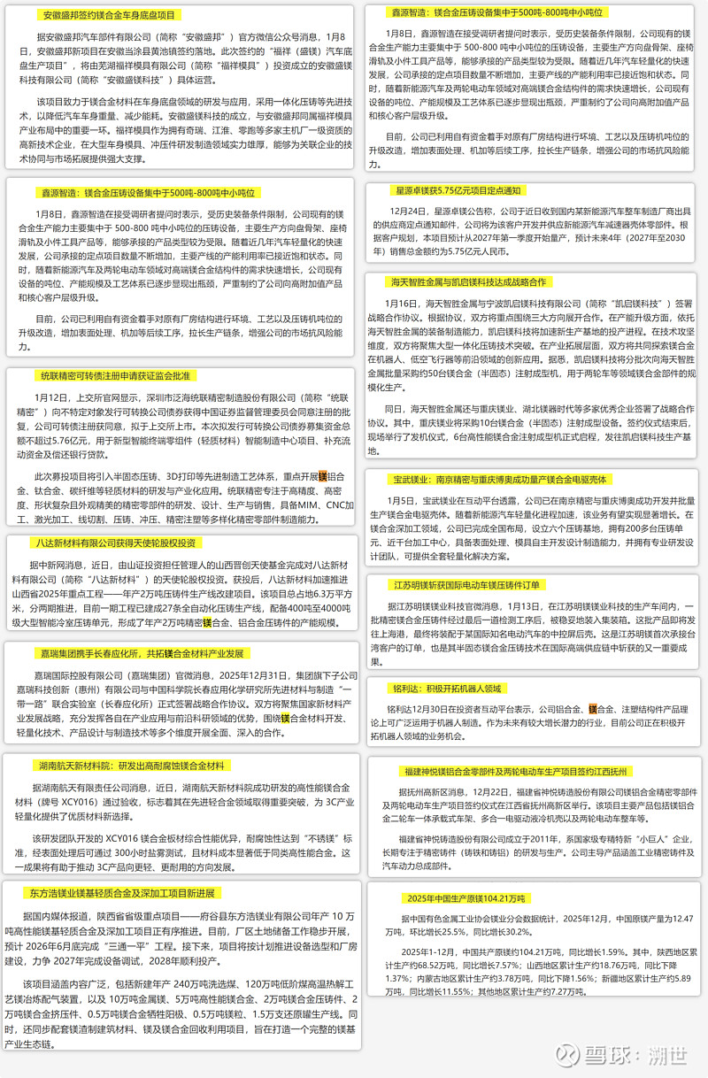
$宝武镁业(SZ002182)$ $赛力斯(SH601127)$ 从俩仨月一篇,到一周一篇再到每日一篇起步——下图报道摘自这两周的压铸周刊,毋庸置疑镁合金压铸就是焦点。一半以上的新产线、新项目都是镁合金压铸线或者要捎带上。不是突然乍出,而是二十五年来国家与地方(特指重庆)牵头的技术布局与沉淀,和赛力斯这样的主机厂提前三年前的着手布局(我指电机壳体和后地板这样的大构件;同行者还有比亚迪、吉利、长安...但时间点和应用体量会落后点)。
虽然最近一两周有色、小金属普遍回调的背景下,镁/镁合金价格体现出足够的韧性;我个人也认为未来三五年镁合金压铸的大规模应用对整车轻量化/续航的增益体现不会亚于电池技术的进步——但未来一两月做市商和二级的手绝不会一直放在有色、小金属这边,镁板块不免受到拖累。瞄着产业技术升级与应用的朋友宜放长眼光,倒不急着一次性布局。此贴纯信息分享。
