
$赛力斯(SH601127)$ $宝武镁业(SZ002182)$ $江淮汽车(SH600418)$
上首页热门第一了,然后各种奇怪的东西就都来了,我拜托诸位,看完帖子再回复,没财会知识只看销售费用和财务费用拆解的部分也行哈。
————
两天前与大家一样,诧异与失落。但详尽地看完这份财报后,类似不解、愤懑、失望的情绪已经没有了。因为这份财报除了没做出利润,剩下的部分没啥挑的,亮点反倒不少,赛力斯依然是那个注重研发,布局未来的赛力斯,我依然确信它在26年、27年会高速增长。
但直到年报发布前,我依然抱着80-85亿全年净利的期待,这份落差也是实在的。25年净利为什么只比24年多这么点?四季度怎么就这么差?顺带着早前再三讨论,结论明确的话题又重新被翻出,其中很多讨论者都是曾经活跃在我评论区熟悉的头像。诸位的眼光就这么差,三个月前云里,三个月后土里?不是的。
财报的内容很多,大家的疑问也多,这篇文章的内容就以问答的形式展开,我会尽量抛开情绪化的语句,单就着财报聊大家关切的问题,顺带也会展开一些我认为值得关注的点。内容大致如下,基本围绕我们最关心的盈利能力展开,结尾只对成长性略作一提,将来有空再展开。请自取所需。
■ 利润只比去年多这么点?
■ 去年的水分有多大?
■ 少数股东权益的应用与递延所得税费
■ 油车真是负资产,咋不扔了?
■ 分布经营情况
■ 战略、转型与阵痛
■ M7、M8赚不赚钱?赛力斯成本控制与供应链优势
■ 四季度利润咋这么少?被华为吸血更狠了?
■ 销售费用拆解——问界的销售费用还能降多少?同尊界对比
■ 出海的另一个角度
■ 研发费用拆解——委外研发咋这么多?也都是给华为的?
■ 上半年引望不赚钱,下半年还不赚钱?
■ 在建工程
■ 零配件业务
■ 成本优势
…
下为正文——

这两个问题都是对赛力斯盈利能力的质疑,但背后指引的是完全不同角度下的问题,这里先做概述,以便大家理解后面内容的展开。以整个财年去看,25年59.56亿净利仅比24年的59.45亿多出0.11亿。
大伙是基于59.45亿这个基准盼80-90亿的成长。可我自己都忘记了——我在24年8月点评赛力斯24半年报时专门讲过少数股东权益的应用——金康动力,凤凰智创科技、赛力斯汽车设计院这几个在24年兼具,或者纯研发角色的主体亏掉了不止33亿(其中凤凰智创科技在年报中不再分部披露,以下半年强于上半年的研发强度看估算得出——这一点,包括具体的成果都可以从我目前主页置顶的帖子得证),但有重庆地方国资作为少数股东的保驾护航,加上借由赛力斯汽车穿透到汽车销售公司分得的9.65亿分红(这也是24中报那会大家都说赛力斯藏利润一事,实际没有,因为少数股东在这里掩饰研发投入带来的亏损的角色更重一些),整体上少数股东为赛力斯集团承担了12.05亿的亏损,故24年持续经营净利润只有47.40亿,但归母净利润却要加回这12.05亿,有59.45亿之多。

所以我们判定今年财报利润太差的基数就选错了,应该以其持续经营净利润做比较。
倒也不是说24年盈利不好,实际上从【递延所得税费用】这个子科目看,2024年8个多亿的递延所得税费用说明2024年经营情况大大超出2023年末的预测——那会华为和赛力斯对M9仅有中几千台月销的预期,24年M9表现太好,M7也太持久火热了,也提前花掉了赛力斯汽车的可抵扣额度,同少数股东权益一起,放大了其净利的“水分”,这关乎我们要讲的第二个原因,25年激增的【所得税费】较24年增加了11.1亿之多,以及第三个原因油车相关的12.7亿的一次性资产减值,直接减少了四季度净利。其中所得税费的增加具体有如下原因:
a. 纳税的基数——利润总额25年就要多出24年25亿之多;
b. 25年又没有像24年又使用了大额度的【可抵扣亏损】(-3.4亿与-11.2亿);
c. 24年的大额减值(12.7亿)没有像24年的大额减值确认为递延所得税收益。24年22亿的减值为新能源车相关,递延所得资产大幅增加3.7亿;25年12.7亿的油车资产计提减值,未确认递延所得税资产——公司判定油车不会再赚钱,全面退出油车板块的竞争。致使所得税费调整过程中有+6.9亿调整;
d. 其中集团层面的可抵扣额度虽然富余,但营收与利润的主要贡献方,也是20-23年主要亏损的主体【赛力斯汽车】在24年就开始迅猛地盈利。由于税局上只认单体,可抵扣额度没法集团内部跨公司使用,所以可抵扣额度已经实质上基本用完了。

其中d.也能回应一些朋友觉得赛力斯故意不用递延所得资产隐藏利润的质疑。对于计提减值这事儿,肯定有诸多朋友心有埋怨,但在会计准则、审计监管面前我们没法指责。难不成再去埋怨当初赛力斯做油车,没及早变卖这部分资产吗?关联第一部分少数股东加持赛力斯亏钱子公司,承担研发亏损一事,这些国资在支撑赛力斯这些年在完成一个油车到电车、小康、瑞驰养问界,问界再养瑞驰、蓝电、小康(油车)退出历史舞台的转变,这也引出第四个原因——油车资产和第二品牌的“暂时性”拖累。

23年的小康(赛力斯湖北,含蓝电)能赚5.8亿,22年瑞驰能赚1.3个亿,那会儿的问界分别亏25.61亿和17.86亿,诸位透过前面赛力斯汽车设计院的财务数据很清晰的看到21年赛力斯的重心就完全在新品牌上了(金康-SF5-问界),一个当爹的小康,一个曾经的新能源物流车老大瑞驰,这俩不用怎么发力,就能赚来七八个亿给全家的希望问界来花。
小康是注定要离开历史舞台的,蓝电去年在烧钱,26年也不用担心,会引入国资出表只记投资收益——我之前的帖子也多次肯定蓝电的战略意义,蓝电带着新品牌,与字节的加持应该过俩月就会有资本运作和品牌宣发上的结果。而瑞驰也在重新开始发力,砸研发、堆全新品类产品,我之前分享过他们的全新品类的轻卡竞争力十足。问界研发出了这么多成果,随便迁移下放过来(已经在下放)给自己擅长的板块没毛病。所以赛力斯湖北(蓝电)和瑞驰带来的归母净利润上合并3.73亿亏损我觉得完全可以接受。蓝电、瑞驰投入(渠道铺设与研发费用)增加带来亏损是正是第四个原因。

这是财年视角下的四条原因,除去四季度的减值计提(加回也不到20亿),其他部分原因同样作用于前三个季度的,对于第四季度净利润,我们需要额外作答离我们期待的30亿的另外10亿左右的落差是什么——是的,答案大家都知晓,四季度销售费率进一步上升了一个台阶,研发费用激增,以及我们觉得可以躺着拿分的附加题——来自引望的分红。我们先来解决易回答的[引望业绩为何不及预期]?
24年末,赛力斯汽车完成对引望智能10%股份的收购(下图持股比例9.36%是因为赛力斯汽车有少数股东),引望的投资收益的计入始于25Q2。我们直接看图说话,根据2024年上半年引望主动披露的财务数据,24全年营收估测为220亿对应45亿净利,净利率为20.45%。25年根据赛力斯和华为方面的年报450亿营收却只收获18.16亿的净利润,赛力斯投资收益仅为1.7亿,与我们预期的不说七八亿,至少四五亿的收益相差甚远。

原因除去大家以为的问界以外不争气,招兵买马,项目投入研发未到收获期外,主要来自于算力采买。根据25年9月披露的数据,华为用于智驾的算力已达35eflops,而最近这个数字应该已经几近翻倍到70亿附近。根据25eflops自持算力对应20亿的开销,这可以解释引望50亿左右的费用开支。L3将至,智驾的下半场还未开打,作为赛力斯的股东来说,这种开销,应该乐意见得。

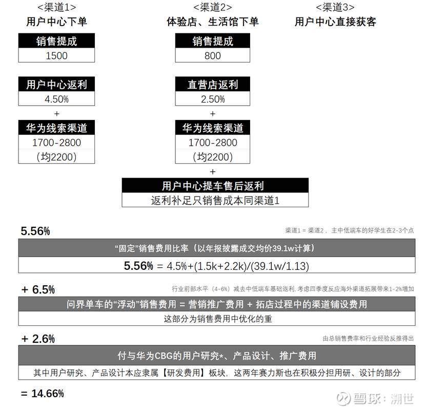
这是老话题没啥多说的,上次拆解的这么细,是因为三季报时有人觉得江淮花的少,赛力斯花的太多了,我便给出了明细。这次做了个表格,诸位应该能够一眼看清这14.66%的销售费率如何构成?多少去向了华为?

三种渠道方式,其中渠道3可以忽略不计,即绝大部分问界都是通过华为渠道下定或者获客的。22年那会,对与华为造车的讨论有何优势有一点非常明确,便是华为的渠道。在每一笔问界成单的过程中,要给到华为1700-2800块的渠道费用——这个费用决计不高,参照音符、懂车帝那边的不知道成功率几何的报价,简直赚大发了。
造成赛力斯销售费用居高不下的原因首先来自于问界是在做高端车的,今天晚上有股东提问赛力斯销售费用高到不像正经公司——提问好笑,对于董秘的回答,很多朋友也不以为然——但其实回答的点是对,问界做的是国内均价第一,盘子最大的超豪品牌,25年新开了175家用户中心,这个力度是24年的五倍。渠道铺设店均厂家要返多少钱,我之前有做过调查,过去很久了没太有印象,暂时略过,但固定的返点、提成如我上图列出的,有5.56%销售费率是很难降下来的。传统豪华均如此,甚至要更高。开豪华品牌的4s店,只要车好卖,那一定是顶好的买卖,但确实也风险巨大……

涉及销售费用的“浮动部分”,也就是一般意义的营销费用——我这边以行业前部水平(4%-6%)减去中低端车基础返利,在考虑四季度反应出的海外渠道拓展,以及蓝电瑞驰的市场渠道的投入带来的1-2个点的增加,这里我给出问界板块6.5%的“浮动”销售费率。进而推得付与华为CBG得用户研究、产品设计、推广费用费2.6%,对应(39.1w/1.13)*42.6w辆*2.6% = 38.32亿销售费用——其中用研、产品设计本应属于研发费用栏目,这两年赛力斯也在积极分担用户研究、产品设计的部分。

以上已经尽力参照从业经验和行业平均水平给出估测,但不免有拍脑袋之嫌,权当为满足部分朋友对给华为多少销售费之好奇。
因为之前做着这部分拆解是因为有人做尊界问界的对比,这里我一并给出尊界的销售费用拆解,供大家参考:

以上只是回答销售费用挺难降的。赛力斯可以优化的部分仅在给华为的部分和自己营销的部分,这两部分到车型出齐,规模优势进一步放大后,从目前的2.5%+6.5% 有望优化到3-4个点左右的水平,加上固定销售费率,整体销售费率会来到8-9个点左右。这依然是立足整个财年下的原因分析,我们还有四季度销售费率的进一步的“增”没有解释——
全年14.66%的销售费率,四季度更是升到了17.28%,营收可是增大了的,规模优势哪去了?行业惯例四季度促销销售费率确实会高些,并且有我前面提及的瑞驰重新招商,新品发布,营收利润未释放,但依然不足以解释四季度之高。25Q2较25Q1的跃升实在扎眼,25Q4逼近23上半年M7暴毙+鸿蒙智行风雨飘摇时期的水平,那时候官降又官降、补贴又补贴……

所以是补贴权益的原因?我认为部分是,但绝对不是主要原因,Q4仅有M9车型给了1w暗补和额外1500块销售激励,这部分对于销售费用的影响不会有这么高。
用销售费率关联过去三年分车型的销量数据,我们可以明显看出出血补贴最狠的时候销售费率确实很高(见23年)。23Q3-24Q4的销售费率的下滑伴随M7的重生与大火。这两季度销售费率的改变可以让我们推得比较激进得促销会对当时的赛力斯带来不到1%的销售费用的增加,若对应24、25年问界的体量,影响则会更小。很多朋友关注25Q1兜底购置税的影响,也可据此推断。
所以25Q4销售费率的高依然没法解释,包括25Q3的销售费率便拔升到了一个历史巅峰的水平,这时候M8还在续写两万月交付的战绩,M7刚刚大改,后面的四季度也仅有M9给了一定的暗补——请回到前面附过的这两年用户中心开设数量的图表:
24年是打得相对安逸得一年,M7持续爆火带着M9得横空出世,这一年也是我上个问题指出用户中心没有再积极拓展的一年,25年新开175个用户中心,是24年新开设数量的五倍多。此处,我们进一步论证了开店铺渠道一定会显著增加销售费用。

所以也别忘记出海——25年新增了8个出海实体,其中七个实在25年上半年成立的,我个人一直从各个渠道在跟进赛力斯出海的情况,包括跟大家反应的M7大改上市前,二厂发运场上的2k-3k台出海m8、m9都是六七月的事情了。去年出海的最大的新闻就是年底蓝电在埃及开拓市场、以及aito在沙特。

上述的分析虽然没有给出开拓渠道尤其是海外渠道具体花了多少钱,但已经通过图表论证并简单量化出这个钱一定很多,远比激进的给补贴,官降促销多。有关销售费用的分享就到这里。我们再来看下销售费用——
研发砸得猛,但没想到这么猛,考虑今年远高于去年36.43%的研发投入资本化水平(从这个角度看,赛力斯是想把利润做多点的),以及销售费用给华为的隐藏的用研设计费用,今天说一句除去byd、上汽、吉利这样家底极厚的超级巨头,赛力斯就是他们之下最注重研发的企业没有毛病。

职工薪酬,包括管理费用四季度的激增,都对应公司人才的大量引进,公司也明确高级人才的招聘引入工作主要是在下半年开展的。

折旧摊销、材料低耗品的季度、年度环比大幅增加,表示赛力斯的车型研发工作在加速推进。23年那会我们讲赛力斯只能同时主推1-2款车的研发,那现在应该同时在推3-4款全新产品。另外大家最关注的应该是委外研发软件设计费用——
资本化研发投入以及委外研发费用25较24年都有显著的增长。有朋友觉得委外又都是给华为的,别管是cbg还是引望——很明显不是,因为从23年的委外费用看,华为cbg用研设计M8 M9两款车不可能只用8000w呀?这也侧面作证我前面说的给华为cbg的用研设计费用是藏在销售费用里的。

个人猜测有这么几个去向:
1) 如宝武镁业、文灿,隆盛——这样的压铸方或者设备定制、总成提供方
2) 国字号的测试机构
3) 赛航具身智能和成都赛力斯科技——机器人业务(子公司只要是不同主体也可委外)
4) 成都赛力斯科技——出海车机与智驾(正对应软件设计)
5) 字节——蓝电车机大模型的定制研发
6) 华为数字能源——新M9全主动悬挂底盘的标定
招人招的更猛,四季度车研发推得更快解释一半研发费用增加,另一半委外去向我个人会重点考虑赛航、成都赛力斯科技,两路机器人研发中心——他们的股权架构改变与招兵买马也是三四季度。总的来看,委外1.5亿的环比增加哪怕全给机器人,换来机器人故事,以及少股股东的加入护航,诸位还请看开,即便功利的看于估值股价的助力,利远大于弊端。

我对于赛力斯机器人方面的信心请翻看我旧贴,这里不展开了。
我主页把24年一篇的旧贴置顶了,对这个问题有疑问的朋友可以去翻看一下。这里我想就着今晚另一个让大家不以为意,十分好笑的董秘问答重新作答些,也是对这个疑问的一个简单有效的回复:

【问界M9目前依然是总乘坐空间最大,最舒适三排的车,并且是在没有放弃前卡钳后置,后卡钳前置,四球节的运动操控取向,不对操控性能做任何妥协的情况下实现的;以问界M8、M9为代表的全尺寸SUV,在各项横测中能耗表现出色,高发电效率,静谧性表现顶级,如24年易车高速长测,M9能耗同级第一,超过比亚迪宋pro dmi,25年易车高速长测,M8能耗表现远超领克900;增程器市占率第一,外供16w台,供应多家车企和航天系统—— 这些都是平台技术和增程器的成果体现。】
至于在研的成果,大改的M9上见吧。下回有时间借着新M9,我与大家把这两年的新专利理一遍。
//
下面做几点补充:
对于生产制造企业,这是极其重要且奏效的指标。其中两江新区的资金投入是为了三厂的拓产,蛮巧的,前两周出差遇到邻座的师傅就是去往三厂安装机器人手臂底座的;大学城生产基地应当包括金康动力的拓产和二厂的拓产,增加额不高,也是对M7、M6压铸线用的较少,钣金工艺较多的一个佐证。

其他项目就很值得玩味了,除去泸州容大没有单列,明细的项目基本囊括赛力斯全部的核心生产基地,4.31亿的增加项不知道是去向哪里。
合并23.61亿的投入增加金额,远超24年5.33亿的水平。有更多的产能在26年待释放,且即将释放。
问界增程器来源于小康动力,一直都是赚钱的,比较遗憾25年年报没有给分部报表。包括我非常感兴趣的几个曾经披露,但目前不再披露的凤凰智创科技、赛力斯汽车研究院(已注入赛力斯汽车)——这俩研发枢纽的财务数据不给单体报表的数据。但分部报表有给出增程器今年出货50w台。50w-42.6w*80%可计算得约16w台增程器外供,比去年7~8w台有近一倍的提升。v

虽然没有除去赛力斯汽车以外的任一单体报表数据披露,可以明确金康动力也终于实现了盈亏平衡,收回这部分股份算是正当时。

可另外可喜的是,不单是整车业务毛利全年维持在行业头部的水平,较24年有较大增长。零配业务的毛利增长更甚。由于新能源汽车的保养周期、费用更低,其营收基本照应来源于金康动力的电机,与赛力斯的增程器——

可做进一步验证:
车企采购用以问界同级的电机的成本大概是4000-5000元,增程器单台8000元,我们虽然不明确问界四驱两驱的出货比率,但可以注意到金康动力与小康动力的营收是协同皆接近的。25年小康动力外供了更多台的增程器,问界的四驱车型出货也更多了。此处简单判定金康动力与小康动力在25年的营收相当,约为50w*8000=40亿,这与零配业务75亿的营收较为接近。故而我们可以判定零配业务实际基本由两家公司生产供应电机和增程器所得。
所以不单单是整车全年的高毛利水平,这两个核心配件的毛利水平也可印证即便在原材料上涨的下半年,赛力斯依然以较强的行业地位和供应链管理水平保证了相当的毛利水平。

//
以上便是正文的全部内容。我是很平静的写完的——因为在梳理的过程,也耳闻目见着这两天看着大家风声鹤唳、草木皆兵、抱团悲观,传染式恐慌,乱递小作文,以小时为窗口的大悲与大喜的转化,包括今晚传出的二网乱象、什么河南M6小定只两台,Z7小定超M6,鸿蒙智行几家趴地板——7w就是我对问界一季度的预期,实际交付、大定要略多些;Z7\Z7t和M6小定比率依然是第二天海报披露的比率;今天看了M6的实车,我很确定、很惊喜地发现赛力斯造好车的能力有了十足的提高……
于是我愈发觉得这个财报展现出的赛力斯是对的。如何在更激烈的环境下活下来,如何稳住自己豪华品牌的第一的位置,如何区别于其他界,如何不被鸿蒙智行混乱的二网搅乱,如果再次引领超豪——唯有砸渠道,唯有对经销商好点,唯有对供应商好点,唯有砸研发招人才,唯有推动前沿技术落地......25年的财报,是能看出这样的决心、魄力与行动的。所以我愿意继续陪下去,我没看错,我从始至终这么以为的赛力斯,赛力斯从始至终这样。