
作者丨冯汝梅
编辑丨关雎
图源丨Midjourney
1月8日,深圳市精锋医疗科技股份有限公司(股票代码:02675.HK,下称“精锋医疗”)正式在港交所主板挂牌上市,成为手术机器人赛道又一国产力量代表。
此次上市,精锋医疗以43.24港元/股的发行价全球发售2772.22万股,募资总额约12亿港元,发行后市值约168亿港元。截至发稿,市值约219亿港元(约人民币196亿元)。

站在敲钟台上的,是公司创始人王建辰和高元倩夫妇,王建辰任董事长、CEO,高元倩任COO兼CTO。
这对85后博士夫妻,用9年时间,将一家从零起步的创业公司,打造成全球手术机器人领域少见的“全能选手”——中国首家、全球第二家同时拥有多孔、单孔及自然腔道三大领域全线产品的公司,仅次于达芬奇手术机器人的制造商——直觉外科(Intuitive Surgical)。
本次IPO,精锋医疗引入了13家阵容强大的基石投资者,包括阿布扎比投资局(ADIA)、瑞银资产管理、腾讯、华夏基金、OrbiMed、LYFE Capital等机构,合计认购7500万美元,占募资总额的48.7%。其中,中东最大主权基金之一的ADIA认购1500万美元,成为最大基石投资者。
此外,基石投资者中,OrbiMed、LYFE Capital、大湾区共同家园发展基金等均为公司C轮或更早阶段的投资方。
IPO前,精锋医疗完成了8轮融资,资金总额超过20亿元,吸引了包括红杉中国、淡马锡、博裕资本、联想之星、OrbiMed等顶级机构,估值从早期4300万元涨至IPO前近150亿元。

从股权结构来看,IPO前王建辰持股29.05%,高元倩持股14.35%,两人合计持股43.4%,通过一致行动协议保持对公司的绝对控制权。机构投资者中,成都明晟、中恒汇金、苏州君联分别持股4.86%、4.54%、3.47%,社保基金、红杉中国、淡马锡等均持有一定比例股权。
早期投资者中,成都明晟的天使轮回报最为突出。该机构2017年9月以500万元参与天使首轮投资,对应投后估值4300万元、持股约11.5%;公司上市后其持股1750.464万股,按港股发行价43.24港元/股计算,对应市值7.57亿港元(约6.8亿元),账面浮盈6.75亿元,回报率达135倍。
王建辰出生于1989年。2007年,他考入桂林电子科技大学机电工程学院,通过系统学习机械设计与制造等课程,打下了扎实的工程实践基础。
2011年,王建辰进入天津大学机械工程学院攻读硕士学位,师从中国手术机器人领域的开拓者——王树新教授。
王树新教授长期深耕于机械工程与医疗机器人的交叉领域,曾主导研发了中国首台获医疗器械注册证的腔镜手术机器人“妙手”系统,打破了当时达芬奇手术机器人在国内市场的技术垄断。在其带领下,王建辰投身手术机器人研究。
高元倩年长王建辰3岁,两人为王树新教授的同门弟子。在校期间,他们就在同一手术机器人实验室开展研究。后来,这段同窗之谊更进一步,两人结为夫妻,成为事业与人生中的伙伴。
2016年,王建辰作为天津大学-麻省理工学院联合培养博士,赴MIT机械工程系深造,专注单孔手术机器人研究。而MIT,正是达芬奇手术机器人的发源地。
在海外深造期间,王建辰看到了高端手术机器人对临床诊疗的变革价值,但也发现了进口设备的“水土不服”:“达芬奇系统的设计更适配欧美医生的操作习惯,而且价格高昂,很多基层医院根本用不起,普通患者也难以负担。”
在MIT实验室,王建辰也见证了技术如何快速转化为产品,感受到了浓厚的创业氛围。他后来回忆道,在那里接触到导师Hunter教授的单孔手术机器人项目,教授“技术应通过产品影响社会”的理念,让他坚定了回国推动国产化的决心。

图源:精锋医疗
同一时期,高元倩作为天津大学-哈佛大学联合培养博士,赴哈佛医学院手术导航及机器人实验室深造,专注产品开发和临床应用。尽管身处不同学府,两人仍保持密切的学术交流,共同关注领域内的技术突破与临床转化。
当时,中国手术机器人市场是直觉外科达芬奇系统绝对主导的时代。这台动辄两千万元的设备及其昂贵耗材,垄断了国内几乎所有三甲医院的高端腔镜手术,而国产领域则近乎空白。
相似的学术背景与产业理想,让王建辰与高元倩下定决心,做一件看似“不可能”的事:研发中国人自己的高端手术机器人,打破进口垄断。
创业从最简陋的条件开始。2017年5月4日,王建辰与高元倩放弃美国科研机构和跨国企业的高薪机会,只背着一个包就来到了深圳龙岗,注册成立精锋医疗。公司初始注册资本仅10万元,办公地点是一间月租2000元、面积不足100平方米的民房。
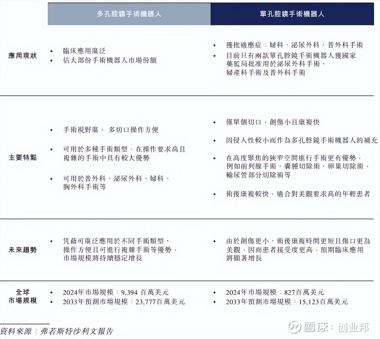
他们选择的是一条艰难的赛道。手术机器人是一个研发周期极长、资金消耗巨大、监管审批极严的高端医疗装备赛道。在技术路径上,他们瞄准了难度最高的方向之一:单孔手术机器人。
与传统多孔机器人需在患者体表开设多个切口不同,单孔机器人仅通过一个微小切口(常为2-3厘米)即可完成全部操作,能最大程度减少创伤、降低并发症风险,还能实现隐藏疤痕的美容效果。单孔手术机器人也因此被视作下一代微创外科的核心方向,但其技术复杂度也呈指数级上升。

图源:招股书
刚起步时,精锋医疗核心成员只有王建辰、高元倩及少数技术骨干。团队实行“5+2、白加黑”的工作模式,白天跑供应链、组装零件、搭建原理样机,晚上攻坚技术难题。
2017年9月,成立仅4个月的精锋医疗迎来了第一笔融资——500万元天使轮融资。
这笔投资的到来颇具戏剧性:在龙岗一家企业孵化器为初创公司举办的商业活动上,王建辰与高元倩偶然结识了成都明晟投资创始人赵凯。在现场,王建辰用一页纸的商业计划书讲清了单孔手术机器人技术路线,而赵凯也一眼看中了这个赛道的潜力,更认可团队的技术实力与执行力,当即决定出资。
这笔钱成为精锋医疗研发的直接动力。2017年底,团队顺利完成了首台SP1000单孔机器人原理样机的测试。当机械臂精准完成模拟手术操作时,王建辰感慨:“这意味着创业想法终于转变为实体产品,那一刻所有的疲惫都消失了。”
2018年,团队迈出了从实验室到临床的关键一步:成功完成SP1000单孔手术机器人的首次动物实验。同时,公司建立了初代生产基地,为未来构建全面的产品线打下了第一根地基。
也是在这一年后,精锋医疗陆续完成多轮融资,三正健康、广发信德、联想之星、保利资本、国策投资、博裕资本、淡马锡、红杉中国等机构先后入局。在2021年C轮融资后,公司估值升至15亿美元,较天使轮增长230倍。
后续几年,公司逐步突破关键里程碑:2022年,MP1000多孔腔镜机器人获批上市,正式跻身国产手术机器人第一梯队;2023年,SP1000单孔腔镜手术机器人获批,填补了国内相关领域空白;2025年,CP1000支气管镜机器人顺利获批。至此,精锋医疗成为全球第二家同时拥有“多孔+单孔+自然腔道”三大产品管线的企业。
不过,产品获批只是第一步,赢得临床信任是更大的挑战。最初,部分外科医生对国产手术机器人抱有疑虑,认为“进口达芬奇更可靠”。
为此,精锋医疗主动提出免费临床试用,并在中山大学附属肿瘤医院等顶尖机构开展系统性技术培训。通过精准的操作反馈和低延时的影像系统,其产品在实际操作中逐步打消了医生的顾虑。2022年,MP1000多孔机器人完成首例临床手术,主刀医生评价其“操作精度不输进口设备,且本土化服务响应更及时”。

图源:精锋医疗
然而,新的考验接踵而来。2022年4月19日和2023年1月11日,公司曾两次递表港交所,但都未能在有效期内通过聆讯。
经过两次折戟后,精锋医疗调整策略,加速产品商业化与产能扩张,同时优化成本结构。随着多孔手术机器人临床应用案例突破3000例,单孔手术机器人也完成关键临床试验,公司于2025 年下半年第三次向港交所提交招股书,这次终于获得了市场认可。
作为国产手术机器人的代表性企业,精锋医疗的产品直接对标直觉外科的达芬奇系统。不过,它并未选择简单的“模仿跟随”,而是通过底层研发,打造更贴合中国医生习惯与医疗体系需求的产品,这也是其实现国产替代的关键所在。
它最核心的竞争力之一,是构建了覆盖多孔腔镜、单孔腔镜、支气管镜三大领域的完整产品线,并全部实现了自主研发与上市获批,成为全球第二家完成这一布局的企业。这一矩阵覆盖了泌尿外科、妇科、普外科、胸外科等多个关键科室,能灵活满足不同层级医院的需求。
精锋医疗的产品优势突出——100%自研+ 85%本土化供应链,价格仅为进口品牌的60-70%;24小时本土服务贴合国内医院需求,精锋云®远程手术系统实测延时优于行业水平,并已完成跨洲手术验证,在关键技术上实现领先。

精锋医疗与直觉外科产品对比 图源:招股书
尤其值得一提的是,在2025年4月广东省科技厅民生热线节目中,精锋医疗的SP1000单孔腔镜手术机器人完成了“葡萄剥皮”演示——在不损伤果肉的前提下精准剥离葡萄皮,直观证明了其亚毫米级的操作精度与稳定性。

图源:精锋医疗
王建辰对此表示:“这个演示看似简单,实则要求机械臂具备在手术中避开血管与神经的精准控制能力,是我们展现技术实力的一种方式。”
早在2015年,达芬奇手术机器人就曾以类似的剥葡萄皮视频技惊四座。如今,SP1000的演示标志着国产手术机器人在精细操作领域达到国际前沿水平。
截至2025年底,精锋医疗的产品已进入国内30个省份的超220家三甲医院,并销往全球26个国家和地区,全球累计装机量突破80台,累计完成辅助手术超过1.4万例。
商业化数据也呈现出强劲的爆发力。2023年至2025年上半年,公司营收从4804万元猛增至1.49亿元(仅上半年),增速近400%。毛利水平也明显改善,2025年上半年毛利达9385万元,同比增长近390%,毛利率稳定在62%左右。净亏损则从2024年同期的1.33亿元收窄至8908.7万元,亏损收窄趋势明显。

图源:招股书
在推动国产替代的同时,精锋医疗积极布局海外,已实现从“试水布局”到“规模化出海”的跨越,形成了以欧洲为核心、同时积极开拓新兴市场的全球化格局。
准入认证方面,核心产品接连突破:MP2000多孔手术机器人于2025年3月率先拿下欧盟CE认证,SP1000单孔手术机器人同年10月获批,为全面进入全球第二大医疗器械市场奠定基础。
合作模式上,公司采用“与本土巨头绑定+区域伙伴联动”的策略,先后与意大利MOVI医疗集团、波兰Meden-Inmed等合作,借助其成熟本地渠道快速渗透市场,目前已覆盖意大利十余家医院并辐射中东欧地区。
在新兴市场,公司同样进展顺利,与沙特AMICO集团合作推进中东布局,并在印度尼西亚完成该国首例远程机器人人体手术,通过临床示范打响了东南亚市场口碑。
2025年成为其出海业务的爆发元年。截至2025年12月,海外累计装机量突破30台,业务覆盖五大洲20多个国家。为支撑持续增长,公司在波兰华沙设立欧洲首家手术机器人培训中心,为当地医生提供系统化培训,解决设备落地后的使用门槛问题。
值得一提的是,精锋医疗的出海不止于产品输出,还伴随着技术标准与创新服务模式的国际化。2025年6月,公司在CILR-AI2025欧洲顶级外科会议上通过跨时空手术直播,向全球专家展示了“三合一”手术解决方案的精准性能。
营收方面,2025年上半年海外收入占比达40.6%,成为公司增长的重要第二曲线,其中欧洲市场贡献主要份额,东南亚、中东等新兴市场增速迅猛。

图源:招股书
与此同时,为解决手术机器人“买得起、用不好”的行业痛点,精锋医疗构建了完善的临床支持体系,确保设备真正用起来、用得好。
医生培训方面,公司搭建“总部规范化培训中心+区域培训基地+海外培训中心”三级网络,联合国内顶尖医院专家,提供从理论教学、模拟操作、动物手术到临床实践的全周期标准化培训,迄今累计培养主刀医生1500多人。落地支持上,配备专业临床支持团队,提供术前规划、术中跟台、术后随访答疑的全流程服务,并承诺 24 小时快速响应。
目前,这套临床支持体系已随产品同步延伸至海外市场,为全球医院提供一致性的服务保障。
精锋医疗上市的这个阶段,处于中国手术机器人规模化爆发的节点。根据弗若斯特沙利文报告,2024年全球手术机器人市场规模达212亿美元,预计2033年将增至842亿美元,复合增长率16.6%;其中腔镜机器人是最大细分市场,占比65%。中国市场的增长更加快速,2024年市场规模71.84亿元,预计2033年将达1020.18亿元,复合增长率34.3%,远高于全球平均水平。
高增长的背后,是国内市场极低的渗透率。2024年,中国腔镜手术机器人的临床渗透率约为0.7%,远低于美国21.9%的水平。除了渗透率低,行业还面临价格门槛高、熟练操作医生短缺、耗材依赖进口等痛点。
不过,这也恰恰揭示了行业未来最核心的增长逻辑:一个巨大且未被充分满足的临床需求亟待填补。
市场格局正在这一进程中快速改变。最大的变化是国产替代的加速——2024年,国产品牌的市场占有率已飙升至近50%,并且在2025年上半年国产腔镜手术机器人海外订单反超达芬奇国内装机量。这意味着,技术突破、政策支持与成本优势正在合力打破原有的垄断格局,“国产替代”已从口号变为现实。
市场集中度的快速提升,也让竞争日趋白热化。目前,直觉外科、微创医疗机器人、康多机器人和精锋医疗这前四名品牌,市场集中度(CR4)已超过94%,头部效应明显。而在2025年三季度的公开招投标市场中,精锋医疗在中标金额上位列所有品牌第二,仅次于达芬奇,在国产品牌中排名第一。
然而,这也意味着行业已从“拿到注册证就能生存”的蓝海,进入比拼产品力、成本控制、商业化运营综合实力的红海。精锋医疗面对的是微创、康多、术锐、威高等实力强劲的本土竞争者。行业竞争核心,正从过去的“有无”转向如今的 “优劣”比拼。

而从未来趋势看,手术机器人正从“基础操作”向“智能助手”升级,单孔技术、远程手术、AI融合、柔性机械臂成为核心竞争焦点。其中,单孔技术因创伤更小、恢复更快,成为行业重要发展方向。
行业的快速发展,也推动着领先企业加速对接拥抱资本市场。在精锋医疗之前,“港股手术机器人第一股”微创医疗机器人已于2021年上市,而术锐机器人也在2025年底重启科创板IPO辅导。企业资本化进程的加速,将推动整个国产手术机器人行业迈入下一阶段。
本文为创业邦原创,未经授权不得转载,否则创业邦将保留向其追究法律责任的权利。如需转载或有任何疑问,请联系editor@cyzone.cn。