用户头像
last坎耶丶
 · 浙江  

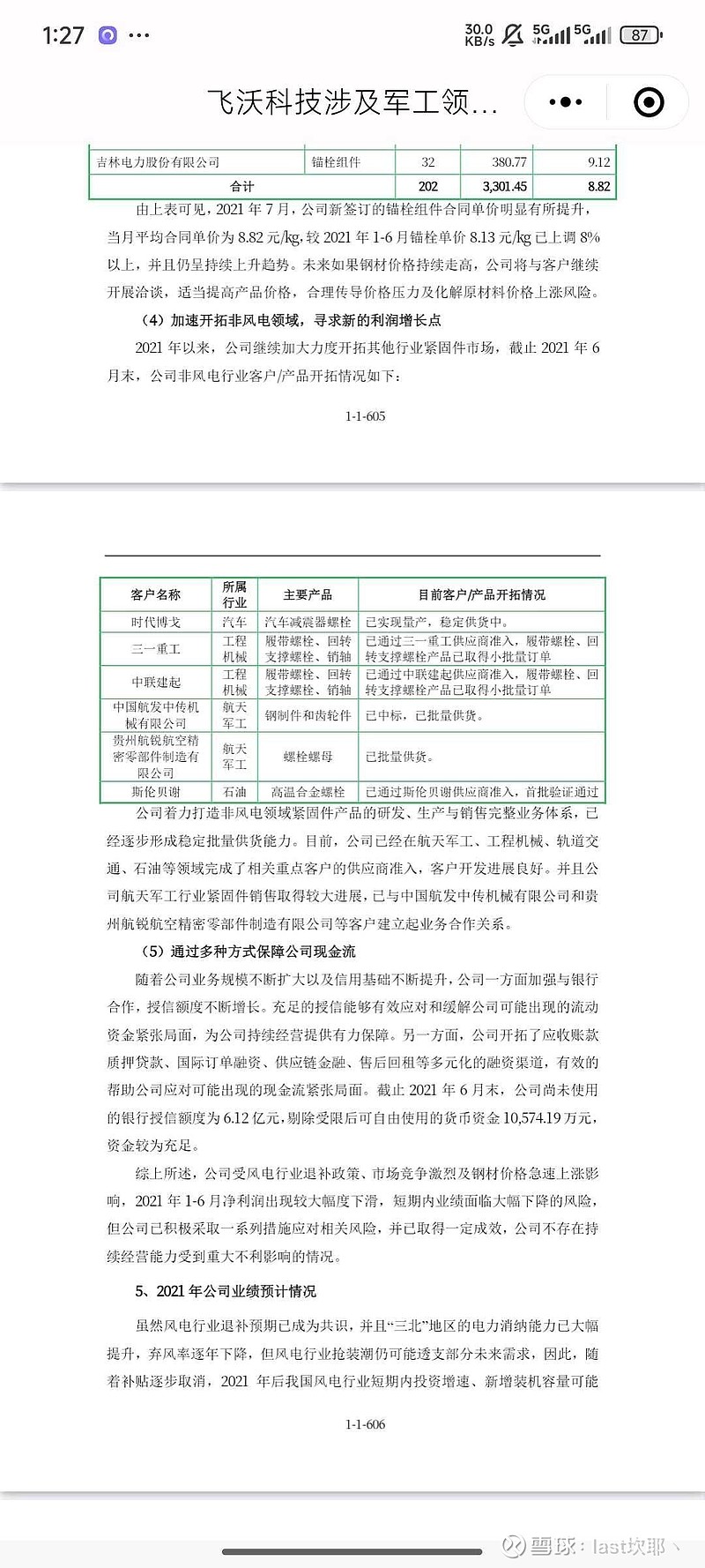
$飞沃科技(SZ301232)$ 公司着力打造非风电领域紧固件产品的研发、生产与销售完整业务体系,已
经逐步形成稳定批量供货能力。目前,公司已经在航天军工、工程机械、轨道交
通、石油等领域完成了相关重点客户的供应商准入,客户开发进展良好。并且公
司航天军工行业紧固件销售取得较大进展,已与中国航发中传机械有限公司和贵
州航锐航空精密零部件制造有限公司等客户建立起业务合作关系。