用户头像
ETHANTSE
 · 广东  

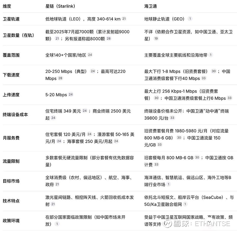
三维确实一手王炸:卫星通信+ai应用。控股海卫通、星展测控等卫星相关企业,持卫星通讯牌照,开发了ai广告平台,承接腾讯、字节跳动广告业务。马斯克口中的当红炸子鸡板块$蓝色光标(SZ300058)$ $中国卫通(SH601698)$

图片

图片

图片

图片

图片

图片