最近因为荣昌生物自主研发的RC148相关研究数据亮相2025年欧洲肿瘤内科学会免疫肿瘤学大会(ESMO-IO),引发了我认真学习抗体药物相关知识的念头。自学完后,对荣昌生物的追求似乎又有了更深一层的认识。
而在学习过程中,也对RC148的潜在买家“画像”有了更清晰的认知。
因为这是个人学习笔记,不追求流量,纯粹是为了记录自学的知识要点,所以此帖有万字之长也在所不惜。有兴趣的可以慢慢看,懒得看长文的,可以直接跳到最后两部分直接看结果。(不过肯定会错过一些有意思的内容哦)
第一部分 单抗发展简史
“K药”是单抗最有代表性的药物
康方生物为何勇于向它发起挑战
抗体药物主要包括单抗、双/多抗和ADC等,其中单抗药物上市品种较多,是抗体药物市场的主要构成部分。我们一步一步来科普一下。
单抗,全称单克隆抗体,是一种由完全相同的免疫细胞制造出来的、完全相同的抗体。单抗好比单弹头的导弹,只能锁定并攻击一种特定的目标标记物。
近日(12.10),Nature reviews - discovery发文,预测2026年全球畅销药物TOP 10榜单。其中默沙东的帕博利珠单抗(Keytruda可瑞达,俗称“K药”)以及强生的达雷妥尤单抗这两款肿瘤药上榜,分别位居第一和第七位。
默沙东的K药,是迄今为止最成功的肿瘤药之一,它于2014年9月4日首次获美国FDA批准上市,首个适应症为晚期黑色素瘤。此后,它先后获批几十种适应症。2018年7月,K药首次进入国内市场。
作为一种人源化IgG4单克隆抗体,K药通过阻断PD-1受体与其配体PD-L1/PD-L2的结合,解除肿瘤对免疫系统的抑制,重新激活T细胞的抗肿瘤活性,让免疫系统能够识别并攻击癌细胞。本次榜单显示,K药2026年销售额预计为338亿美元,位列榜首。康方生物的依沃西(PD-1/VEGF)就是向全球“药王”K药发起“头对头”的挑战一举成名。
排第七位的达雷妥尤单抗(Darzalex)是一种靶向CD38的人源化单克隆抗体。通过靶向CD38(在促进肿瘤细胞生长以及逃逸方面具有重要作用,且在癌细胞中高度表达),达雷妥尤单抗可激活免疫系统精准打击癌细胞。它2015年11月获FDA批准上市时,首个适应症为多发性骨髓瘤。截至目前,它共有6个骨髓瘤相关适应症获批上市。Nature预测,达雷妥尤单抗有望在多个骨髓瘤市场保持强势,并维持连续的销售额增长。
可以说,单抗药物是过去20年生物制药领域最成功的疗法之一,但正如任何技术一样,在取得巨大成功的同时,也暴露出其固有的局限性和新的挑战。
单抗药物目前面临的最大挑战可以概括为:从“广谱有效”走向“精准突破”的瓶颈期。具体体现在三大方面:疗效瓶颈、应用场景瓶颈和商业竞争瓶颈。 下面逐一解释一下:
疗效瓶颈:“天花板”效应与耐药难题
这是最根本的临床挑战。单抗药物“单靶点”的设计思路,在应对复杂疾病时显得力不从心。
1. 疗效出现“天花板”
靶点单一:许多疾病(如癌症、自身免疫病)的发生发展涉及多条信号通路。单抗只阻断一个靶点,就像只堵住了一条泄漏的管道,其他通路依然畅通,疾病很快会“绕道而行”,导致疗效有限。
应答率难以突破:以肿瘤免疫治疗的王牌PD-1/PD-L1抑制剂为例,即使在最有效的癌种中,其单药客观缓解率(ORR)通常也难以超过40%-50%,这意味着超过一半的患者无法从中获益。康方生物的双抗药依沃西为何敢挑战 K药?就是因为K药不太理想的ORR,才给依沃西证明其“更优”留下了巨大的空间。
肿瘤异质性:肿瘤细胞不是均一的,同一个肿瘤内可能有不同亚型的细胞。针对单一靶点的单抗,无法清除所有不表达该靶点的肿瘤细胞,导致复发。
2. 耐药性问题突出
部分患者从一开始就对单抗治疗无反应(原发性耐药);更多的患者初期有效,但用药一段时间后肿瘤会通过激活其他替代通路而产生耐药,导致疾病进展,这是后线治疗失败的主要原因。
3.应用场景瓶颈
单抗药物在应对特定疾病时,遇到难以逾越的物理和生物学障碍。
实体瘤渗透障碍。单抗是大分子药物,难以有效穿透如实体瘤这类结构致密的组织。药物多分布在肿瘤血管周围,无法深入肿瘤核心,导致疗效打折扣。这是ADC(抗体偶联药物)和双抗试图解决的关键问题之一。
“冷肿瘤”免疫沙漠。PD-1等免疫检查点抑制剂要起作用,前提是肿瘤组织中要有足够的免疫细胞(T细胞),即所谓“热肿瘤”。但许多肿瘤是“冷肿瘤”,内部几乎没有T细胞浸润。PD-1单抗如同失去了作用的“钥匙”,无法激活不存在的免疫细胞。这就需要能先将T细胞招募到肿瘤的药物(如CD3双抗)来“加热”肿瘤。
血脑屏障阻碍。单抗几乎无法通过血脑屏障,这使得其在阿尔茨海默症、脑肿瘤等中枢神经系统疾病的治疗上举步维艰。
而默沙东K药的“盛世危机”,则有以下两个:
一个是“专利悬崖(最大的灰犀牛)”。 K药的核心专利将在2028年前后到期。这意味着,届时价格低廉的生物类似药将涌入市场,K药每年数百亿美元的销售额将面临断崖式下跌。这是默沙东必须解决的“头等大事”。
另一个是免疫耐药(增长的天花板)。 随着K药在一线治疗中的广泛应用,一个全新的、迅速扩大的患者群体出现了:对K药耐药或治疗后进展的患者。对于这些患者,目前缺乏有效的后续治疗方案(标准治疗是多西他赛化疗,效果很差)。默沙东自身也没有很好的方案来“接住”这些治疗失败的患者,只能眼睁睁看着他们流失。
因为上述这些瓶颈,所以出现了双抗、ADC、细胞与基因治疗等新一代技术。而急不可耐的默沙东最后在去年选择了礼新医药的双抗产品。这让荣昌生物的RC148痛失一个最大的买家!(下面会详细解说)
可以说,单抗药物作为一代功臣,其历史地位不可撼动。但它正从“开拓者”转变为“基石疗法”。未来的趋势不再是单一的“神药”,而是 “单抗+”的组合拳——即以单抗为基石,与ADC、双抗、小分子药物等其他模态进行联合,形成个性化的治疗方案,从而突破当前的一个个瓶颈。单抗本身,正在成为更强大治疗方案的“组件”之一。
第二部分 ADC和双抗的科普
荣昌生物为何直接跳过单抗,布局ADC和双抗
和单抗比起来,双抗顾名思义,肯定是单抗的升级版。形象地说,和单抗一次只能瞄准一个靶点不一样的是,双抗有两个不同的弹头,同时锁定两个不同的目标,然后“协同作战”。
双抗的全称是“双特异性抗体“,是一种经过人工基因工程设计改造的特殊抗体,拥有两个不同的抗原结合位点,可同时或先后结合两种抗原(靶点)或同一抗原的两个不同表位。能同时阻断多条信号通路或增强免疫细胞靶向性,减少脱靶效应和用药剂量,提升疗效。
ADC全称 Antibody-Drug Conjugate,即抗体偶联药物。它有“生物导弹”之称,其结构也特别像导弹,是一个“三位一体”的复合物:具有精准靶向能力的单克隆抗体+精巧的“连接子”+强力杀伤力的高效化疗药物。荣昌生物的维迪西妥单抗是ADC技术路线的杰出代表,其抗体部分是高度优化的单特异性抗体。其在临床中展现出超越传统抗HER2单抗(如曲妥珠单抗)的疗效,尤其是在HER2低表达等难治人群中。
说到这里,有人可能会问,单抗、双抗、ADC,这些都是免疫疗法的药物吗?有的是,有的不是!
单抗好比是“精准制导”的特种部队,要看它打击的目标是什么。如果目标是癌细胞本身,就不是;如果目标是免疫系统的“刹车”,就是。
比如PD-1, PD-L1, CTLA-4这些靶点就像是免疫细胞(T细胞)身上的“刹车”。相应的单抗(如K药、O药、T药)的作用就是松开这个“刹车”,让患者自身的免疫细胞恢复活力去攻击癌细胞。这类单抗是标准的免疫疗法药物,也是目前最成功的癌症免疫治疗。
像HER2、VEGF、 EGFR等这些靶点,直接位于癌细胞表面或与肿瘤生长相关的通路上。相应的单抗(如赫赛汀靶向HER2,安维汀靶向VEGF)是直接抑制癌细胞的生长信号或饿死癌细胞,而不是直接激活免疫系统。这类单抗就属于靶向治疗。
(注意注意!!上面两段内容一定要好好理解。双抗把上面两类靶点结合在一起的话,是不是意味着双抗在癌症免疫治疗方面的广谱性呢?所谓的广谱性,意味着开发出来的药就像一个平台,不断能生产出新的适应症。就是之前我们科普过的荣昌泰它西普说它要成为中国修美乐一样,就是按不住它的适应症一个接一个出来啊)
双抗好比是“双弹头导弹”或“特种部队+向导”,大部分是免疫药(注意,是大部分),因为其主要核心在于能否直接调动或激活免疫细胞(如T细胞)。
ADC的设计思路不同,它的核心是“精准递送毒药”,所以它是精准化的“化疗”,通常不属免疫疗法。不过,ADC在杀死癌细胞时,可能会引发“免疫原性细胞死亡”,间接激活免疫反应,但这属于副作用或协同效应,而非其主要作用机制。
2010年前后,很多国内药企都在疯狂布局PD-1单抗,但荣昌生物没有加入第一波PD-1单抗研发大军,而是集中力量攻克ADC技术。早在2013年,也就是维迪西妥单抗立项的前一年,房博士说他在科技部评选项目中看到30多个PD-1单抗申请项目时,就暗自感叹未来这将是一个拥挤的赛道。
房博士是有远见的。如今,在PD-1、TNF-α等成熟靶点上,全球有上百个在研或已上市的药物。后来的“me-too”药物很难证明自己优于首创药物。 而在我们国内,PD-1抑制剂经过医保谈判和国家集采,价格大幅下降,企业利润空间被极度压缩,陷入了“增量不增收”的困境。
随着生物技术的飞速发展及医药研发投入的不断增加,单抗赛道就像“智能手机市场的后期”——技术成熟,各家产品同质化严重,竞争集中在价格、渠道和营销上,创新空间有限。
双抗赛道则像“人工智能芯片的早期”——技术壁垒高,大家都在探索不同的架构和路径,谁先找到最优解并实现量产,谁就能定义下一个时代。当然,失败的风险也很大。
荣昌生物后来的成绩大家都看到了,它后来以“ADC第一股”成功登陆港股市场。因为这次的重点是聊双抗RC148,所以接下来我将跳过ADC,主要分享关于双抗方面的内容。
第三部分 关于双抗发展简史
2009年首款双抗获批上市一波三折
十年后全球双抗药迎来爆发式增长
双抗的概念是在1960年代才提出。
在此还是忍不住插说一下ADC的发展史。ADC“魔法导弹”的概念早在1913年就提出来了。1958年,科学家首次将抗鼠白细胞免疫球蛋白与甲氨蝶呤偶联用于白血病治疗,拉开了抗体偶联药物研究的序幕。直至2000年才迎来首个上市产品吉妥珠单抗。
这个用于治疗复发(第二次复发)的CD33阳性急性髓系白血病老年患者的ADC药物,后续在联合化疗用于急性髓系白血病一线治疗时,未能显著提高患者生存期,且肝毒性等严重不良反应发生率更高。基于此,2010年,制药公司自愿将Mylotarg从美国市场撤回。
撤回后,研究人员并未放弃。他们通过重新分析数据发现,降低给药剂量并改变给药方案(由之前每两周一次改为单次给药)可以显著改善其安全性,同时仍能保持疗效。2017年,完全改变剂量和用法的吉妥珠单抗,再获FDA批准上市,用于治疗新诊断的CD33阳性急性髓系白血病成人患者,以及2岁及以上的复发/难治性患者。
自吉妥珠单抗问世到荣昌生物维迪西妥单抗2021年获批这11年间,全球大约有11个ADC药物获批。而维迪西妥的上市,标志着中国自主研制的ADC药物实现了零的突破。
言归正传说回双抗吧。
2009年,全球首个双抗药物卡妥索单抗,在欧洲获批用于治疗EpCAM阳性肿瘤引起的恶性腹水。卡妥索单抗就像“双枪侠”一样,一个臂结合肿瘤细胞表面的EpCAM抗原,另一个臂结合免疫T细胞表面的CD3。同时,其抗体的Fc段还能募集并激活巨噬细胞、自然杀伤细胞等。
“双特异性”发挥作用的结果是:它将患者的免疫细胞(主要是T细胞)和肿瘤细胞物理性地“拉”在一起,在局部形成强大的免疫攻击,清除腹腔内的肿瘤细胞,从而控制腹水生成。
作为全球首款双抗,卡妥索单抗验证了“T细胞重定向”这一革命性概念的临床可行性,为后来所有同类药物铺平了道路。然而,由于生产工艺、毒性及商业因素,该药于2017年退市。(看,是不是风水轮流转啊?这时退市后的ADC吉妥珠单抗重新杀回市场来了)
随着基因工程重组抗体技术的成熟,如安进公司的BiTE(双特异性T细胞衔接器)平台、罗氏的Knobs-into-Holes(杵臼结构)平台等,解决了双抗的稳定生产和质量控制难题。(这段也说明,各家药企拥有自主开发的双抗平台的技术创新水平很重要,要作为其中一个观察指标。因为新一代技术平台的研发重点从“能否做出来”转向“如何做得更好”,即致力于优化双抗的分子大小、结构、价态(二价、三价)等,以平衡疗效、安全性、半衰期和组织渗透性。比如小分子量的双抗,如纳米抗体衍生双抗,可能具有更好的组织穿透力。而荣昌生物的双抗平台的优势在于能够高效生成结构稳定、易于生产、且功能性佳的双抗分子。就这几点可以另开一篇了。比如,荣昌生物拥有自主知识产权的技术来解决双抗制备中的最大难题——重链和轻链的错误配对。它能确保两条不同的重链和轻链精确配对,形成正确的双抗分子,从而保证产品的纯度和均一性。这也太专业了,还是打住不说好。但是,要特别提醒大家注意的是,荣昌生物是少数同时拥有领先的ADC平台和双抗平台的公司,这种强大的协同作用和经验互补是不容小觑的)
2014年,靶向CD19和CD3的贝林妥欧单抗(Blinatumomab)获得FDA批准治疗复发或难治性B细胞前体急性淋巴细胞白血病,成为全球首个真正成功的双抗药物,证明了该技术路径的巨大潜力。此时国内药企开始布局,但管线集中在PD-1/CTLA-4等较为成熟的靶点组合上,同质化竞争初显。
尽管这个双抗成功作用于血液瘤,但实体瘤才是更大的市场也是更大的挑战。所以当前绝大多数在研双抗都瞄准肺癌、肝癌、胃癌等实体瘤,旨在解决肿瘤微环境抑制、靶点表达异质性等难题。

2020年至今,全球双抗药物迎来爆发式增长。据微信公号“医药学术”统计,截至2025年6月初,全球共有19个产品获批,覆盖血癌、眼科疾病、肿瘤等领域。
中国药企在该领域快速跟进并于2022年实现弯道超车,其中康方生物功不可没,它拥有两款全球首创且靶点不同的上市双抗药物。一个是2022年获批的卡度尼利单抗(PD-1 、CTLA-4) 用于治疗复发或转移性宫颈癌,这是全球首个获批的肿瘤免疫双抗。另一个是2024年获批上市、用于治疗非小细胞肺癌的依沃西单抗(PD-1 / VEGF)。
国内另一个获批的双抗产品是康宁杰瑞/先声药业于2021年附条件批准的用于治疗MSI-H/dMMR晚期实体瘤的恩沃利单抗。需要说明的是,它的分子结构虽然是双抗(靶向PD-L1和血清白蛋白以延长半衰期),但其核心功能是PD-1/PD-L1通路抑制。
目前,中国药企是双抗领域的重要创新力量。有统计数据表明,中国双抗管线数量已占全球近50%,在靶点选择和结构设计上不断创新。像恒瑞医药、信达生物、荣昌生物、君实药业、石药集团(2025年9月11日,其与康宁杰瑞合作开发的HER2双特异性抗体安尼妥单抗注射液新药上市申请已获受理,是中国首个在胃癌二线治疗中获得阳性结果的抗HER2双特异性抗体药物)等都是中坚力量。
康方生物的双抗药依沃西单抗凭借独特的亲和力平衡优化设计,实现了高达50亿美元的授权出海交易,成为行业典范。2020-2023年间,中国双抗药物相关出海交易累计达14笔,总金额超200亿美元。至2024年,交易数量激增至27笔,占比已达抗体药物出海的三成,双抗药物成为中国创新药出海的重要支点。
2025年以来,全球研发前沿已从单一药物的比拼,也转向双抗与ADC、化疗等药物的联合治疗方案探索。例如,安进、默沙东等公司探索将不同靶点的双抗与ADC联用。中国药企同步甚至引领新趋势。例如,恒瑞医药已启动“双抗ADC + 双抗 + 免疫药物” 的三联疗法临床,并探索针对同一靶点(如DLL3)的“双抗+ADC”联合疗法,进入了更复杂的联合治疗和药物形式迭代阶段。
第四部分:(可以直接跳过不看)
全球双抗最热门的靶点分析
我统计了一下,全球19款上市双抗药物的研发,高度集中在血液肿瘤(通过CD3衔接器靶向CD20、BCMA等)和实体瘤免疫治疗(通过PD-1组合靶点)两大方向。中国药企在后者展现了强大的创新能力,已成为全球双抗领域一股不可忽视的力量。
最热门的靶点类别是与CD3相关的T细胞衔接器 这是目前双抗药物成功最多的机制。即一个靶点结合肿瘤细胞抗原,另一个靶点(CD3)激活T细胞,从而将T细胞“拉”到肿瘤细胞身边进行特异性杀伤。
再具体来看,最热门的肿瘤抗原靶点有:
1.针对多种实体瘤的PD-1/PD-L1通路及其组合,这是中国药企实现全球首创和差异化竞争的核心赛道,前景广阔。代表药物有PD-1 × CTLA-4卡度尼利单抗(康方生物)。PD-1 × VEGF依沃西单抗(康方生物)。 (这是接下来我将要重点介绍的,因为荣昌生物的RC148和三生制药2025年BD给辉瑞的就是这个组合)
2.针对B细胞淋巴瘤的CD20,是出现频率最高的肿瘤靶点。 代表药物有格菲妥单抗(罗氏)、奥达利单抗(再生元)、莫妥珠单抗(罗氏)、艾珀利单抗(艾伯维/Genmab)。
3.针对多发性骨髓瘤的BCMA,有多款药物获批,竞争激烈。代表药物有特立妥单抗(强生)、埃纳妥单抗(辉瑞)。
4.其他值得关注的热门靶点包括:
GPRC5D(用于骨髓瘤,代表药物:他奎妥单抗/强生)
DLL3(用于小细胞肺癌,代表药物:塔拉妥单抗/安进)
HER2家族(用于实体瘤,代表药物:泽尼达妥单抗/Zymeworks, Zenocutuzumab/Merus)
5.尚在布局中的CD47
据雪球网友:国内恒瑞、信达、再鼎等玩家都布局了CD47靶点,但最终却都因为CD47与红细胞结合度过高,带来较强血液毒性而折戟。目前进入到临床3期的CD47产品就只有两款产品,一款是康方AK117与AK112联用,开了头颈鳞癌的实体瘤3期临床。另外一款就是宜明昂科的IMM01单药,开了CMML和CHL的临床3期。
第五部分
RC148和国内同靶点双抗药物比较
(终于让大家看到“包子馅”的影子啦)
现在该来聊聊荣荣昌生物的RC148(PD-1/VEGF),看到这样的括号就要知道,它是同时靶向PD-1和VEGF。
PD-1是一个免疫“刹车”信号。PD-1抑制剂的作用就是解除这个刹车,让原本被抑制的免疫细胞(T细胞)重新激活,去攻击癌细胞。PD-1/PD-L1通路,是当前肿瘤免疫疗法的基石,已在肺癌、肝癌、肾癌、胃癌、食管癌、黑色素瘤等数十种实体瘤中证实疗效。
VEGF是一种蛋白质信号分子,是癌细胞分泌的一种关键血管生成因子,在它的指令下,身体会生成癌细胞新的“吸血”营养通道。阻断VEGF,不仅能饿死肿瘤,还能改善肿瘤微环境,让免疫细胞更容易工作。其抑制剂(如贝伐珠单抗)已广泛用于结直肠癌、非小细胞肺癌、卵巢癌、肾细胞癌等多种实体瘤的治疗。
将PD-1/PD-L1与VEGF结合在一起的逻辑,是解决当前PD-1抑制剂耐药和响应率不足的问题。
如果说10年前的创新药牛市,最热门靶点是PD-1,那这一轮创新药最热门靶点则是PD-1/VEGF。
复盘近几年内地创新药PD-1/VEGF进化史会发现,康方生物的依沃西、宜明昂科的IMM2510、礼新医药的LM-299、普米斯生物PM8002相继授权出海,它们分别和Summit、Instil Bio、默沙东以及百时美施贵宝(BMS)等跨国药企达成合作。
这当中,最让国内医药圈痛心的是珠海普米斯生物。2024年底,BioNTech以9.5亿美元收购普米斯生物时,外界还在质疑其对PD-(L)1/VEGF双抗药物PM8002的“高估值”是否合理。然而,仅仅过去半年时间,百时美施贵宝(BMS)以15亿美元首付款与BioTech达成关于BNT327(是PM8002在资产所有权转移至BioNTech后的新名称)的合作,且整体交易总值可能高达百亿美元,市场预期瞬间逆转。
市场评论说,PD-1/VEGF简直是“通货膨胀”了!长期观望的辉瑞终于坐不住了,于2025年8牵手三生制药的,最终以12.5亿美金首付款,60亿美元的总额,创了国内创新药BD交易纪录,再一次大大震撼了医药圈一把。
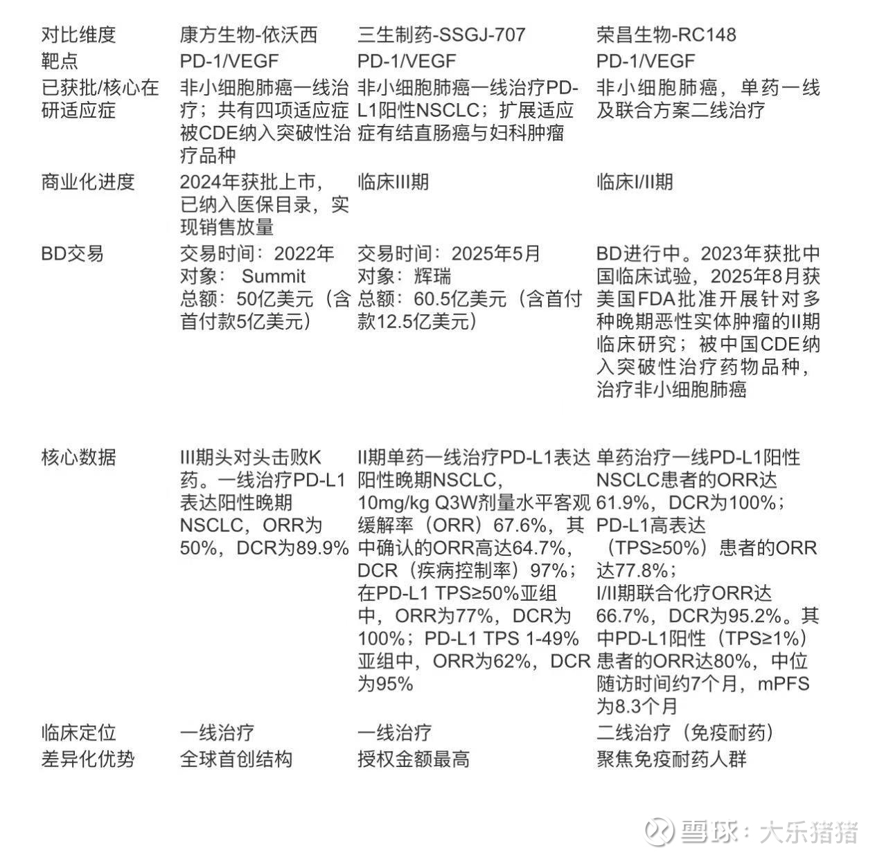
下面两张表格(表一表二内容一样的)是我据公开报道整理出来的同靶点双抗BD情况:



第六部分
RC148的差异化优势在哪里?
在PD-1/VEGF双抗这一赛道上,康方生物的依沃西无疑是当前的“领跑者”和“定义者”,它用III期头对头研究的成功,证明了这类双抗可以优于PD-1单药。荣昌生物的RC148是强大的“追赶者”,其策略是通过解决“免疫耐药”这一独特临床痛点和“患者存在巨大尚未被满足的临床需求”来实现差异化竞争。
随着三生制药上牌桌,并授权给辉瑞,意味着一线治疗领域的竞争将更加激烈。康方生物的依沃西未来将直接面对来自三生制药(凭借辉瑞的全球能力)的挑战。
要看到的是,这两大实力玩家的火拼主要发生在一线治疗,反而为RC148聚焦的二线治疗(免疫耐药) 留下了战略空间。因为RC148扮演的是难题解决者的角色,它精准地瞄准了当前免疫治疗浪潮下最大的临床痛点——耐药,旨在为无药可医的患者提供新的希望。
如果RC148能在这个领域持续产出独一无二的优质数据,它就有可能避免与康方生物、三生制药在一线红海市场正面冲撞,开辟属于自己的蓝海。
作为荣昌生物自主研发的一款PD-1/VEGF双特异性抗体, RC148凭借其创新机制和早期数据,已获得中美两国监管机构的双重"通行证" :在中国获得突破性治疗药物(BTD)认定;获得美国FDA批准,可在美国直接开展II期临床试验,为后续中美双报奠定了基础,国际化潜力大。
在2025年12月的ESMO-IO大会上,RC148首次公布了I/II期临床数据,结果令人振奋:
二线治疗数据(联合多西他赛):
客观缓解率(ORR):66.7%(意味着近七成患者肿瘤显著缩小)
疾病控制率(DCR):95.2%(意味着几乎所有患者病情得到控制)
中位无进展生存期(mPFS):8.3个月
一线治疗数据(单药):
PD-L1阳性患者:ORR达61.9%
PD-L1高表达患者(≥50%):ORR高达77.8%
安全性表现:整体耐受性良好,3级及以上不良反应发生率可控。
RC148最大的差异化优势在于精准定位"免疫治疗失败后"这一巨大未满足需求,市场空间巨大。要知道,肺癌是全球及中国发病率和死亡率最高的恶性肿瘤。根据国际癌症研究中心(IARC)发布的GLOBOCAN 2022数据, 2022年中国肺癌新发病例约106.06万例(占全国癌症新发病例的22.0%),非小细胞肺癌(NSCLC)约占80%-85%,其中超过半数为驱动基因阴性。这部分患者一线标准治疗为PD-1/PD-L1抑制剂联合含铂化疗;二线治疗选择匮乏,多西他赛作为二线标准治疗方案,ORR仅15%,中位PFS 4个月,中位OS不足1年。患者存在巨大尚未被满足的临床需求。而RC148的ORR达66.7%,疗效提升超过4倍。上述数据让RC148临床价值突出。
第七部分:RC148出海BD,潜在买家有哪些?
原本代表买家有默沙东(K药)、BMS(O药)、罗氏(T药)的。因为这些这些公司拥有庞大的PD-1/PD-L1产品线,随着一线治疗普及,免疫耐药患者成为巨大痛点。而它们目前缺乏有效的二线治疗方案,患者流失严重。另外,也都面临专利断涯之危机。RC148的66.7% ORR数据,为这些公司提供了"留住患者"的利器。
但如我们前面所看到的,默沙东(K药)、BMS(O药)已分别购买了礼新医药的LM-299和普米斯生物PM8002。
前面我们介绍过全球药王K药,这里也多嘴介绍一下BMS研发生产的O药(纳武利尤单抗)。O药是全球首个PD-1抑制剂,也是中国首个获批上市的PD-1抑制剂类抗癌药物(2018年6月15日获批上市),用于治疗非小细胞肺癌等多种癌症。2018年,它被默沙东的K药(帕博利珠单抗)反超后,市场份额持续受到挤压。其2023年全球销售额仍高达90.09亿美元。通过新剂型和适应症拓展,BMS仍在积极维护其市场地位,但它到2028年还是面临专利到期的压力,目前多家企业已开始布局纳武利尤单抗的生物类似药,包括悉尼NeuClone制药、瑞典Xbrane生物制药和中国绿叶制药等。
基于此,BMS未雨绸缪。早在2023年10月就与与百利天恒全资子公司SystImmune达成合作,获得BL-B01D1在中国以外全球市场的独家开发和商业化权利。这是全球首款EGFR/HER3双抗ADC药物,交易总额高达84亿美元,其中首付款8亿美元,刷新了当时中国创新药出海的首付款纪录。接着就是今年6月BD普米斯生物研发的双抗,加速其在肿瘤免疫治疗领域的管线布局。
去掉这两大买家后,剩下的最大可能的买家或许就是罗氏了。
罗氏有两个王牌产品,一款是阿替利珠单抗的T药(PD-L1抑制剂),一款是贝伐珠单抗(VEGF单抗),叫“安维汀”。
聪明的球友们,看到这里是不是想惊叫一声了?没错,这两个药的靶点结合起来就是双抗PD-L1/VEGF。
T药的作用,就像一把专用的“剪刀”,它能精准地剪断癌细胞伸出的“假通行证”(PD-L1),从而给T细胞“松绑”。被激活的T细胞就能重新识别并猛烈攻击癌细胞。T药是罗氏肿瘤管线的核心支柱之一,2023年全球销售额约40亿美元。它已在全球获批用于肺癌、肝癌、乳腺癌等多个重要癌种。
T药的核心专利预计将在2028年至2030年期间在不同国家和地区陆续到期。专利到期后,生物类似药将会上市,对罗氏的销售额造成冲击。这是罗氏面临的“专利悬崖”压力。
安维汀是抗血管生成药物的开山鼻祖,曾是全球年销售额接近70亿美元的“重磅炸弹”。但随着专利已到期,市面上已有多个生物类似药,激烈的价格战导致其销售额已大幅下滑,2023年全球销售额约20亿美元,但它仍是非常重要的基础治疗药物。
在临床实践中,尤其是在肺癌、肝癌等领域,“T药 + 安维汀”已经是罗氏推广的标准联合方案之一。这个“免疫+抗血管”的组合拳,确实比单用一种药效果更好。但存在几个痛点:
用药复杂:患者需要分别输注两种药物,流程繁琐。
毒性叠加:两种药物的副作用可能叠加,增加患者的管理负担。
成本高昂:两种原研药的价格不菲。
RC148作为一个PD-1/VEGF双抗,恰好能针对上述痛点,为罗氏提供一个潜在的“升级版”解决方案。如果RC148的后续临床数据能持续证明其优越性,罗氏通过引进或合作,不仅可以巩固其在免疫治疗领域的领导地位,还能完美应对即将到来的专利悬崖挑战。这正是RC148对罗氏这类跨国巨头充满吸引力的根本原因。
除了罗氏,还有没有其他买家?作为药圈小白,我懂得的也不多。
比如再生元的核心产品阿柏西普(Eylea)面临专利到期和市场竞争加剧的双重压力。再生元正在积极寻找新的增长点,2024年以来已通过收购2seventy bio、Decibel Therapeutics等公司布局细胞与基因疗法领域。RC148作为PD-1/VEGF双抗,可否与再生元在眼科和肿瘤领域的布局存在协同效应呢?
比如礼来凭借GLP-1药物替尔泊肽(Zepbound)在代谢领域取得巨大成功,2025年上半年营收达282.86亿美元,市值突破万亿美元。但公司面临"产品单一依赖、专利到期风险"的挑战,需要构建第二增长曲线。而礼来在肿瘤领域缺乏重磅产品,Verzenio(阿贝西利)2025年上半年收入26.5亿美元,但难以支撑肿瘤业务。RC148作为肿瘤免疫治疗药物,可否帮助礼来拓展非代谢疾病管线,降低对单一赛道的依赖呢?
又比如阿斯利康在肿瘤领域拥有丰富的商业化经验和全球网络,公司通过"技术换生态"的模式,已与多家中国创新药企建立合作关系。RC148的双抗机制与阿斯利康的肿瘤管线有无存在协同的可能呢?
再有就是荣昌生物会否已发现了我们没发现的买家呢?就好像泰它西普的Vor,不就很出乎我们的意外吗?基于此,我认为我前面的所有猜测都是无效的,不过是有助于我个人理解抗体药物的机制罢了!
至于何时能BD成功,更是难以预测。三季报业绩电话交流会上,王威东董事长在回答提问时明确表态在推进中。圣诞快到了,跨国公司要放假了。节前不公布,那就待来年吧!留点希望给明年,也是好的。反正这两天的BD消息,像一品红,广州这边相关部门的权威人士认为是大好事,但资本市场却来了个20cm的大棒。看来这段时间没BD消息也不是坏事!省得被短视人的看空。
附全球已上市的19款双抗药:

