一、钨价格今年暴涨
钨价格今年暴涨约三倍。 钨精矿价格今天单日上涨8%,是近几年最大单日涨幅!

二、钨价格大涨的原因
(1)价格上涨源于需求的持续增加。今年以来,随着光伏、汽车等产业的显著增长,钨的需求量也大幅提升。
(2)与此同时,供给端的收紧也进一步加剧了市场供需的紧张态势。 今年,我国钨精矿产量配额指标较去年缩减了6.45%。

(3)国家为什么要缩减钨精矿的供应?
中国钨制品行业在全球占据主导地位,2024年钨产量约6.5万吨,占全球85%(接近稀土的90%)。
钨是非常重要的战略金属,钨被誉为“工业牙齿”,被广泛应用于工程机械、金属切削机床、汽车制造、电子信息、航天军工(含商业航天)等领域,亦是PCB刀具主要原材料之一。
虽然,钨储量主要在中国,但以前我们卖的太便宜了。 我国减少钨的开采配额,就是不想让国内的钨产品被贱卖到国外。

三、上市公司股价和业绩上升不显著
1、虽然产品价格大涨,但钨上市公司股价和业绩上升却并不显著。
(1)翔鹭钨业
今年股价涨幅最小,约50%。 业绩增长明显,除了产品价格上涨外,部分原因是之前的净利润基数小。

(2)章源钨业
今年股价涨幅约100%。 业绩增速不太及预期,毕竟产品价格今年涨了三倍啊。

(3)中钨高新
今年股价涨幅近200%。除了因为钨产品价格上涨,主要因为还有PCB微钻的那部分预期贡献。 业绩增长幅度最小的。

(4)厦门钨业
今年股价涨幅约100%。 业绩增长幅度最大。

2、钨上市公司业绩增长不显著的原因
因为,各种钨产品价格是由钨矿价格推动上涨的,下游产品只是同步上涨(具体见下图),而钨上市公司的钨矿自给率都不高。
所以,钨上市公司业绩受益不显著。

如下图所示,(1)翔鹭钨业的钨矿自给率小于10%,最小,今年股价涨幅也最小;(2)章源钨业的钨矿自给率约20%;(3)中钨高新的钨矿自给率约20%,受委托管理部分,只是受益一点管理费,不能计入内(除非会注入上市公司还差不多);(4)厦门钨业的钨矿自给率26%(后面有具体计算),目前钨矿自给率最高,也是今年业绩增长最好的。

3、为什么说钨上市公司股价上涨不显著
有人可能觉得,股价翻倍,涨幅就不小了?
全球90%的稀土产自中国,全球85%的钨产自中国。今年,我国对钨矿的配额缩减,相当于当年对稀土冶炼产量的配额缩减。当年,稀土股的股价暴涨N倍,很吓人,比如广晟有色股价当时期间上涨70多倍。
今年钨股的股价只是翻倍而已,很多吗?!

主要原因就是,(1)当年,稀土配额缩减的是冶炼产量,稀土上市公司享受到了当年稀土涨价的绝大部分利润和预期;(2)今年钨配额缩减的是钨矿,钨上市公司的钨矿自给率太低,只享受到小部分业绩增长和预期,其中最关键的是钨矿的预期。即,今年钨的痛点在钨矿配额,非钨冶炼产量配额。
四、厦门钨业的钨矿自给率即将大幅提升
1、2万吨/年钨矿即将注入,钨矿自给率将提升至70%
(1)厦门钨业今年8月1日在互动平台公开回应,其控股股东旗下的所有钨矿在建成投产前,都会注入厦门钨业。

(2)厦门钨业控股股东旗下的江西大湖塘钨矿即将投产:根据当地老爷到项目调研的新闻报道,今年8月份时计划2025年投产,今年11月14日时计划12月10日前完成试生产准备。现在说不定已经在试生产了。



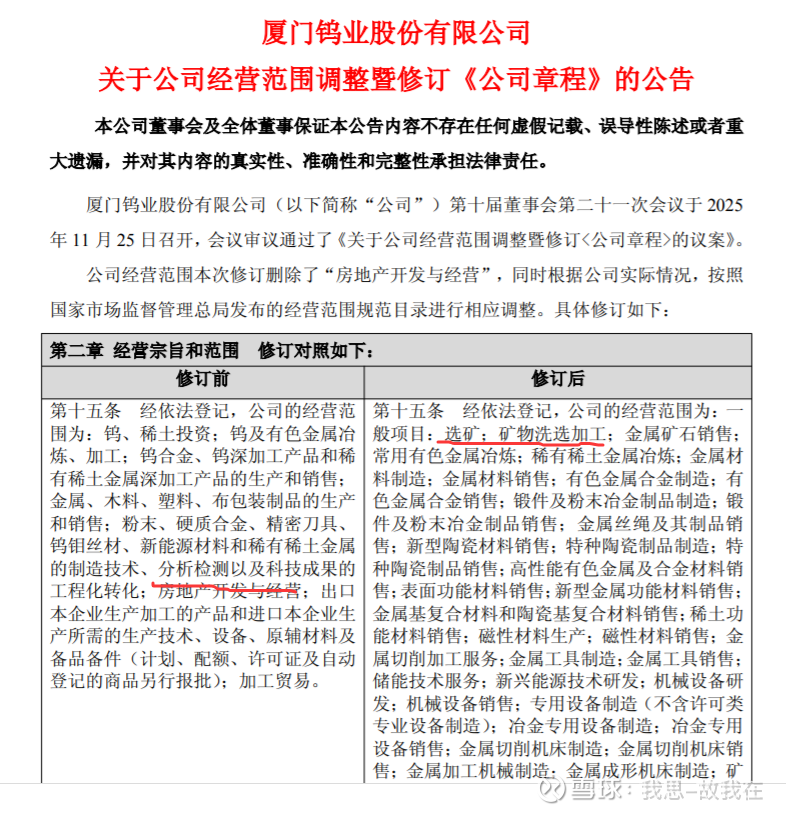
(3)公司变更新增了“选矿、矿物洗选加工”业务范围。
2025年11月26日,公司发布了经营范围的变更公告:(1)删除了“房地产开发与经营”业务;(2)新增了“选矿、矿物洗选加工”等业务。
为什么新增“选矿、矿物洗选加工”等业务?并且,为什么是2025年11月26日? 因为,控股股东旗下的钨矿马上要注入了。


以上三条信息汇总在一起,表明,大湖塘钨矿即将很快会注入厦门钨业。
如果考虑到老爷们的脸面的话,即,该项目“2025年实现山上采矿、山下投产”的目标,厦门钨业在接下来的2025年的最后两周,随时都可能出注入钨矿的公告!
这也意味着厦门钨业的钨矿自给率即将上升至70%。现有1.2万吨,注入2万吨。(在此反推算一下,现在的自给率是26%。 )

2、公司自建的3200吨/年钨矿将于2026年投产,届时钨矿自给率将提升至77%。

3、公司直接或间接控制全国30%钨矿,发展前景无可比拟
根据厦门钨业公司官网,其直接或间接控制的钨矿储量近200万吨,占全国30%左右。 根据,公司今年8月1日在互动平台公开回应,所有间接相关的钨矿在投产前都会注入上市公司(具体见上文截图)。 所以,厦门钨业的发展前景无可比拟。

五、总的来说
(1)钨在航天军工(含商业航天)、光伏、汽车等领域有不可替代的作用,是重要的战略金属。加上,今年中国对钨矿配额缩减6.45%,使得供应减少,而我国钨产量占全球总量的85%。所以,今年全球钨产品供不应求、价格已大涨三倍。今天单日涨幅8%更是创下多年记录。
(2)但是,钨上市公司的业绩和股价涨幅不显著。原因主要是,今年配额缩减的是钨矿产量,而钨上市公司的钨矿自给率太低,最高的厦门钨业26%,最低的翔鹭钨业不到10%,中钨高新和章源钨业都是约20%。其中,钨矿自给率最高的厦门钨业业绩增长最明显。
(3)和十多年前的稀土缩减配额不同,这次缩减的钨矿产量,那次稀土缩减的是冶炼产量。那次稀土上市公司本身掌控冶炼产能,所以股价充分享受到了产品价格上涨带来的业绩增长和超高预期,比如当时广晟有色股价期间上涨了70多倍。这次钨产品价格上涨是由钨精矿价格上涨推动的,上市公司掌控的钨精矿比例较小,享受到的产品价格上涨带来的业绩增长就较小,更为关键的是享受的预期较小、没有享受到估值的放大。
(4)厦门钨业的钨矿自给率将大幅上升:一是即将马上注入控股股东旗下的大湖塘钨矿,届时其钨矿自给率将提升至70%;二是公司自建的博白县油麻坡钨钼矿,将于2026年投产,届时钨矿自给率将提升至77%;三是公司直接或间接控制的钨矿占全国30%(即全球26%),且控股股东旗下所有钨矿投产前都必须注入上市公司。厦门钨业有望迎来业绩的极速暴涨和估值的极度放大。
钨矿注入的将不仅是业绩暴增,更是估值起飞的翅膀!
你已经没有机会穿越到十多年前去赚广晟有色的70倍,你还要错过这次类似稀土冶炼产量配额缩减的钨矿吗?
附:近日分享商业航天原材料逻辑后股价已上涨60%:网页链接