

世界民航业从1903年莱特兄弟试飞开始,经历了"萌芽探索 -> 起步发展 -> 喷气式飞机普及 -> 宽体机与大众化 -> 全球化与联盟化 -> 转型与未来" 多个不同的发展阶段。到今天,民航业经过了100多年的发展,已经从最初的新“科技”行业,进入了技术成熟期和商业应用的稳定盈利期。

中国民航业发展起步于新中国成立,1949年成立中国民用航空局,随后经过长达近30年的军政民合一的航空业发展,至80年代开始逐步从军事化管理转向企业经营为主体。20世纪90年代和21世纪初,通过两次体制改革,打破了垄断经营,成立了半市场化的航空公司(如国航、东航、南航),民用航空度过了行业改革带来的迅猛发展期。2010年至今,我国的民航发展,逐步从民航大国向民航强国迈进,主要体现在两个方面,一个是基础设施(机场、飞机、航司、OTA)的大规模发展,二个是国产大飞机投入商业运营。远期看,中国是有可能成为全球第一的民航市场的。
纵观中国民航业的发展,跟制造业一样,走了一条快速追赶的发展路径,跟随世界民航业的发展脚步,到今天中国民航业也基本或者即将进入到一个技术成熟期和商业应用的稳定期,但是中国民航业的盈利能力整体还处于落后水平(航司普遍亏损)。
整个人类社会对于航空业投入了巨大的资源和人力,建设了大量的基础设施(机场、飞机等),整个航空业已经度过了新技术革命的初始阶段,进入了一个技术相对比较成熟稳定,对于相对远距离的人类旅行,以飞机为主的集中式的运输方式在相当长的一段时间内,应该是主流选择。航空业的商业模式和盈利能力也进入到了一段快速优化提升期。以一个投资者个人“投资寿命” 30 年的维度去看,初步判断航空业是满足超过 30 年的行业“长寿性”和“永续性”,包括技术范式的“稳定性”。


第一营收占比是航空信息技术服务,占比48.9%;第二是系统集成服务,占比21.4%;第三是技术支持及产品,占比10.6%;第四是其它收入,占比7.1%;第五是结算及清算服务,占比6.7%;第六是数据网络收入,占比5.3%。
中航信的航空信息技术服务(AIT)由一系列的产品和解决方案组成,为41家中国商营航空公司和400多家外国及地区商营航空公司提供电子旅游分销服务(ETD:包括航班控制系统服务ICS和计算机分销系统服务CRS、机场旅客处理系统服务APP),以及与上述核心业务相关的延伸信息技术服务,包括但不限于:支持航空联盟的产品服务、发展电子客票和电子商务的解决方案、为商营航空公司提供决策支持的数据服务以及提高地面营运效率的信息管理系统等服务。

中航信的ETD即是GDS全球分销系统,包括:ICS、CRS和DCS。其中ICS是核心数据库及核心系统,所管理数据信息包括航班班期、座位控制、运价及收益管理等;CRS是面向代理人(OTA)平台的开放服务,主要功能是支持旅客查询航班信息、座位信息以及订购机票服务;DCS系统是面向机场和旅客,主要提供航班配载、旅客值机离港服务。
在国外航空公司有自己的ICS,GDS分销商提供CRS接入不同航司的ICS并统一对接不同的分销商,而国内由于历史发展的原因,各大航司的ICS都是由中航信研发并长期托管的,至今天仍然是由中航信进行集中化托管保存,各大航司拥有各自数据的所有权和使用权。


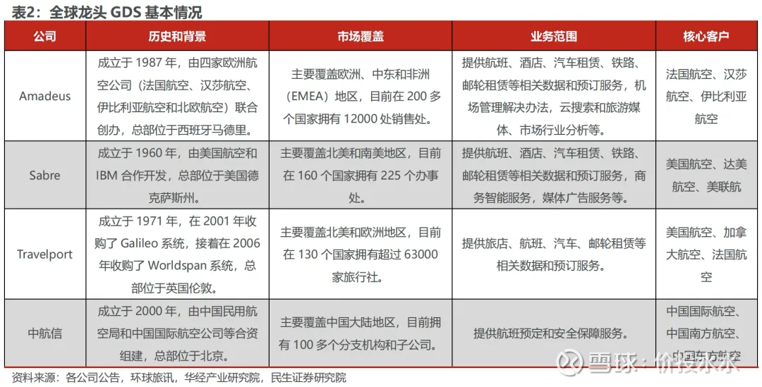
从全球来看,GDS公司呈现出非常明显的区域垄断性,在中国市场中航信一家独大占据95%的市场份额,并且依靠在中国市场的绝对垄断地位占据了全球市场28%的市场份额。

中航信的CRS和DCS定价均受到民航局的管控,有价格上限,这个定价目前并不高,而且在2020年疫情爆发的时候,民航局并未下调对中航信的CRS和DCS指导价。
中航信通过全资附属公司结算公司,向商营航空公司及其他航空企业提供结算及清算服务、信息系统开发及支持服务和航旅金融服务。结算公司既是全球最大的 IATA 开账与结算计划(BSP)数据处理服务提供商和数据处理软件服务商,也是中国民用航空收入管理外包服务及系统产品服务的主导供应商和新兴的航旅金融供应商,主要客户涵盖国内客货运航空公司、外国及地区商营航空公司、国内机场、政府机构和 IATA。

中航信向航司提供结算与清算服务(为国内航司之间、国内与国外航司、航司与机场、航司与票务代理等多方之间的收入提供结算与清算)、信息系统开发及支持服务和航旅金融服务。从产业链来看,结算及清算业务上游为旅游分销业务,下游客户涵盖国内客货运航司、外国商营航司、国内机场、政府机构、IATA 等,该业务的布局使得公司形成了航空旅游信息技术服务全产业链覆盖。

结算及清算服务这块业务,跟 GDS 业务一样,属于具备垄断性质的业务模块。从增量维度看,该部分业务的成长性取决于接入中航信结算清算系统的航空公司、机场、代理和政府机构等的数量增长,从价格维度看,客运部分的结算服务价格及货运部分的结算服务价格,理论上不受民航局指导,由双方协商确定。客运部分的清算服务价格受民航局指导价管控。

系统集成业务收入主要来源于向机场、航司及其他机构客户提供的硬件集成、软件集成及数据信息集成服务。该业务在客户验收合格后即可确认收入,公司对于该业务的收入确定较为被动,取决于客户项目的开工建设及竣工验收进展。所以我们看到的数据情况呈现出两个比较显著的特点:一是系统集成服务业务伴随机场建设的高增长;二是这部分业务首先体现在合同负债,通过较长时间的机场建设和验收流程,才能体现到财报中的营业收入部分。
■ 政策壁垒&数据安全
中国在 2001 年加入 WTO 时曾签署《服务贸易总协定》,其中一项包括对于准许外国进入 CRS 的承诺。但此项承诺限制外国 GDS 巨头仅可在有限情况下提供服务,如通过接入中国 GDS 系统间接为国内航司提供服务以及为外国航司提供国际航段客票分销的跨境服务。
2021 年民航局颁布针对直接跨境服务的政策文件中指出,外国航司经许可后可售卖由外国航司实际承运的中国境内与境外间接航段(未与中国航司共享代码的国内航段的国际客票除外);以及经过批准与中国或其他航司代码共享的国际客票。
也就是说,中国允许外国GDS在条件限制下为外国航司中国相关的业务提供服务,但不允许外国GDS或其分公司直接在中国提供相关服务。未来政策放开的概率不大,主要原因是GDS系统中保存的数据为国家需要保护的核心数据之一,直接涉及到国家数据安全。
■ 高投入&边际成本递减

数据中心和机房建设投资:2010 年中航信以 19.1 亿元购置北京顺义区 32.7 万平米的土地,并在购置的土地上规划建设北京顺义新运营中心。中航信投入了大量资源建设 IDC 数据中心,IDC 基础设施是进行大规模航空业务数据处理、系统处理的底层计算资源支撑。
软件系统投资:中航信投入建设了服务于所有航司、代理商、机场的 ICS、CRS 等相关核心系统,相比较如果是航司自建 ICS+CRS 研发成本较高,同时后期的推广、搭建代理商网络需要耗费很大精力与资本支出,最终自建 ICS+CRS 的运营成本大概率要高于中航信的收费价格。
边际成本递减,中航信的数据中心和机房、软件系统都具备“复用性”,合作的航司、机场、代理商等数量越多,单位成本越低,规模经济效应显著,边际成本递减。
对于这个行业的新进入者,或者航司自己想单独投入建设研发来说,都需要面临高投入和成本无法最大化摊薄的问题,所以中航信从这个角度看,也是有一定竞争优势的。
■ 高转换成本
历史上曾经有航司(例如瑞安航空)尝试自建分销、库存、离港系统,避免支付给 GDS 订座费,但是后续还是重新接入 GDS 系统。国内廉航龙头春秋航空发展十余年来,都是使用自建的计算机订座系统和离港系统,但是考虑到直销渠道覆盖范围的局限性,也于 2019 年接入中航信的 eTerm 白屏(低成本分销平台)。起初,春秋航空的销售不进中国民航 GDS 预订系统,全部在春秋自己开发的座位控制销售系统销售,以网上 B2C 电子客票直销为主。随着春秋航空国际化发展的加快,相比在境外大规模打品牌广告,或铺设本土直销渠道,通过 GDS 分销的成本更低,所以春秋航空选择接入 GDS 系统,补充分销能力。这凸显中航信对于国内民航业的重要性,航司不得不依赖中航信的 GDS 实现机票的更好销售。
航司业务每年都在累积生产经营数据,这些数据一旦按照中航信的规则模式进行存储、管理,后续如果航司想做数据迁移更换 GDS 服务商,是比较麻烦的一件事情,这一点是这种数据软件服务提供商的竞争优势,跟云业务的迁移是类似的,实际上中航信就是搭建了一套民航业的私有云平台,任何一家航司想搬离这个私有云平台另起炉灶,都是蛮困难的一件事情。
■ NDC对中航信的竞争地位的影响

针对 GDS 系统,航司产品展示方式单一、数据内容较少(主要展示票价信息)、无法提供更多产品附加内容等问题,国际航协 IATA 推出了新分销能力 NDC。新的分销标准 NDC 即是对 GDS 企业的挑战,也是 GDS 企业面临的新的机遇。总体上来看,我们对于航空业数据安全的要求更重视,中航信作为国企的垄断地位可能会被削弱,但很难被替代。从 NDC 的推广来看,未来将是中航信和航空公司之间的角力,中航信如果转型为一家 “NDC 混合分销聚合平台”,即便传统的 GDS 分销业务会下滑,但是 NDC 新业务增量会弥补这一部分下滑,并且短期看 GDS 分销系统并没有被大面积替换,国内的大型航空公司也没有大力度推行 NDC。
NDC 对中航信的竞争地位的影响偏负面,暂时没有比较明确的结论,需要跟踪观察。基于这一点,我可能会对中航信这家公司动用一票否决权。
■ 民航客运总量

中航信的GDS业务系统处理量跟整个中国民航客运量,体现出非常一致的强相关性。一个基本判断,整个中国民航客运量的天花板和成长空间决定了中航信未来的业务天花板和成长空间。
■ GDS分销系统客单价

相较于Amadeus、Sabre、Travelport,中航信的GDS业务的客单价要低很多,有4倍以上的差距,如果是市场化的竞争,存在非常大的提价空间,但是由于定价受民航局的管控,短期提高客单价的概率很低,不过长期看是具备提高定价的可能性和动能。

对比世界三大GDS分销企业(Amadeus、Sabre、Travelport),中航信客单价偏低。客观上存在抢占市场份额和提价的动能。
■ 公路&铁路&民航出行方式分析

在 2003-2019 年期间,民航运输占比提升了约 24%,高于铁路旅客运输周转量提升的 6.9%;而公路运输的占比下降约 30.7%。在此期间,民航运输的渗透率远高出铁路旅客运输的渗透率17.1%,是渗透速度最快的出行方式。
■ 人均乘机次数横向对比

从 2019 年世界范围内的人均航空旅行次数来看,中国是 0.46,韩国、日本是 1.2~1.3,美国是 2.06,中国因为人口众多,即便按照 0.46*2=0.92 计算,距离日韩、美国仍有一定的提升空间和提升动能。
■ 机场建设高增长
2024 年,我国境内运输机场(港澳台地区数据另行统计,下同)共有 263 个, 其中定期航班通航运输机场 262 个, 定期航班通航城市(或地区)258 个。
根据《“十四五”现代综合交通运输体系发展规划》和《新时代民航强国建设行动纲要》要求,“十四五”时期我国民用运输机场计划由 241 个增加至不少于 270 个,2035 年运输机场数量达到 400 个左右。截至 2024 年末,我国境内运输机场共有 263个,机场行业未来仍有较大增长空间。


■ 航空信息技术服务业务:
① 量:
中航信的航空信息技术服务业务的增长主要决定因素是中国民航客运量的增长,通过观察国内人均乘机次数,民航跟公路、铁路相比在出行方式中的占比及增长,都可以得出一个推论,中国民航客运量长期维度仍然是继续增长的,并且这个增长空间比较大。根据民航局的规划,中国计划到 2035 年建成航空运输强国,年人均乘机次数将超过 1 次,航空人口规模有望超过 4 亿,年旅客运输量将达到 15 亿人次,而 2024 年年旅客运输量为 7.3 亿人次,人均乘机次数不到 0.5,所以在民航客运量上远期有 1 倍左右的成长空间。
② 价:
从全球GDS的客单价来看,国外的三家 GDS 分销商的定价是中航信客单价的 5 倍以上,虽然中航信的 GDS 分销定价受民航局的管控,但是这里面是有提价动能的,提价 5 倍是不太可能的,这里我们取一个比较保守的提价预测,提价 1 倍。
■ 系统集成及相关数据业务:
根据民航局规划,远期 2035 年民用航空机场数量计划将增加到 400 个左右,2024 年末是 263 个,增长空间有 52%。从整体来考虑,可以推理出,中航信的系统集成相关业务至少有 50% 左右的增量空间,这中间还不包括存量机场改扩建工程,仅仅计算了新建机场的情况,如果加上存量机场改扩建,这个增量空间会更大。
■ 估值计算
2024 年中航信的净利润是 21.28 亿元,2019 年最高为 26.02 亿元,2025.09.30 的收盘市值 310.47 亿港元,折算成人民币是 284.17 亿元,对应 2024 年净利润计算 PE=284.17/21.28=13.35,对应 2019 年净利润计算 PE=284.17/26.02=10.92。
按照营收拆解一下,航空信息技术服务占比 50% 左右,系统集成业务按照 20% 计算:
以 2024 年净利润 21.28 亿元为基准,计算净利润增量为: 21.28*50%*2+21.282*0%*1.5=27.664,加上其它业务增长,毛估估未来能达到 30 亿元净利润,按照 PE=15 倍计算,合理市值 =1530=450 亿元=491.78 港元。当前市值310.47/491.78=63.13%,相当于合理估值打 6 折左右。
以 2019 年净利润 26.02 亿元为基准,计算净利润增量为:26.02*50%2+26.02*20%*1.5=33.826 亿元,加上其它业务增长,毛估估未来能达到 35 亿元净利润,按照 PE=15 倍计算,合理市值=1535=525 亿元=573.74 港元。当前市值310.47/573.74=54.11%,相当于合理估值打 5.4 折左右。
以现价买入中航信,是有比较好的安全边际的。
1、应收账款


中航信的 GDS 分销的垄断地位带有一定的“强制”垄断属性,当前中国航空业处于快速发展期,主要航空公司受疫情影响仍然处于亏损状态,中航信成为整个航空产业的血包,应收账款大比例计提,支援了航空业上下游产业链。这个问题属于缺陷,不是完全不可接受的问题,可以在估值中给于一定的折扣定价来对冲应收账款的风险。
2、NDC 替代
NDC 新技术替代前途不明朗,理论上各大航公公司航有动力推动直接 NDC 接口开放对接下游的 OTA 和代理人,这样就完全绕开了中航信,中航信的生意价值将剧烈下降。但是在我们国家数据安全的地位非常高,民航局是否愿意各航司直接对接下游 OTA、代理商,并没有明确的指引出来,所以这一块仍然需要再等待观察。这个问题属于不可接受的问题,基于这个问题,我暂时不会大量买入中航信的股票,最多建一个观察仓/ Mini 仓,等待 NDC 的问题有了明确答案之后,再行考虑是否买入。