160斤的bobby
2026-01-04 18:48
· 内蒙古
$粤电力A(SZ000539)$
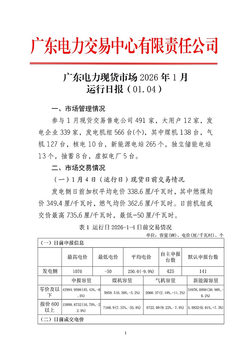
这几天现货价格可以啊。