幕墙作为建筑装饰行业,增速跟随地产持续下滑,就是个夕阳产业。尽管2022年起政策强制要求新增建筑安装光伏系统,但这里有两个关键点。
首先是新增建筑。地产库存高企,政策又不允许大降价(怕崩),加上老百姓没钱,疫情期间并没有正常去化,未来自然也是卖库存房为主。此外,近几年行业资产负债表受损太严重,未来很长一段时间内都难以扩张。所以未来新增建筑预期比较悲观。
其次是光伏系统。没有限制说装光伏幕墙还是屋顶光伏,从经济效益来看,大多数用户会选择屋顶光伏。
因此,江河集团虽然从传统幕墙转型光伏幕墙,但说白了还是身处夕阳产业中。
但夕阳产业未必没有投资价值。
北新建材就是个典型例子。地产从2016年历史大顶跌到现在,北新建材反而从7块钱涨到55块,为何?行业上行周期中,鸡犬升天,而当行业进入下行周期时,竞争力差的企业会不断被淘汰,优质企业市占率不断扩大,规模效应随着出来。此时,虽然行业蛋糕不断缩小,但龙头企业的蛋糕反而不断扩大。
江河集团也有这样的投资逻辑,而且逻辑更好。
江河集团作为全球幕墙龙头,去年又往行业上游延伸,投资建设光伏组件柔性生产基地,今年组件投产,将成为全球唯一一家能生产异型光伏组件的企业,解决了幕墙建筑的长期设计痛点。
行业下行周期中,优质企业的成长空间,取决于两点:这个行业蛋糕有多大,他原来的市占率是多少。
翻看各路机构的幕墙研报,可以发现机构们在测算市场空间时,基本都是看新建建筑,没有考虑到幕墙寿命带来的存量替换需求,如天风证券的研报(作者武慧东,鲍荣富,吴红艳):

玻璃幕墙设计年限一般是25-30年,但其中结构胶及密封胶的质保期只有10-15年,加上施工质量等众多原因,未来存量幕墙故障频发,更新换代需求比较大。有的人可能会觉得地产行业过剩,以后很多房子空置,幕墙不需要更换。其实不然,安装幕墙的基本都是全国各地核心地段的商业建筑,是各地政府搞经济的第一抓手,闲置概率极低。随着经济的逐年复苏,幕墙的存量替换需求会逐渐显现出来。
具体需求有多大,得看以前的幕墙产值。目前能查到的20年前也就是2003年全国幕墙总产值仅为300亿(再往前就更低了),加上近三年疫情和地产企业资金链危机导致市场低迷,所以光伏幕墙企业其实并没有感受到明显的存量替换需求。然而从2003年以后,幕墙行业的发展非常迅速,如图是2010年之后的全国幕墙产值。

可见未来幕墙市场的存量替换空间,比券商测算的增量市场空间大很多倍。
此外,江河集团的各种研报,测算市场空间时,都没有考虑到光伏电池的发展趋势。电池技术的发展会大大提升光伏幕墙的经济效益,撬动存量幕墙的改造需求。而且技术迭代速度非常快,只要烧钱就可以加快。
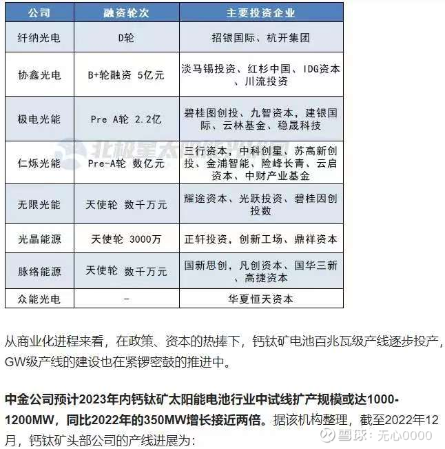
比如钙钛矿电池。


钙钛矿第一商用场景就是光伏幕墙,目前钙钛矿电池的炒作还处于上游阶段,等炒中下游时,江河集团就是龙头了。
简而言之,对于光伏幕墙来说,存量市场既是增量市场,所以长期国内的市场空间是四五千亿,而江河集团作为全球光伏幕墙龙头,目前市值仅为82亿,对应幕墙行业市占率1.8%!
当然,投资不能只是靠乐观想象,现实并没有那么美好。
在钙钛矿电池大规模商用之前,光伏幕墙的渗透率提升都会非常缓慢。所以短中期能看得真的就只有券商测算的几十亿一百亿。
就这点市场空间,又因为地产行业处于困难期,如果扩张太快,坏账率就容易上升。所以江河集团的经营策略也是稳扎稳打,扎实推进,降低了扩张速度,也降低了业绩的爆发力。
只有1%的市占率,市占率提升又比较慢,也意味着未来一段时间内难以看到规模效应带来的利润率的提升。好在,政策强制要求新增建筑装光伏,那么他未来的光伏业务占比肯定是持续提升的,而光伏业务毛利率更高,这就使得它的ROE会处于一种持续提升的状态,从而不断消化市盈率,使得股价在上行趋势中一直保持在一个合理估值范围内。
可以预见,江河集团在钙钛矿电池大规模商用之前,虽然市占率提升不快,却依然能享受着业绩与估值的戴维斯双击。
最开始吹票的都删帖了,太不应该了@寻找预期差丫

本人已经在雪球上加仓了很多次了,4.26日就是最后一次加仓了,近几日江河集团融资盘上来了,由于散户整体卖出为主,估计是私募或游资加入,此股主要筹码依然在长线机构手上,但由于实际流通盘只有二十亿出头,后续的波动可能会比较大
