用户头像
仓大未满
 · 北京  

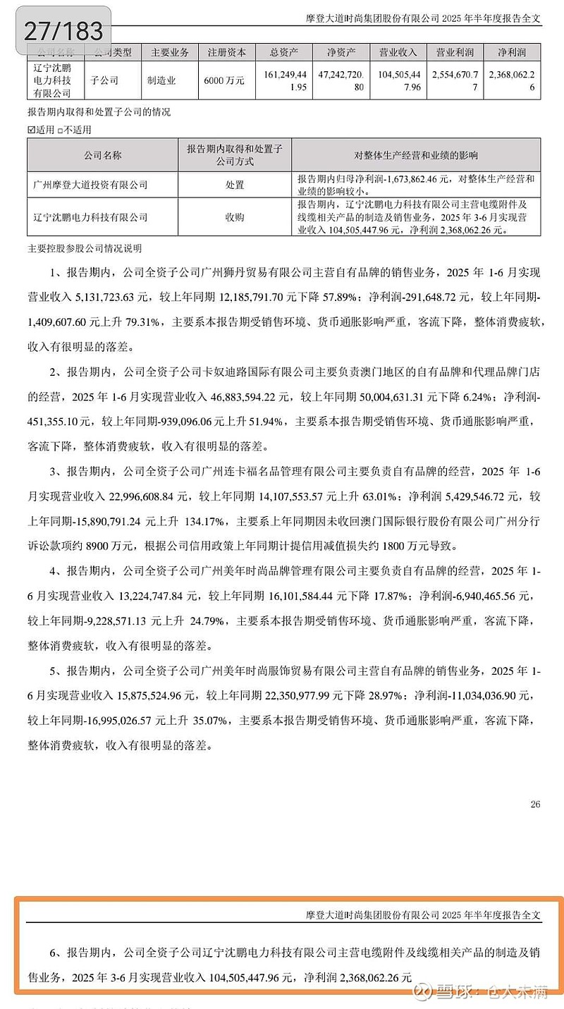
$*ST摩登(SZ002656)$ 问公司是问不出什么的。得自己琢磨,自己查。

图片

图片

图片

图片