$*ST华嵘(SH600421)$ 之前写过一篇专栏,预告前的宁静-*st华嵘目前已经出了业绩预告,完成保壳,而且经过审计师的认可,但是我这里还是要骂一句,前面一天跌停把我震出去了,周五的涨停我追进去了仓位,幸亏平开,没有高开很多,一来一回损失7.5个点,不少了,把我最硬的多头都震出去了,哎,一把辛酸泪,好在周五追进去吃了5个点,所以我说炒股一定不能赌,赌的性价比太低了,赌输血本无归,赌赢也就7.5个点。
好了,接下来继续说华嵘。
这里有很多人说保壳是失败的,利润容易被扣除,还是以往形式,给出论点
1.审计师的专项说明,份量价值千金,一般审计出这个基本就告诉你保壳成功,再看不懂的当我没话说,战报可以说谎,战线不会,周五的涨停就是最强有力的证明,而且在st板块没有多少涨停的情况下,一枝独秀。这个审计师服务了华嵘5年,今年是第6年,你觉得会放弃这个公司吗。

2.华嵘业务简单
翻开华嵘的各项报告就知道,他的业务十分简单,审计师审查也十分便利,基本是预制件,模板等,这种交易穿透审查也方便
保壳成功至少20亿,有的人可能说,不一定,我这里说的是绝大多数都超过20亿,目前市值15亿,还有35%的空间,这个不小了,但是这还没完,还有其他预期。
1.信息化
预告中这一条非常关键,公司信息化承接业务5000万元,这种信息化的板块市值都是按PS算的,这部分我给10亿市值,也就是保壳成功30亿市值。

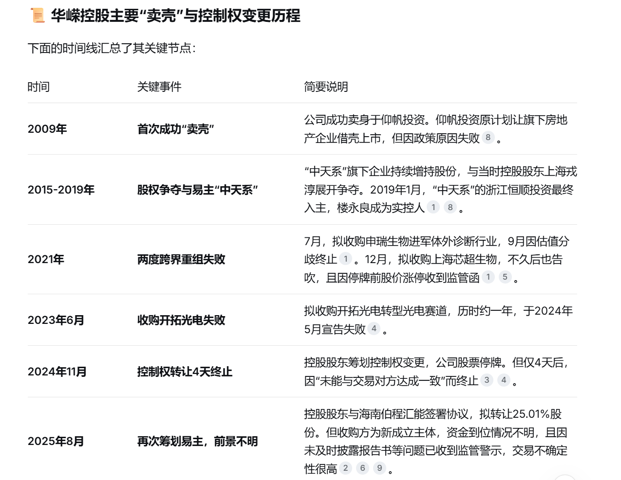
2.卖壳
这么多年来,华嵘一直要卖壳,老楼也无心经营公司,老楼旗下的中天控股占股32%,而且还位于浙江。主营模板都是夕阳产业,外面人一直知道他要卖科,今年老林是没钱,有钱早就收购了,也不会借750万给华嵘,虽然只出了400万,所以他这个预期非常强烈,卖壳的话,我再给10亿预期,也就是40亿市值。而且他这个壳不一样,卖的话能卖30%,直接封顶,对于想买的人来说,诱惑力极大,我预测一波,26年卖壳成功,而且保壳成功对卖壳更友好,监管会松一些,银行融资也方便。

老楼身价十几亿的人,资源人脉广泛,卖壳必定成功,而且我之前说了,早早成立收购信息化公司,卖壳方向一定是信息化方向,老楼早就开始做打算了,转型是一定的,就算最后不卖壳,这个转型方向我给与大力支持。

结合上面预期,我给华嵘40亿市值,4月1日上20亿市值,6月30日上40亿市值,翻倍预期。目前华嵘没被多少大V关注,人也不多,十大股东占比接近60%,实际市值6亿,股东最新人数6000左右,对于一个6亿的盘子,6千左右的散户,拉升太容易。
巅峰产生虚伪的守护,黄昏见证真正的信徒
各位点赞是我更新的最大动力,谢谢