晨鸣纸业投资要点

用户头像
聽风的歌
 · 广东  

1、股价处于历史低位;

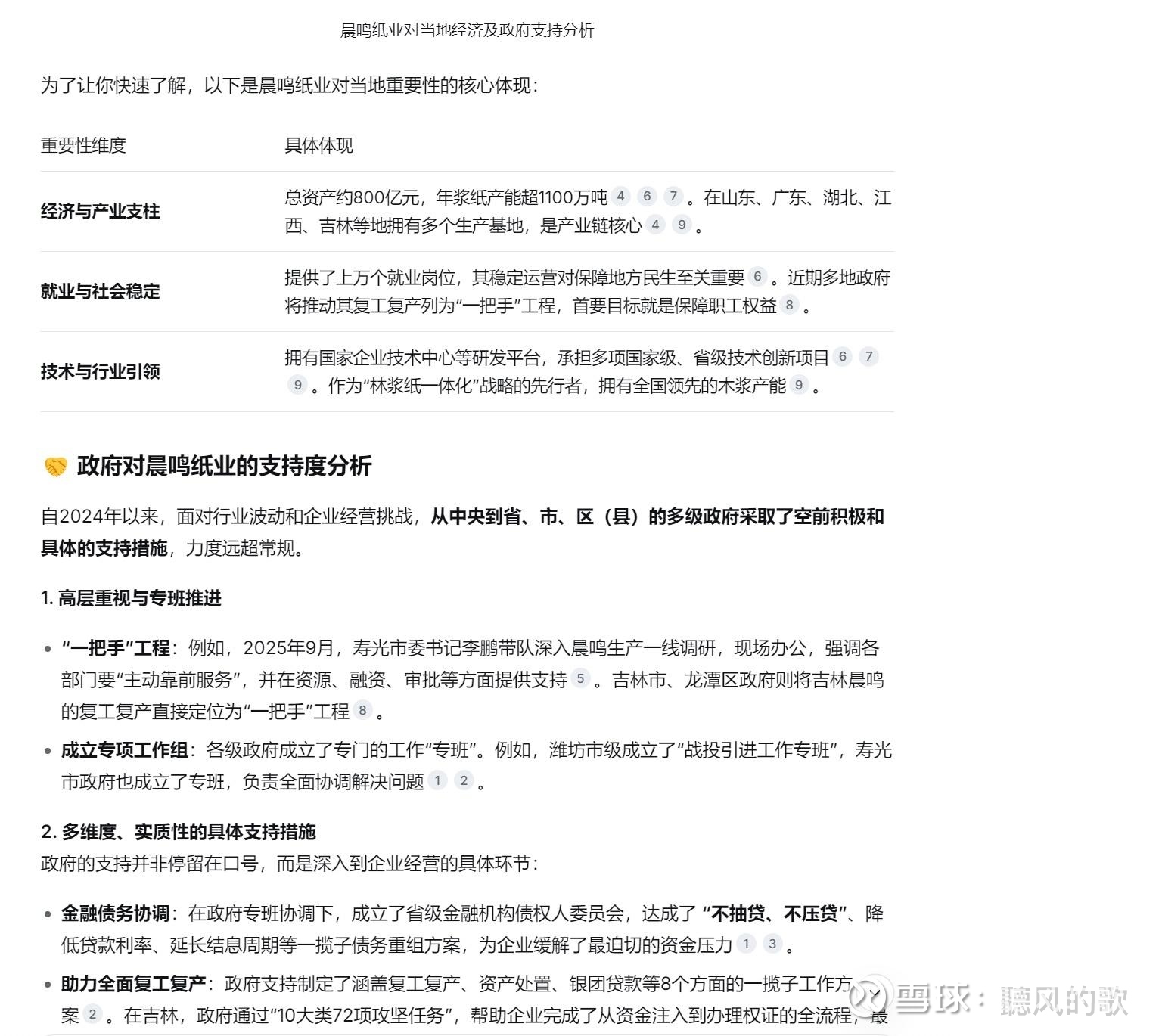
2、企业在当地的地位,因而获得的支持;

3、企业行业的地位,产业的壁垒,不可替代性;

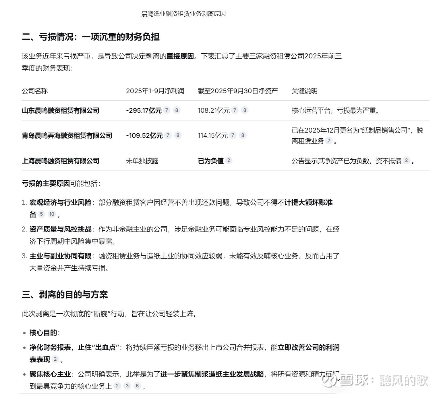
4、潜在的机遇:(1)资金到位,复工复产;(2)剥离不良资产;(3)行业复苏

$ST晨鸣(SZ000488)$ $晨鸣纸业(01812)$ $ST晨鸣B(SZ200488)$