
国庆假期A股炸锅:产业资本疯狂大逃亡
家人们,这个国庆假期,A股市场简直像坐过山车,正在上演一场让人惊心动魄的“资本大逃亡”!当咱们小散户还在为“AI革命”兴奋得手舞足蹈,为“光刻机神话”的热度欢呼时,那些最清楚公司真实经营状况的产业资本,已经偷偷摸摸地离场啦,这可给市场埋下了超级大的风险雷,咱们可不能不当回事!

百股齐减!减持潮汹涌来袭
你知道吗?就节前那四个交易日,A股市场就像炸开了锅,一下子冒出103份股东减持公告,减持的频率和规模双双创下历史同期最高纪录。而且啊,这场减持风暴可不是乱刮的,专门朝着今年最火的概念板块使劲儿,光模块、半导体、AI相关领域首当其冲。

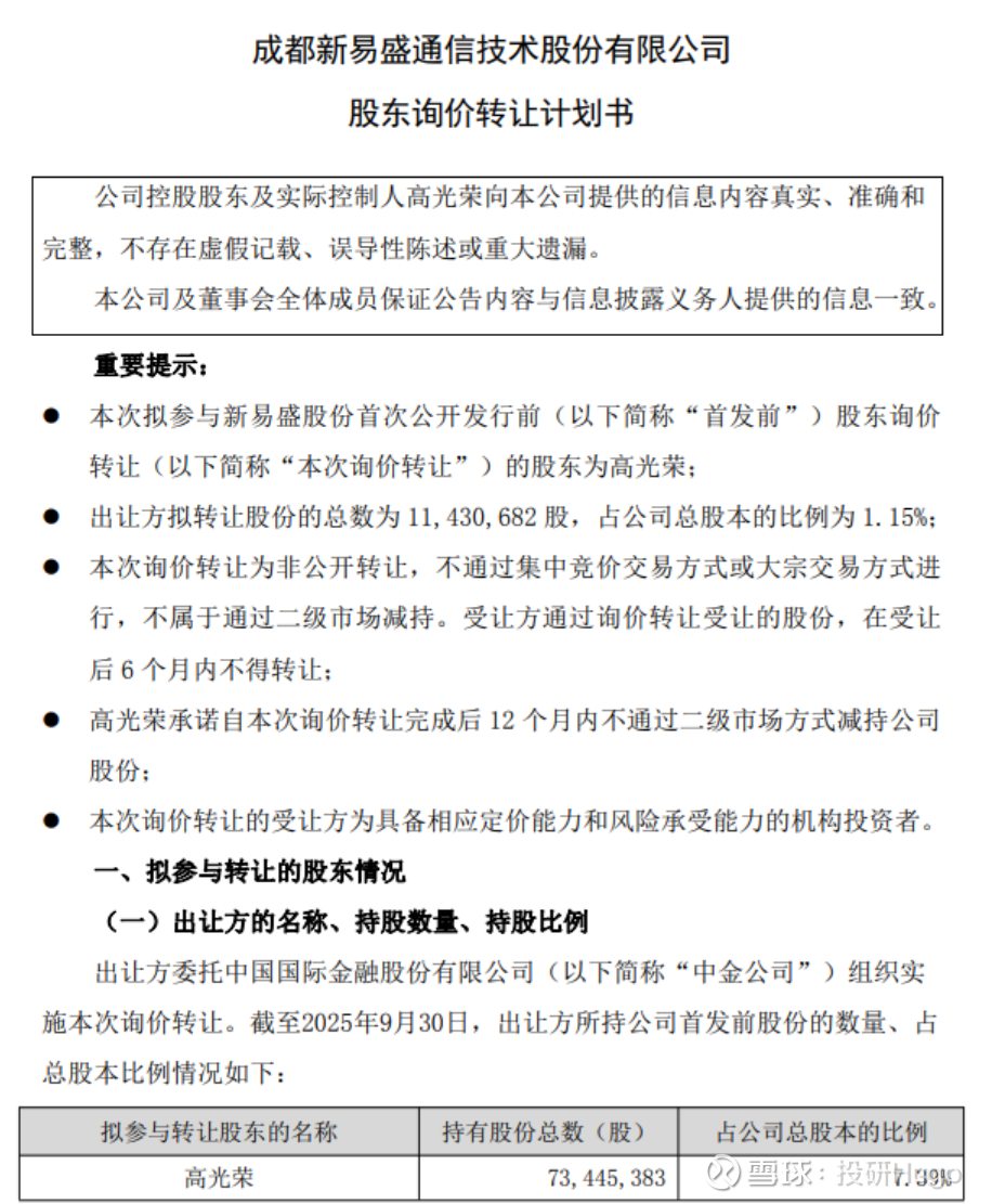
光模块龙头新易盛,董事长高光荣这减持操作太绝了,一次性套现41.81亿元,简直就是“精准高位离场”。还有顶着“光刻机关联概念”的张江高科,大股东打算减持8.5亿元。同样是光模块核心标的中际旭创,大股东也开始在高位抛售股票。这些掌握公司内幕信息的“聪明钱”,用真金白银在告诉我们:危险信号已经拉响啦!

“易中天”组合要崩?产业资本高位收割现形
曾经让无数投资者疯狂追捧的光模块“易中天”组合(新易盛、中际旭创、天孚通信),现在就像多米诺骨牌,眼看着要崩塌了。

先说新易盛董事长高光荣,这次近42亿元的减持可不是突然心血来潮。回顾2023年到现在,他已经减持42次了,却从来没增持过。更有意思的是,之前他还因为违规减持被监管部门狠狠罚了一笔,可还是没停下减持的脚步,这态度,明显就是不看好公司当前的估值嘛。

中际旭创这边也不例外,控股股东计划减持套现约22亿元。同一板块核心标的产业资本集体“开溜”,这可不是巧合,很可能就是在警告大家,当前板块估值已经有泡沫啦!

张江高科:光刻机光环下的资本游戏
张江高科靠着“光刻机第一股”的光环,今年股价一路飙升,轻松翻倍,成了半导体概念炒作里最亮的那颗星。可就在投资者们沉浸在“国产替代”的美好幻想中时,大股东张江集团突然宣布要减持8.5亿元,给出的理由还是那种冠冕堂皇的“股东自身经营发展需要”。

咱把这概念的外衣扒开看看,张江高科本质上就是一家园区开发与运营企业,主要收入靠园区租赁和物业服务,跟半导体研发制造关系不大。就算它持有上海微电子部分股权,对公司整体业绩贡献也不多。和同类型园区开发企业相比,张江高科现在的估值早就脱离基本面了,这场所谓的“光刻机狂欢”,更像是一场精心策划的资本炒作游戏。

产业资本和金融资本大PK:谁在裸泳?
资本市场的历史无数次证明,产业资本要是大规模、集中地减持,那基本上就是市场或者个股要见顶的信号。这些在行业里摸爬滚打、对公司情况了如指掌的资本方,用实际行动在告诉我们:现在有些概念股的估值,已经严重泡沫化,完全脱离了业绩支撑的合理范围。
从财务数据上看,风险也很明显。新易盛海外收入占比超过94%,地缘政治和贸易政策风险高,而且应收账款同比激增225%,现金流状况让人担忧。张江高科呢,核心园区写字楼空置率越来越高,部分区域产能过剩,主营业务增长也没什么动力。
概念炒作的风险:故事总会讲完
AI、光刻机、国产替代……这些听起来前途无量的概念背后,说不定就是资本挖好的陷阱。
张江高科被包装成“半导体龙头”,其实就是个靠租金收入的“园区包租公”。光模块企业还面临着DeepSeek推理技术迭代带来的需求颠覆风险,技术路线一变,现有产能价值可能就大打折扣。更可怕的是,特朗普提出的“对等关税”政策要是落地,海外收入占比高的企业可就惨了。
等市场流动性没那么充裕,概念炒作热度一降,这些没有真实业绩支撑的概念股,就会原形毕露,露出“估值虚高、盈利薄弱”的本来面目。
投资者保命指南:躲开陷阱,保住本金
面对产业资本集体出逃,咱们普通投资者该怎么规避风险,理智应对呢?记住这四条原则:
警惕持续减持:个别股东短期小额减持可能没啥大不了,但要是公司实控人、控股股东、核心高管持续大额减持,那可得小心了,这很可能说明他们不看好公司长期价值。
选增持标的:和减持相反,产业资本愿意自己掏钱增持的公司,一般来说内部对当前估值和未来业绩都比较有信心,这种公司更值得长期投资。
穿透概念看本质:别被“AI”“半导体”这些高大上的概念忽悠了,一定要深入分析企业核心业务、营收结构、盈利能力和现金流,搞清楚它真正的盈利模式和成长逻辑。
分散投资:千万别把所有钱都押在一个概念或者一只股票上,通过分散配置,能躲开“黑天鹅”风险,保住咱们的本金安全。
家人们,资本市场的博弈从来没停过,新易盛、张江高科的减持只是A股“估值困惑”的冰山一角。下半年,更多概念股限售股解禁潮就要来了,产业资本的“撤退行动”可能才刚刚开始。大家一定要记住,当最了解公司的产业资本都在疯狂出逃时,别再傻乎乎地在概念炒作的泳池里裸泳啦!市场最终会回归理性,只有坚守价值、敬畏风险,咱们才能在这起起伏伏的市场里活下去!
提醒:本文所提供的信息仅用于交流探讨,不构成任何投资建议。股市有风险,投资需谨慎。
原创不易。若文章对您有用,点赞、分享、推荐、留言,都是支持!也欢迎打赏三块五块,助力我继续创作🤝🤝