基于热门个例的推演延伸挖掘逻辑:
在AI Agent爆发的产业趋势,还有哪些环节和算力调度与分发的关键枢纽一样,是最直接受益或核心需要关注,有潜力和弹性的,以及对应的标的你认为有哪些?内容如下:
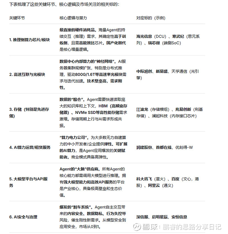
在AI Agent爆发的产业趋势中,除了像网宿科技代表的“算力调度与分发枢纽”外,还有以下几个环节同样具备“最直接受益、核心、有潜力与弹性”的特点,它们构成了支撑Agent大规模应用的核心基础设施集群。

潜力:源于市场空间的显著扩张。例如,高速光模块从数通升级到AI驱动,AI算力租赁从训练扩展到更持续的推理需求。
弹性:源于其产业地位的“杠杆效应”或商业模式的“收益分成”特性。例如,算力运营方的业绩可能随算力利用率提升而呈现非线性增长;大模型API服务的营收与Token消耗量直接挂钩,能最直接分享Agent应用流量爆发的红利。
从“直接受益程度”和“商业弹性”两个维度,可以将上述环节大致定位,辅助决策:
高直接受益 + 高弹性:大模型API服务、AI算力运营/租赁。它们与Agent应用爆发的流量和收入直接挂钩,业绩弹性最大。
高直接受益 + 中等弹性:推理侧算力芯片、高速光模块、先进存储。它们是确定性增长的物理基础,需求刚性极强,但业绩释放节奏与产能和订单挂钩。
核心需要 + 高潜在弹性:AI安全与治理。当前需求尚未完全显性化,但一旦因事件催化或法规落地,可能迎来爆发式增长。