在西安多中心发展的宏大叙事中,每一个置业家庭都站在了十字路口:是向左,回归主城区熟悉而温暖的烟火日常;还是向右,奔赴如国际港务区这般充满想象力的未来新城?这远非简单的房产选择,而是一场关于家庭核心诉求、资产配置逻辑与城市发展信念的深度对话。本文将为你剥丝抽茧,从价值逻辑、教育本质、生活界面等多维度进行清晰论证,助你做出无悔的抉择。


底层逻辑:购买“确定的现在” vs. 投资“规划的明天”
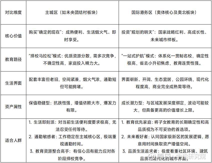
选择的核心,首先在于你认同哪种城市发展范式与价值创造逻辑。
主城区的“确定性”与“约束性”:以未央团结片区为例,其核心价值在于成熟的城区氛围、相对便捷的通勤距离以及既有的生活配套。其发展模式属于“填空”与“升级”,即在现有城市肌理上,通过旧改释放土地,填补商业、教育等短板。这种模式的优点是能快速享受城市中心红利,但天花板也显而易见:城市界面新旧混杂,重大公共配套的拓展空间有限,且价格中包含了较高的“现状溢价”。正如西安市“北跨、南控、西进、东拓、中优”战略中的“中优”所指,中心城区的重点是功能优化与品质提升,而非大规模的空间扩张。
国际港务区:价值在于“成长”与“蓝图”。作为“一带一路”国家级战略的核心陆港枢纽,港务区从诞生起就承载着城市跃升的使命。它的发展逻辑是“从零建构,规划先行”。这里犹如一张白纸,以全球视野进行系统性规划:产业布局、交通骨架、生态绿地、学校医院同步设计、同步建设。从奥体中心的“一场两馆”到连绵的中央公园,从“名校+”的真正落地到地铁网络的提前铺设,资源以集群方式高速兑现。选择这里,意味着你用当下的远见和一定的等待,投资的是城市顶层设计所带来的、具有爆发潜力的“未来期权”。它的价值,与国家级战略的推进深度绑定。
小结:主城提供的是“即时入住”的消费型便利,而港务区提供的是“伴随成长”的投资型机遇。前者风险低,想象空间也小;后者需要耐心,但可能收获城市发展的最大红利。选择港务区,即是投资“规划的明天”。中国铁建·花语博悦位于奥体大道与林泽路交汇处,坐拥奥体北核心板块。作为世界500强双上市央企——中国铁建地产的港务新作,其品牌实力与兑现力,为这份“未来期权”增添了稳健的砝码。

教育对决:“择校马拉松”与“一站式护航”的本质差异

对于当代家庭,教育是房产价值的“定海神针”。在这一维度上,两区的差异已不再是“好”与“更好”,而是两种完全不同的教育路径模式。
主城区:“点状名校”与持续的择校焦虑。传统城区的优质教育资源,是历史形成的“点状分布”。一所声誉卓著的小学,对口升入的初中可能质量平平。家长在孩子成长的每个关键节点——小升初、初升高,都不得不重启一场耗费心力、财力、人脉的“择校马拉松”。即使通过“名校+”引入了品牌,其合作深度、师资融合度也参差不齐,多为理念输出式帮扶,教学质量的提升存在不确定性。这条路径充满了“断点”,每一次升学都是一次家庭资源的重新博弈。
国际港务区:“体系化名校”与确定性的教育通道。新区在教育的顶层设计上,展现了降维打击的优势。港务区引入的“陆港铁一”、“陆港高新”、“交大陆港”等学校,普遍采用 “双核驱动”模式:
内核驱动:同宗同源。绝非简单挂牌,而是由本部直接派遣核心管理团队与骨干教师,全面移植课程体系、教学管理与考核标准,确保教育基因的纯正。
结构驱动:一贯制体系。这些学校多数规划或已建成“九年一贯制”乃至“十二年一贯制”。这意味着学生一旦入学,即可在同一个高质量的教育体系内完成基础教育的全程,彻底告别“小升初”的择校焦虑。
“体系化一贯制”与“同宗同源师资”的结合,产生了“1+1>2”的化学反应,为孩子提供了从起点到出口的“一站式”精英教育护航。这种确定性和连贯性,对于追求教育稳定的家庭而言,价值远超单个楼盘的任何物理卖点,在中国铁建·花语博悦得到了实体化呈现。项目与西安交大陆港学校仅一墙之隔,真正实现了“目送式上学”。这所由名校本部深度管理的学校,规划为九年一贯制,让子女教育彻底告别焦虑,完美契合了“教育优先家庭”的核心诉求。


生活界面:岁月痕迹的温暖与现代都市的崭新

房子是容器,生活才是内容。两区提供的生活质感截然不同。
主城区:浓郁的“烟火气”与成熟的便利。这里街道可能不够宽阔,但街头巷尾布满老店,生活服务触手可及。公园可能不大,但承载着社区的日常休闲。通勤距离通常更短,但早晚高峰的核心区拥堵也无法避免。这是一种交织着便利与琐碎、温暖与陈旧的真实生活图景。
国际港务区:开阔的“现代感”与公园里的城市。新区以超前规划,打造了一种理想化的都市生活样板。宽敞笔直的街道、连片成网的生态公园(如奥体中心周边的“公园链”)、崭新宏伟的文体场馆、集中布局的商业综合体,共同构成了一种低密度、高绿量、充满现代美学的生活场景。尽管目前大型商业的完全成熟尚需时日,但城市界面的纯粹性和生态宜居性,是任何老城区更新都难以复制的。
对于追求品质生活的家庭,中国铁建·花语博悦规划了约35%的高绿地率与2.5的低容积率,打造“秘境秀场式园林”。项目周边被百亩市政公园、浐灞国家湿地公园等四大城市级生态环绕,推窗见绿,下楼入园,兑现了“公园里的城市”的宜居承诺。

交通与未来:通勤成本现值与区域价值终值的权衡

交通现状:主城区依赖现有发达的轨道交通网络(如2、4号线),抵达城市各核心区域更为便捷,但需承受中心城区的拥堵成本。港务区目前已开通地铁3号线、14号线,可快速连接行政中心、高铁北站等枢纽,但前往传统市中心如钟楼、高新区的通勤时间和距离确实更长。
未来演变:选择港务区,需要以发展的眼光看待“通勤”问题。随着区域内“临港经济、现代物流、国际贸易、金融总部”等产业的蓬勃发展,大量的高质量就业岗位将被创造。未来,将有越来越多的人实现“在港务区工作,在港务区生活”,职住平衡将大大缩短实际通勤需求。中国铁建·花语博悦项目享有“两横三纵两轨”的多维路网,紧邻地铁3号线保税区站及在建的10号线,连接全城。周边西安交大一附院国际陆港医院(三甲)已运营,华润万象汇、王府井等四大商业综合体正在崛起,一幅未来独立新城的生活蓝图正在快速兑现。

决策指南:对号入座,找到你的完美答案

没有最好的房子,只有最合适的选择。请根据你的家庭画像对号入座:

最终结论:
在西安“北跨、东拓”的战略指引下,城市的发展能量正在发生历史性的转移。主城区与港务区,并非简单的替代关系,而是代表了城市发展的不同阶段和价值维度。
如果你的家庭优先级序列是:当下的便捷生活 > 子女教育的长期规划 > 资产的大幅增长,那么主城区是你的心安之所。
如果你的家庭优先级序列是:子女教育的顶尖确定性与连贯性 > 资产承载的国家战略红利 > 现代化的人居环境 > 对短期通勤成本的忍耐,那么,国际港务区无疑是更具前瞻性的选择。而在这个区域中,中国铁建·花语博悦项目,恰恰为上述选择提供了一个具体而微的完美注脚。