
说明:新天然气的各种信息,尤其是每个项目的收益情况不是很透明,另外每个项目的合同到期时间也不太透明,今天自己整理了一下相关资料,如有梳理不正确的地方,欢迎跟贴指正.
风险1:这个公司项目信息很难整理,信息批露得不是很清晰,要透过大量的整理才能理得清;
风险2:各个项目资源量有,但审批进度都比较慢,能不能HOLD得住这么大的项目,这么大的利益;
风险3:要搞定这么大的项目,得再增发筹集资金吧,会稀释股权;
风险4:这么多的项目,但200亿不到的估值,为什么呢,是大家没发现还是有什么风险我没有看到?
喀什北区块:主要涉及常规油气资源。其中,第一指定地区 2016 年获国家储委会批复的天然
气探明储量 446.44 亿立方米;第二指定地区经过前期勘探工作确定的三大潜力区,根据最新评估,
预计资源量天然气超千亿方、原油超亿吨。
喀什北区块因个别生产井透水等原因产量有所下降。为扭转产量下降并推动产量提升,喀什北区块全力推进第一指定区即阿克莫木气田优化增产方案的审批工作,力争通过优化增产方案提升产能;全力推进第二指定区的勘探工作,部署的阿深 1 探井进展顺利。
加大喀什北项目的勘探开发投入力度。推进喀什北第一指定地区优化增产方案的审批工作,实现上产增效。完成喀什北第二指定地区阿深 1 井完井并转试油,在康苏区块的评价评审通过后,开展评价井或探井工作等,尽快实现一定规模气量;

公司积极响应国家《煤炭清洁高效利用行动方案(2025-2030)》,依托深部煤制气技术(UCG)推进甘肃庆阳地区煤炭资源清洁转化。报告期内,公司积极推进庆阳深部煤制气产业化先导示范项目,完成六个煤炭地下气化区块的竞拍工作,取得合计探矿权面积 462 平方公里,预测资源储量约 42 亿吨,并主要围绕庆城县赤城镇煤炭区块开展勘探工作,24 口单井设计评审和各钻孔工程点的精准测量已经全部完成,及 24 个钻孔全部开工,累计进尺 3 万米以上;完成 16 个钻孔的综合测井工作,实测工程量 2.5 万米;完成钻孔岩心编录 3 万米以上;部署并实施了 3 条二维地震测线,总炮线长 12.73 公里,三维地震也在有序推进中。同时,公司与国内头部研究机构合作联合建设“深部煤制气及碳封存联合实验室”,以甲烷气、氢气生产为导向,开展针对深部煤制气技术的基础研究和关键技术攻关,推进核心工程装备研发和控制技术开发,为目标试验示范工程提供理论及技术支持,确保示范工程所采用的技术保持世界先进水平。
积极推进庆阳深部煤制气产业化先导示范项目。加快推进庆城县赤城镇煤炭区块勘探工作并完成储量报告的评审,有序推进其余五个区块资料收集、资源评价及勘查工作,完成测试工程试验及总结工作,优化示范项目技术方案、确定最佳工艺技术及产品路线,适时启动项目工程建设。



报告期内,公司于 2 月 18 日正式取得探矿权证,完成了煤炭勘探报告及详查报告,并顺利通过自治区自然资源厅评审中心组织的专家评审。煤炭勘探报告评审与备案是项目发展的里程碑事件,标志着公司核心资源获得官方“法定认证”,既是获取采矿权、开展项目融资的核心前提与资产证明,更是推动一体化项目群从规划阶段迈向实质开发的根本基础。同时,得益于勘探工作的迅速开展,详查进度超常规推进,公司及时抓住修编时机,在地方政府初评规定时限内完成了初评,为三塘湖及时进入“十四五”总规修编内,进而未来列入“十五五”地方煤矿开发时序奠定了基础。
推动三塘湖项目全面进入实质推进阶段。公司将聚焦项目审批攻坚、技术合作深化、产业生态构建、
团队能力提升四大核心任务,推动取得煤矿项目网上申报与项目赋码,1,500 万吨煤炭清洁高效利
用项目赋码,以及 20 亿煤制气项目审批等,完成小试、中试,锁定工业化工艺包,将技术优势转
化为工程设计依据。


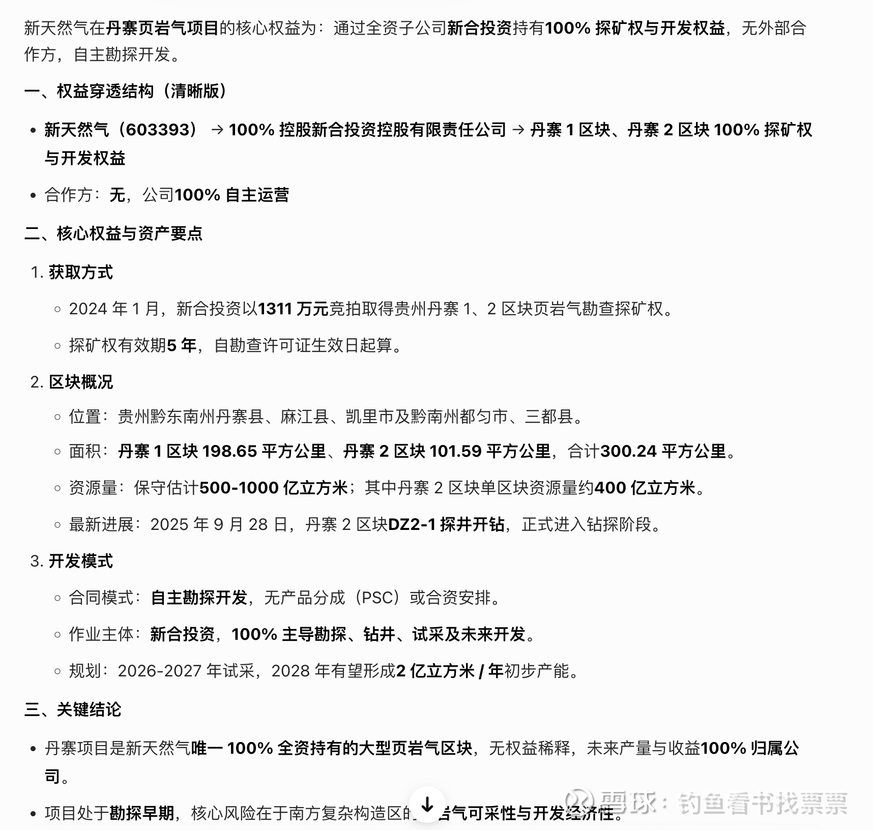
包括丹寨 1、丹寨 2 区块,勘查面积合计约 300 平方公里,主要涉及页岩气资源。报告期内,丹寨 2 第一口井完井,牛蹄塘组关键层位保压取心收获率 100%,明确了三个有利甜点层段。同时,贵州丹寨 2 区块纳入了贵州省级重点建设项目,为后续开发了提供政策支持。
持续推进丹寨区块的勘查工作。

2025年报:报告期内,共完成钻井 28 口。紫金山区块在前期勘探认知的基础上,调整为以中深部煤层气勘探为主、兼探致密气的思路,规划勘探提储中深部煤层气和致密气。因尚处于勘探阶段,该区块仅有少量气量产出。下一步,公司将全面推进全区的提储和总体开发方案编制、审批和备案工作,并通过“双气合采”尽快实现一定规模气量的生产和销售。
紫金山区块要加快推进勘探力度,通过加强产能主控因素研究、持续推进工程技术适应性优化创新等,不断夯实资源基础,力争今年实现一定气量的生产和销售。

北区 MB076项目最新情况已经获批;三期(北区):未来可能会有三期,8–10 亿方 / 年(MB105+0NS02)

2028.3.3到期后能不能续期

需要我把潘庄、马必、紫金、喀什北、丹寨、庆阳、三塘湖这 7 个区块的资源量、权益、开发阶段、产品路线、投产时间做一张完整对比表吗?
