28号一开软件,三只股票齐刷刷往下掉——高盟新材,毅昌科技,东材科技~
一查新闻原来是大老板熊海涛刚辞职就被留置了,事请还不小,这时间点之巧,让人心里不禁一紧。

有朋友私我:“我刚买了毅昌科技,现在慌得一p...”
别急,我们慢慢聊。
她呀1964年出生在四川,1984年分到长虹当质检员。那时候长虹可是彩电一哥~~
她每天拿卡尺、测厚仪检测显像管。1993年长虹要上市,全厂盼着分股票,父母劝她别走。但她看到深圳速度,心里痒痒。29岁的她带着8000块钱坐绿皮火车南下。
到了康佳,她从质检员做到主管。有次显像管有暗伤,她连夜组织全检,连续36小时没合眼。人生的转折在一次业务洽谈上。电视机阻燃材料被美国杜邦垄断。康佳派她去谈“金发科技”这小作坊。这个小作坊的创始人是袁志敏(华南理工硕士),两人认识后很快就结婚了。
1997年,金发科技急需正规化管理。熊海涛辞掉康佳工作加入丈夫公司。据闻她检查车间很仔细,但从不摆老板娘架子。
2004年,金发科技上市,夫妻俩成为亿万富豪。但他们的野心不止于此,2015年,高金技术产业集团资金链紧张。熊海涛研究半年,发现旗下三家公司底子不错。她卖掉部分股权,凑了十几亿拿下高金集团48%股份。
2016年2月。她增资6000万现金,持股刚好过半数——50.04%!用6000万撬动几百亿(当时高金集的市值),“杠杆女王”这个名字就是这么来的。
2025年,夫妻俩财富达220亿元。她从质检员到百亿女富豪,走了三十年。

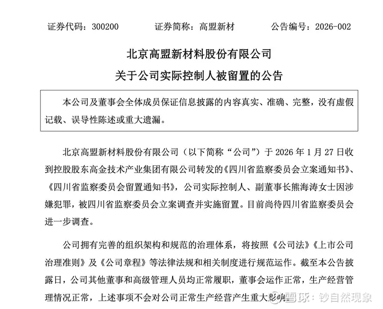
她被留置后,会怎么影响股票???一个个来看一下,高盟新材跌最惨。公告写“涉嫌犯罪”,这可比“违纪”严重多了。还有就是新班子还没坐稳,大老板突然缺位。
毅昌科技情况特殊。留置前公司已公告要转让控股权给滁州国资。谈判从2025年10月开始,国资要求她先辞职完成“去实控人化”。现在她被调查,国资肯定要重新评估风险。
东材科技相对好些。市值超260亿,业务较稳。2025年前三季度营收38.03亿,增长17.18%;净利润2.83亿,增长19.8%。公司声明生产经营正常。但市场担心是个老问题:2005年改制的时候,有人说她用9280万“低价”拿下这家国企。这次调查会不会把旧账翻出来一起查呢?
如果你已经买了:先别慌,重点关注公司基本面。目前三家公司都说生产经营正常。然后多留意数据变动。要是你买毅昌科技的股票,要重点关注控股权转让的推进情况。要是国资方顺利完成接手,从长远来看,也许反而会成为利好的事儿。
无论哪种情况,投资实控人有问题的公司,本身就多一层风险。如果心里没底,减仓甚至清仓,等事情明朗再说。
钱,是赚不完的,可却有可能亏光。而保住本金,始终是最为关键。
今天就说到这儿。这三只股票后面会怎么样,大家一块儿留意着~~
数据来源:上市公司公告、胡润百富榜、财务报告、四川省监察委员会通知书、第一财经、中国企业家。。。。