首开股份$首开股份(SH600376)$ 这一波12天11板,最大的逻辑仅仅是因为持有宇树科技的股权A股最多,9月2日晚间宇树出消息4季度IPO,9月3日首开启动。其实细究一下会发现,宇树是7月份才进行的IPO辅导备案,12月才能完成辅导验收。

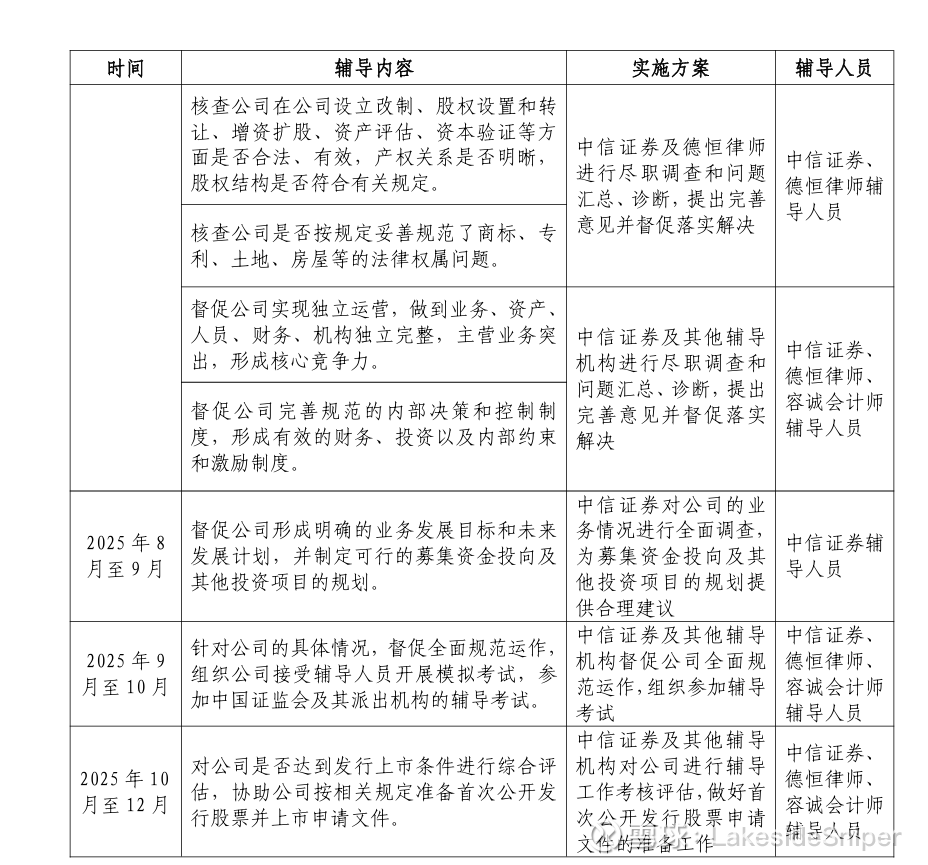
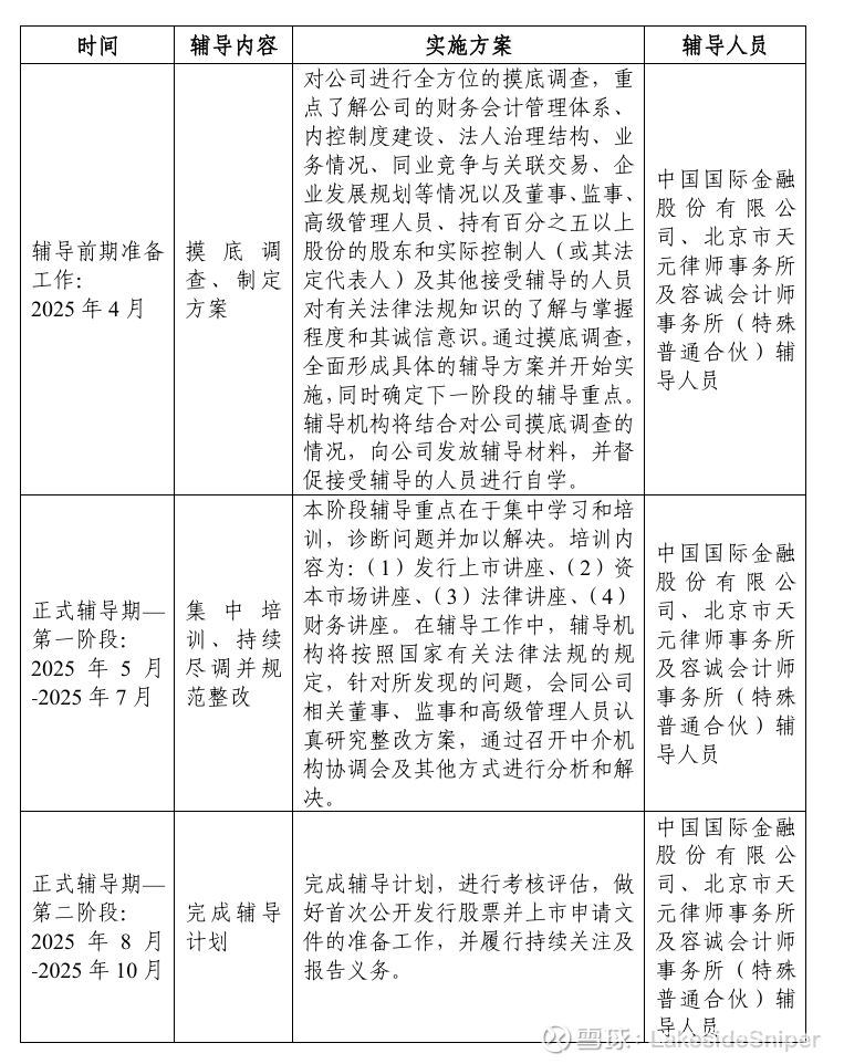
而智谱是4月进行了IPO辅导备案,第一期辅导已经结束,10月就将辅导验收,按常理来将智谱将比宇树更快IPO,而电广传媒与智谱的关系就不用多讲了吧。$电广传媒(SZ000917)$


一、创投
电广传媒通过控股子公司达晨财智(持股 55%)构建了国内顶尖创投版图:
规模与退出能力:管理基金总规模近 500 亿元,投资企业超 750 家,成功退出 290 家(142 家上市、103 家新三板挂牌),退出数量与成功率居行业前列。科创板开板以来,达晨系企业占比 9%(34 家上市企业中 3 家来自达晨),全面注册制落地后退出渠道进一步通畅。
重点标的增值:间接持有 AI 头部企业智谱 AI 7.54% 股权(达晨在 A 轮领投并多轮加注),若智谱 IPO,参考同类 AI 企业估值(如商汤科技市值超千亿),股权增值空间巨大。此外,达晨在硬科技领域(如半导体、人工智能)储备了数十家潜在上市企业,未来业绩弹性明确。
政策催化:深圳 “创投十九条”、科创板做市商制度等政策红利持续释放,叠加湖南广电资源赋能,达晨有望在科技投资赛道进一步巩固头部地位。
大众公用只是深创投的二股东,最近就补涨了20个点,那电广可是达晨的大股东!$大众公用(SH600635)$
二、文旅消费:芒果 IP 赋能的 “沉浸式生态圈”
依托湖南广电(芒果 TV)IP 资源,电广传媒打造差异化文旅生态:
圣爵菲斯大酒店:连续九年盈利,获 “全国金树叶级绿色旅游饭店”“携程 2023 最受欢迎酒店” 等称号,作为《乘风破浪的姐姐》等综艺取景地,成为网红打卡地标;国庆期间推出 “芒果城里过十一” 活动,接待游客 1.5 万人次,客房与餐饮收入显著提升。
长沙世界之窗:年入园人数突破 160 万人次,“芒果水枪节” 被评为 “中国主题公园最佳营销案例”,叠加研学业务(接待南京、广州等多地研学团),文旅消费黏性持续增强。
湘潭万楼・芒果青年码头:国庆期间创收同比增长 128%,“七彩祥云” 烟花秀稳居同城热搜第一,体现芒果 IP 对二三线城市文旅的赋能潜力。随着 “芒果城” 全国 IP 复制(如嗦粉节、小吃节),文旅收入有望成为第二增长曲线。
三、游戏业务:经典 IP + 新品储备的 “长坡厚雪”
全资子公司上海久之润(久游网) 是国内老牌游戏运营商:
《劲舞团》长青:作为国内首款舞蹈社交游戏,运营近 20 年仍保持盈利,累计注册用户超 6 亿,2025 年与韩国 T3 续约后,通过技术升级(如服务器架构优化)和内容迭代(赛事、节庆活动)持续激活用户;2024 年上半年贡献营收 2.36 亿元、净利润 6727 万元,是稳定现金流来源。
新品梯队:2025 年《劲舞之星》《拂晓:红月之契》接连获批版号,前者结合社交、轻竞技元素瞄准 Z 世代碎片化需求,后者布局二次元赛道,有望开启新一轮产品周期。游戏业务 “经典 IP 保营收 + 新品拓增量” 的策略清晰,在版号常态化发放背景下增长可期。
四、广告传媒:从 “传统代理” 到 “场景营销” 的转型
作为 “中国传媒第一股”,电广传媒旗下韵洪传播加速商业模式创新:
无人机空域造景:2023 年为粤港澳大湾区青少年活动策划近千架无人机表演,以广州塔为背景打造沉浸式场景,标志着从传统广告代理向 “内容创意 + 技术赋能” 转型。
效果营销探索:抓住 “文化 + 科技 + 旅游” 融合趋势,旗下韵洪天机从无人机运营向内容创意公司转型,通过精准触达(如文旅场景下的互动广告)提升营销效率,在短视频、直播电商等领域的布局有望打开新空间。