1月28日午间,海伦哲公告:近日,公司已按照股权转让协议约定向交易对方支付本次交易首期款2.22亿元,湖北及安盾消防科技有限公司(简称“及安盾公司”)51%股权交割已经完成。截至目前,公司已持有及安盾公司51%股权,及安盾公司成为公司的控股子公司。
现从及安盾消防主营净利润率、净资产收益率来分析其惊人的赚钱能力。
一、及安盾消防主营净利润率稳定在22%至25%的高位区间,且呈小幅上升趋势,直观地印证了其核心业务强大的盈利能力。

二、及安盾消防净资产收益率稳定在 40%以上 的顶级区间。这从财务角度无可争议地验证了其强大的盈利模式和卓越的资本运用效率,“印钞机”特质显著。

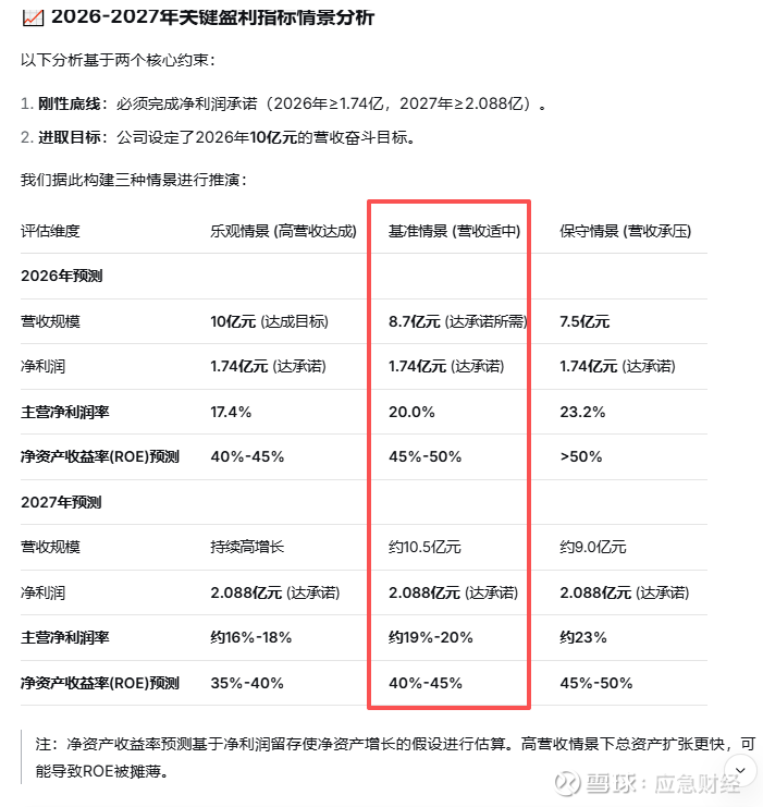
三、展望及安盾消防2026、2027年主营净利润率温和下行,净资产收益率保持高位

四、为什么及安盾消防赚钱能力惊人?
高景气赛道、顶级竞争壁垒与精准商业模式三者共振的结果。
乘行业东风:身处全球储能年增速超50%的黄金赛道,作为不可或缺的“安全哨兵”,天然共享爆发式增长红利。
握硬核牌照:手握全球稀有的全系顶级认证(UL/EN等)与近千项专利,构建了极高的合规与技术壁垒,产品具备稀缺性和强定价权。国内海外无竞争对手,不卷价格。
绑巨头增长:深度嵌入宁德时代等龙头供应链,以“间接出海”模式锁定优质订单,规避市场风险,实现了高利润、低费用的高效运营。
