市值区间:1.24*50=62亿元,1.61*50=80.5亿元;对应价格区间:43.2元,56.09元。
公司发行价24.49元,对应流通市值7.61亿元,总市值35.14亿元。
公司第一大股东为平原(44.82%),实际控制人为平原。公司注册地位于江苏省苏州市。
公司主营废弃油脂资源综合利用业务。公司产品主要应用于农药领域。
截至 2024 年末,公司现有生物柴油产能 10.5 万吨,产能规模位居我国生物柴油行业第六。结合主要资源化产品生物柴油的产量来看,2024 年我国生物柴油产量约为 171 万吨,公司生物柴油产量为 8.01 万吨,对应以产 量计的公司生物柴油市场占有率约为 4.68%。
可比上市公司PETTM:卓越新能(28.3)、嘉澳环保(负值)。
暂给予公司50倍估值。
公司看点不多,上市后市值应该跟可比公司相近。


公司主要以废弃油脂生产资源化产品。公司形成了“废弃油脂—生物燃料(生物柴油)—生物基材料”的废弃资源再生产业链。此外,公司还依托自身油脂综合利用核心技术和渠道优势为客户提供油脂化学品。
公司主营业务以废弃油脂资源综合利用业务为主,油脂化学品业务为辅。废弃油脂资源综合利用业务主要产品为生物基材料和生物燃料,其中生物基材料主要为农药助剂、化肥助剂等生物柴油配方产品和工业级混合油;生物燃料主要为生物柴油;油脂化学品业务主要产品为 DD 油、脂肪酸等。


主营构成


行业情况
我国废弃油脂主要来源于食用油消费产生的废弃物。根据国家粮油信息中心统计,2021 年我国年食用油消费量约 4,255 万吨,占全球消费量约 20%,排全球食用油消费国第一。从饮食习惯来看,中餐特殊的烹饪方式 决定了餐厨垃圾中含有较多的废弃油脂,且部分油会伴随烹饪过程流入下水道成为地沟油,而海外(尤其是欧洲)饮食以色拉油、煎炸油为主,烹食方式产生的废油量小。上述原因造就了我国废弃油脂供应量在全球领先的格局。
我国可利用的餐厨垃圾丰富,处理率较低,可供提取的废弃油脂潜力巨大。以废弃油脂产生量约占食用油总消费量的 30%估算,对应 2023 年食用油消费预计产生废弃油脂约 1,100 万吨,并且国内油脂精加工后以及各类肉及肉制品加工后剩余的下脚料亦可再产生动物废弃油脂约 100 万吨以上,我国废弃油脂供应潜力超 1,200 万吨/年。









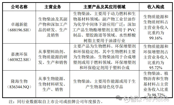
可比上市公司

产能利用率及产销率


前五大客户


毛利率

募资用途

主要风险
外销业务的风险:报告期内,公司境外销售收入占主营业务收入的比例分别为 39.41%、 39.00%、35.39%和 24.11%。随着公司外销业务不断扩 大,如果未来人民币对美元的汇率波动加大,可能对公司的经营业绩造成一定程度的影响。国际贸易存在诸多影响因素,如果未来公司主要境外市场的政治、经济、贸易政策等发生较大变化,将会对公司产品的出口产生不利影响,从而对公司的经营业绩产生不利影响。
原材料供应风险:目前境内大量废弃油脂仍由个人实现回收,若未来餐厨处理企业获取主要的废弃油脂资源而公司未与该类企业及时建立合作,或废弃油脂出口国贸易政策发生改变,限制了公司的进口业务,则废弃油脂供应规模受限将会对公司经营业绩造成不利影响。若废弃油脂采购价格发生较大上涨,而公司产品价格无法及时转嫁原材料价格上涨带来的成本增加,将会对公司经营业绩造成不利影响。
行业竞争加剧的风险:由于数家主流生物柴油企业陆续披露较大规模的生物柴油产能扩产规划,随着新增产能逐步实施落地,未来可能由于产能加速投产而出现阶段性供过于求、或者产能超预期投产而出现整体供需失衡,从而导致市场竞争加剧的情形,进而对公司生产经营带来不利影响。
业绩下滑风险:2024 年我国生物燃料出口减少,公司积极应对、营业收入保持增长,但仍造成公司净利润小幅下滑。如果未来国内外宏观经济下行、生物柴油行业产业政策及国际贸易政策发生不利变化、公司所处行业市场竞争加剧导致产品价格进一步下滑及公司未能有效优化产品成本、主要客户需求发生较大变化或公司不能有效拓展市场等不利情形,将导致公司经营业绩不如预期,经营业绩存在下滑的风险。