市值区间:14.58*60=874.8亿元,18.95*60=1137亿元;对应价格区间:42.29元,54.97元。
公司发行价17.89元,对应流通市值28.28亿元,总市值370亿元。
公司第一大股东为中核铀业有限责任公司 (57.88%),实际控制人为中国核工业集团有限公司。公司注册地位于北京市。
公司主营天然铀采冶、销售及贸易。
可比上市公司PETTM:洛阳钼业(18.8)、北方稀土(78.4)。
暂给予公司60倍估值。
公司题材在A股比较稀缺,近年来,天然铀价格呈上涨趋势,也助力了公司业绩的增长。公司流通盘偏大,上市后想出现新股临停异动可能有些困难。预期借助题材和情绪,公司上市初期市值在1000亿上下。


公司专注于天然铀和放射性共伴生矿产资源综合利用业务的矿业公司,报告期内主要从事天然铀资源的采冶、销售及贸易,以及独居石、铀钼、钽铌等放射性共伴生矿产资源综合利用及产品销售。
公司位于纳米比亚的罗辛铀矿 2022 年产量位列全球铀矿山第六位。
公司主要产品为天然铀、氯化稀土、四钼酸铵、五氧化二钽和五氧化二铌,铀、稀土、钼、钽铌均属于战略性矿产资源。
主营构成

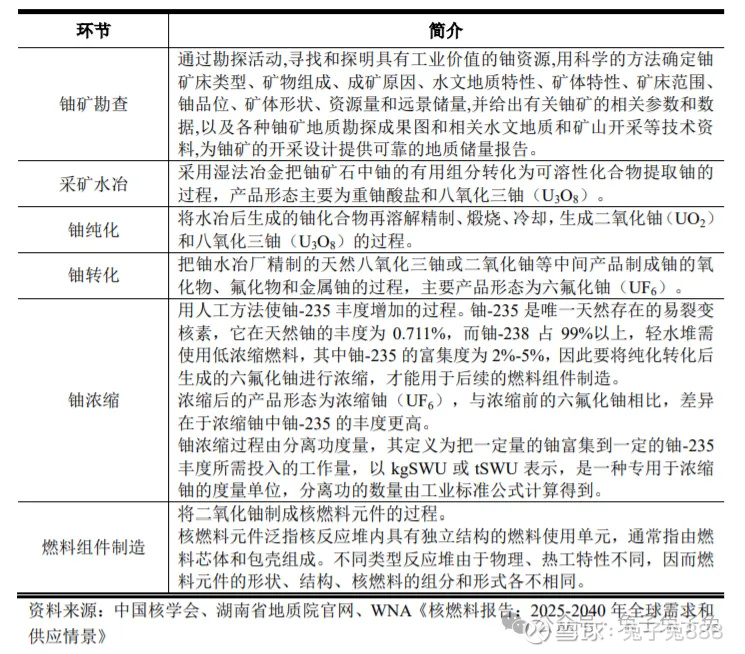
行业情况











可比上市公司
产能利用率及产销率
境外天然铀采冶

氯化稀土

前五大客户


毛利率

募资用途

主要风险
客户相对集中的风险:报告期各期,公司向前五大客户的销售金额占当期营业收入的比例分别为 78.18%、80.93%、77.20%和 88.13%,客户集中度较高。其中,对中核集团的销售金额占公司营业收入的比例分别为48.02%、53.54%、47.13%和67.42%。由于核电行业的特殊性,我国的核电项目均由中核集团、中广核集团、国电投集团和华能集团独立或合作开发运营,公司是中核集团内天然铀产品独家供应商,因此,公司天然铀产品的下游客户相对集中且稳定。若公司下游行业或主要客户的经营状况、业务结构发生重大变化而减少了对公司产品的采购需求,或公司在交货期、交付量等方面无法及时满足下游客户需求,同时公司不能及时开拓 新的客户或业务领域,可能对公司经营业绩产生不利影响。
关联交易风险:公司实际控制人中核集团是国内唯一拥有完整核燃料循环产业的集团,在我国核科技工业中占据重要地位。公司主要产品天然铀是核工业发展的基础原料,中核集团对天然铀产品需求较大,我国核工业产业链的分布决定了发行人的上下游以关联方为主。
天然铀长贸协议定价滞后性等相关风险:中国铀业已同中国核电签署了长贸协议,约定未来向中国核电下属核电公司供应天然铀。在自有矿山天然铀生产的基础上,中国铀业结合下游客户需求计划、存货水平和国际天然铀市场价格等情况,同哈原工、欧安诺等供应商签订了天然铀供应长贸合同,以满足天然铀客户的需求。如果由于供应商不能按期履约,或中国铀业自产天然铀产量不足,或中国铀业不能在国际天然铀市场中获得数量、期限匹配的天然铀产品等原因,可能导致中国铀业无法完成向下游用户交付天然铀的履约责任或增加履约成本,对公司的生产经营活动及业绩产生不利影响。
境外经营风险:报告期内,公司主营业务收入中境外收入占主营业务收入的比例分别为 39.50%、37.34%、43.22%和 23.95%。 公司境外业务涉及多个国家或地区,多分布于发展中国家或经济欠发达的地区,公司境外业务容易因受到当地政治、经济环境变化的影响,其可能遇到的风险包括地方政治或军事紧张局势和政府更迭、外交关系变动,政策、法律制度或 优惠措施变更,外汇管制、贸易限制或经济制裁,所投资境外矿山停产损失等。公司存在因境外项目发生风险事件而导致公司经营业绩受到不利影响的风险。