长春高新(SZ000661)-转型之路及估值(进入击球区了吗?)

用户头像
榆沐泽
 · 湖北  
创作声明:本文包含AI生成内容

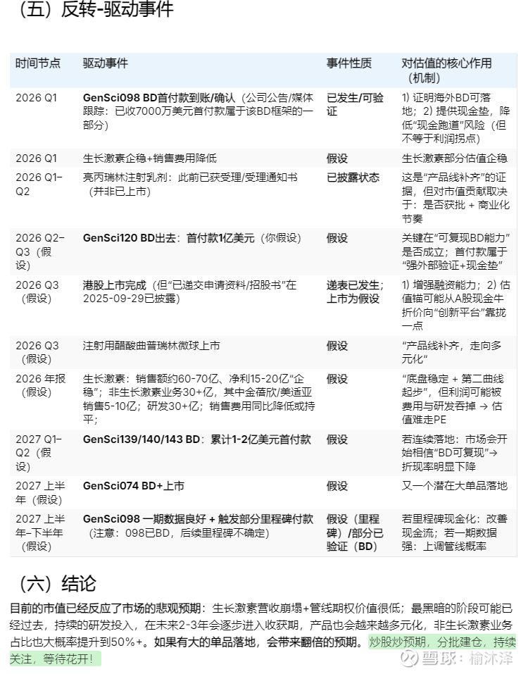
以上分析为本人参考雪球网友讨论、公司公告、相关研报和通义千问问答整理而成,仅在此作为投资记录,请自行甄别,如有错误之处,也烦请指出,欢迎友好讨论和交流。@米乐03 @张平原 @风清扬是真正的大侠@momoo0$长春高新(SZ000661)$