$ST景峰(SZ000908)$ $ST诺泰(SH688076)$ $*ST赛隆(SZ002898)$
上一篇对赛隆的相关情况进行了梳理,了解了在生物医药板块化学制药主要分为原料药和药品制剂等,一个是原材料,一个是产成品。赛隆做的原料药和仿制药属于壁垒低,竞争激烈的细分,做着做着就亏钱了,所以后来就卖公司了。

那么趁热打铁,继续看看整个ST板块中其他的医药生物股都是什么造型。
新来ST板块的朋友,主要因为旗下的房地产项目少算了成本、少减值造成的财务数据造假,9月20日收到行政处罚事先告知书。它原来是复旦大学的校企,后来股权划归到了地方国资委旗下,申万行业分类也是医药生物-化学制药。
复华是两条腿走路,一半营收由医药贡献,另一半营收由软件服务贡献,还有一丁点的园区运营。
医药板块方面,主要做的还是仿制药,包括消化系统、神经系统、肿瘤等方面。最近几年的营收下降的没有那么多,但是毛利却是逐年下滑的,受到国家集采影响较大,这一点和赛隆的仿制药业务有点像。历史的车轮滚滚向前,做的仿制药没啥竞争力,没啥壁垒,真的就慢慢被市场消灭了。
简单看下它的财务数据情况,营收相关数据如下:

最近三年营收大概六七亿的水平,逐年下滑,包括软件和医药,医药包括消化、神经、抗肿瘤这些。
毛利润相关数据如下:

整体的毛利率也是逐年下降,它的软件服务也是毛利一降再降,医药板块卖的最多的是消化药,从百分之七十多的毛利降到了六十多,感觉好像还行。
从生意模式来看,复旦复华做药方面竞争力似乎没有那么强,虽然依托于复旦大学的医药高材生们,这几年受到政策影响看来也不好过,要想发展还是得考虑转型,往特色仿制药,往创新药方向走,不然肯定会慢慢被落下。
*ST苏吴
这只不看,懂得都懂。
不过想借助这个吴中提醒大家一个点,就是过往做过贸易业务的股,尤其是立案或者st的,需要谨慎些。

以前贸易类业务很容易被用来做收入,哪家没有点问题。只不过看谁发票做的更全,单据做的更全一些罢了。
现在这种“虚胖”是属于监管严打的对象,看高鸿的触发公告就知道了,也是一样。
所以碰到这种业务类型记得长个心眼。
这只对于很多ST玩家来说肯定不陌生,他是今年第一个拿到路条的男人,可惜拿到之后一路狂泻,这难道就是今年重整股的独特造型?
三圣的申万行业分类也是医药生物-化学制药,主营业务也由两部分构成,一部分是医药,一部分是建材化工(包括)。
三圣的医药参照其年报、半年报,主要产品为医药中间体、原料药和制剂产品。还是老样子,这些个产品都是内卷的细分。
三圣在2017年的时候收购辽源百康,获得丰富普药储备,原料药中有近一半的品种属于基础药物,适合出口埃塞。拟收购春瑞医化,下游客户优质。从当时的卖水泥的转型到做药。
本质上还是行业问题,建材受到房地产影响,医药受到集采影响,行业下行,行业内卷。2017年的时候也许潘总预感到了房地产的未来不妙,可是没有预料到医药行业的内卷。选择大于努力这句话果然没错。
不过为啥后面一带一路埃塞俄比亚的市场没有了,这是发生了什么。
简单看下三圣近几年的财务数据:

营业收入近几年不断下滑,尤其是2024年相对2023年简直是断崖式下跌。建材化工板块的营收接近腰斩,医药板块下降三分之一。利润就更不用看了,每年都亏,所以开始戴帽的时候,有一个其他风险警示因素是持续经营存在重大不确定性。
我让AI测算了下产业投资人冀衡集团的市值,医药板块的市值按照不同方法测算大概是60亿元-90亿元的样子,其实还是有想象空间的。当然这是简单1+1=2的逻辑,如果说有协同或者其他的方面,那可能就更高了。或者看看产业投资人愿不愿意把其他的东西放进来。

可惜就是路条之后的走势太拉跨,看量能肯定是有大户走了。推测短期内没有啥太多的预期,后续重整完成后,应该还会有机会,可作为一个长期跟踪的标的。
说完三圣说天圣,这两个圣都是重庆的公司,这不就巧了。
三圣按照申万行业划分也是属于生物医药-化学制药,是ST板块的一只“老油条”,从2019年的时候就因为资金占用等原因戴帽。
ST三圣是一家综合性的制药企业,按照其财务报告自我介绍是“集药物研发、生产、销售、中药材种植加工为一体的现代化医药、高新科技型企业,产品主要包括中成药药品和化学药品。通过查看其披露的年报发现主要可以分为以下几类,分别是自制口服固体制剂、自制小容量注射液、自制大容量注射液、其他,我理解就是咱们平时吃的那种感冒药占比最大,固体制剂;然后小的打针的注射液,如下:

最近几年做的业绩也是属于一直亏损,净利润一直为负数。但是有一说一,这家业绩看起来也是矮子里头算高的了,最近三年都是五六个亿的营收,算不错的了。年报中的解释也就是简单的一句话,因为市场原因,销售收入下降,写报告的人是真的敷衍。
总结来看这家公司虽然亏钱,但是感觉还行,拥有的药物的品类也比较多,估计还算又一定市场占有率,才不至于业绩大幅下滑。
市场竞争力方面,年报中列举了很多个优势,什么人才优势,产品优势等一大堆,反正我就随便看看,是不太信的,有本事你赚钱。

还有个点就是这家公司,25年9月才收到行政处罚事先告知书。这家公司的实控人,哎,想方设法掏空上市公司,不是啥好人,从造假行为上感觉很恶劣。
所有综合来看,这家公司主要做口服药还有那种打针的注射液,整体还行,不算特别特别差。这种掏空上市公司实控人,干脆早点把股权卖了吧。技术面上,贸易战以来虽然一直向上,感觉股性比较差。
这家有个亮点,就是按照财务报表净资产规模又20亿左右,但是市值只有十五六亿,属于破净股了。就是这个财务数据不知道是真是假。
这只也是前期的大牛股,有网友认为赛隆的潜力和景峰一样大。
首先还是从行业来看,景峰的申万行业分类为医药生物-化学制药-化学制剂,主要产品固体制剂和注射剂,这不就前面提到的天圣一样一样的,就是具体做的产品品类有所差异。产品情况如下:

甚至从营收规模上来讲,都和天圣有点相近,大概是六到八个亿,最近三年的时间。明细如下:

之前听说过一个说法,说一个上市公司能把自己做成总资产只有十几二十亿的规模,实控人多多少少有点问题,要么能力不行,要么人品不行,我现在看这些指标,觉得这个说法还是有一定道理的。
景峰从24年初开始预重整以来,到24年11月涨了11倍多,我觉得是多方面因素叠加的结果,一个是当时跌到位了,跌倒了七毛二,今年除了基本要退市的标的,都没有新的st跌到1元以下,感觉确实st也变得更卷了;另一个是新实控人确实有实力,看了下石药集团的财务数据,人家一年创收两三百亿,净利润五六十亿,并且已经成功转型做创新药,做的还很好,股东背景强大,想象力丰富;当然,去年924行情,整体应该也有一定影响,虽然st很多时候走独立行情。石药集团近几年财务数据如下:

这个时候如果要拿赛隆和景峰比较,我觉得立白在某种程度上弱于石药集团,毕竟立白属于跨行,人石药直接就控个内地壳,主业做起来应该也是更加得心应手。应该是无法成为第二个景峰的。但是我觉得起赛隆起码是有盼头的。
至于景峰,后续那就看路条获批的情况,然后未来的摘帽预期,技术面已经震荡很久了,等风来。
诺泰应该要属于ST板块化学制药里头的优等生了,这可不是我说的,是国家说的。为啥这么说?因为这只是连社保基金也买了,经过国家认定的,哈哈哈哈,相关情况如下:

不过诺泰是今年7月份才被戴帽的,可能这些机构还没来得及走,看半年报各家机构已经在减持。很期待看看三季报十大股东的情况,大概率社保基金清仓了。
ST板块社保基金除了踩了诺泰,还有最近的新朋友,绝味鸭脖,也是社保基金前十大股东,十分有趣,到时候一块儿看看三季报十大股东情况。
说回正题,诺泰的申万行业分类为医药生物-化学制药-原料药,这个时候来回顾下,原料药之前的行业情况。原料药分为普通原料药、大宗原料药、特殊原料药等,整体行业竞争壁垒较低。国家集采,容易亏钱。
再进一步看主营业务明细,诺泰做的是多肽药物及小分子化药的自主研发与定制研发生产,结合它最近一期的报表收入构成,原料药收入占比75%,定制研发服务也就是CDMO,占比大概25%。所以从收入结构上就能看出,诺泰相对其他企业在创新药上是更厉害的。
从财务数据上来看,诺泰整体也比较强,近四年的营收和利润规模都在上涨。

所以单从财务数据来看,这家企业就感觉问题不大,相当于是个假ST了,等正式行政处罚落地,然后再过12个月差不多就可以申请摘帽了。
不过我觉得在摘帽之前,诺泰肯定会回到以前的位置。根据相关研报的预测,未来两年,诺泰净利润将进一步增长,估值有将近一倍的空间。相关情况如下:

不过以上作为参考即可,不一定能实现,而且这么长时间可能黄花菜都黄了。
这只24年的十倍股,相信大家都不会陌生。
双成的申万行业分类医药生物-化学制药-化学制剂,和前面的天圣、景峰他们都类似。双成做的主要是多肽仿制药制剂,这个不就跟诺泰的一样,但是双成在诺泰面前就是个弟弟。最近几年营收不断下降,同时也在亏钱。相关情况如下:

双成25年4月因为营收不够3亿元且净利润为负数戴星,半年报来看营收也才八千多万,净利润也还是会负的,也不知道准备怎么保壳,现在似乎还没有明确的动作。
技术面上讲也已经在低位横盘调整了很久了,看10月份的三季报出来吧,再晚就来不及了。先观望吧。
啊,四环,你比五环少一环。
四环是江苏老牌的生物制药公司,1993年就上市了,至今已经三十多年。根据申万行业分类,四环属于医药生物-生物制品-其他生物制品。
四环的主营业务也是两条腿走路,一方面是医药,一方面是做园林绿化,不过园林绿化部分只有一丢丢,不到5%,反而25年中报,两者各占一半。
它的分类和之前的分类有点不太一样,属于生物制品,之前在第一张图里头介绍到,生物制品主要包含血制品、疫苗和其他生物制品,四环就是属于其他生物制品。其实申万行业的这个分类是根据目前上市公司大致划分的,这个其他里头还包括了很多类别比如说:重组蛋白类、细胞与基因治疗产品、诊断用生物制品等。
其实生物制药板块相对于其他板块具有更高的增长率,相对化学药具有更高的门槛,说人话就是说壁垒高,利润率更高,有“钱”途。
血制品现在已经基本稳定了,国内的头部也就那么几家,然后疫苗和其他生物制品还是有比较大的增长空间的。这里放一张兴业关于疫苗的研究框架如下:

总结来看,就是看好两类,一个是大而全的巨无霸、龙头,产业链齐全的;一类是小而美,具有自己独特的品类的。
整体上来看,四环在这个子分类中处于中间位置,似乎似乎还没有那么差。

仔细看它的几个品类,叫做德路生(注射用重组人白介素-2)、新德路生(重组人白介素-2注射液),主要是抗肿瘤药,欣粒生(重组人粒细胞刺激因子注射液),用于治疗骨髓移植后、癌症化疗引起的中性粒细胞减少等症状。然后仔细一看,它的这几个药,毛利润竟然有百分之八九十,啥玩意呀,这么赚钱的嘛。

但是最近几年这还是一直在亏钱呀,这是怎么回事。最近几年营收逐年下滑,净利润也是如此,24年直接下降到达巅峰。

不过看25年中报,营收已经有1.8亿了,看来保住3个亿的营收,保壳应该是问题不大,企业还是有较强竞争力的。可能这也是这家公司股价为啥相对一直处于低位吧。并且四环的股东人数竟然刚刚从10万降到了25年半年报的7万,看来有不少兄弟看好这家公司。就是从ST的角度讲,想象空间小了点。
当然,有一个看点,就是新的实控人邱为碧掌权,也许未来能够给公司赋能。
如果按照正常股的逻辑研究,那就需要专门做医药行业研究的兄弟来分析下了。
一听这个名字本来还以为和北大的未名湖有什么关联呢。然鹅,这却是一家坐落在山东的淄博的生物制药公司,就是曾经烧烤比较火的那个地方。
未名的申万行业分类是,医药生物-生物制品-其他生物制品,主营业务是鼠神经生长因子、干扰素和疫苗等生物医药业务。
从同花顺行业分类来看,在生物制药和其他生物制药领域,未名医药的竞争力是中等偏下的,分别排名是27/34和43/56,相关情况如下:

但是它的两个产品做的似乎还可以,毛利率比较高,鼠神经生长因子和干扰素:

但是从业绩来看,未名医药最近几年的业绩比较差,尤其是今年半年报,营收都不到一个亿,也许和22年之后的是上市公司控制权变更有关系。
不过未名不是戴星,只是因为没有开工所造成的持续经营不确定,叫做其他风险警示,暂时没有退市风险。后续主要是看公司如何去改善业绩,新的实控人看看能不能搞点东西了。同时,25年出台了期权激励,行权价格是7.39元。
从技术面上讲,也是在低位,徘徊了很长时间了,就是缺少些其他的预期,所以可能没啥人看吧。
综合来看,我们看到,相比较化学制药的原料药还有仿制药公司,生物制药板块的公司,明显感觉竞争力更强,营收等数据相对更好看。
接下来我们看*ST长药,这只大家应该也不陌生,大佬龚虹嘉入场,大家预期还是很高的。
长药是坐落在湖北省十堰市的一家企业,申万行业的分类是医药生物-中药Ⅱ-中药Ⅲ,又来到了医药生物板块六个细分板块的另一个,中药。不过它不是纯中药企业,最近一年的光伏板块的业务收入占比也很高,也许想要转型。
这个板块大部分人首先会想到这个细分行业的龙头企业,包括片仔癀和云南白药,这俩的配方好像是永久保密,感觉很牛逼。之前还专门看过有人做片仔癀的现吃测评,似乎是有一定效果的。就像虽然我不爱喝酒,但是不得不说,喝茅台第二天确实头没有那么疼,所以贵肯定有它的道理,片仔癀卖那么贵,肯定有点东西的,市场选择的结果。
我们继续看下新财富团队的研究框架:

也就是说,当下中药其实是在受到政策鼓励,中药零售方面,主要看品牌、看公司运营这些,牌子好就好;中药处方药方面,主要看中药的研发能力和销售能力。
长药的中药方面,主要做的是中药饮片的研发、生产和销售以及医药批发业务。感情是一个批发商。这似乎听起来没啥竞争力,长药在行业的排名处于倒数,大概是67/75,情况如下;

按照研究框架,中药的销售主要看的是品牌和公司运营,在品牌方面,好像长药并没有那么出名,做的并非那么出色。
最近几年的业绩方面也是练练亏损,23年的营业收入还有十一二亿,到24年直接只剩下1.2亿元左右了,处于血崩的状态。要是25年再不能解决净资产为负的问题,那就真的退市了。长药属于重整股,已经在预重整阶段,按照长药的财务报表情况,估计靠自己基本上是很难很难了。

同时呢,长药还在做光伏,随着长药中药板块规模不断下降,光伏在营收的占比越来越高,可惜碰上了这么几年光伏行业过于内卷的时代。
从技术面上来看,已经跌了很多了,未来的看店可能主要是重整获取路条的情况以及后续的协同,支持等。
ST葫芦娃
葫芦娃,葫芦娃,一根藤上七个娃。公司如其名,它的主要产品也和小朋友有关系。这家公司的目标是:聚焦打造儿童健康领域的“葫芦娃”核心品牌,通过多元化传播,让"葫芦娃"的IP形象深入亿万家庭,致力成为中国儿童健康领域家喻户晓的领导品牌。不管怎么样,我觉得这个价值观还是可以的。
葫芦娃申万行业分类也是属于医药生物-中药Ⅱ-中药Ⅲ和上一只的长药一样。中药看的是配方药剂类似于片仔癀这种,然后看品牌以及公司运营,看牌子。主营业务主要分为呼吸系统、消化系统的药品,在行业类其实属于中等生,就是前两年利润有点垫底,营收大概能在中药班级里头排49/75,情况如下:

整体上看这家公司的业绩也似乎没有什么大毛病,就是24年因为行业竞争原因出现了业绩的下滑,然后戴帽的原因是因为内控被否,就是制度不完善,或者说有制度没有好好执行,这种暂时还没有啥退市风险。然后看它的介绍,生产的很多药品似乎也是耳熟能详的,感觉还阔以。

从技术面上来看,已经跌了很久了,可能和板块也有关系,毕竟看中药的人还是比较少。所以葫芦娃这只似乎从st的角度看,少了一些困境反转和想象空间,从公司发布的公告来看也由董事长牵头解决内控被否的问题,估计明年摘帽的问题不大。可是即便摘帽,我觉得它的估值其他的也可能很难提上去,板块的溢价相对较少。
但是股价确实低位。
我看的好的一点是,这只前期作为活跃股炒作了不少,24年涨了一大波,并且十大股东里头有三四个外资,这倒是比较罕见,我发现外资股其实被炒作的概率还挺好的,也不知道这些外资是啥玩意,我有时候在想,是不是内部的人知道消息,然后披着外资的马甲在炒作。
接下来看ST香雪,它在戴帽之前做短线的时候还买过,那涨的嘎嘎猛,所以对这只一直印象还不错。
香雪是坐落在广东的中药企业,申万行业分类依然是医药生物-中药Ⅱ-中药Ⅲ,和葫芦娃、长药是一样一样的。主要做的一些中药,医疗器械买卖,医药流通等,如下:

其实主营业务是赚钱的,但是财务费用、管理费用这些太高了,还有一直在资产减值:


公司这几个业务门槛都相对较低,固定资产一直在减值,发展潜力不大,这也是为啥需要重整的原因吧,再亏一两年就直接净资产为负了。
技术面看,公司在8月份因为财务造假行政处罚落地,涨了一波,然后开始很稳定的震荡,后续的看点就主要是重组了,资金占用问题也解决。后续一方面等重整的进展,一方面可能是明年8月之后的摘帽行情,从主力的手法来看,操作很猛,股性很好,这种股感觉还可以。
生物这只大家应该也不陌生,湖南省国资委旗下的公司,血脉纯正。曾有人传要把财信证券资产注入,后来资产购买消息落地后一直跌,绝了。
生物的申万行业分类是医药生物-医疗服务-其他医疗服务,和前面的化学制药、生物制药、中药、不太一样。回忆下之前框架,医疗服务包括了诊断服务、研发医疗服务、医院和其他,比较常见的是研发医疗服务就是CXO、CDMO这些。然后看新财富分析框架:

我自己理解,医疗服务在大环境下是还可以的,那么分析逻辑就主要看赛道和产品,赛道比如说我觉得牙齿就很赚钱或者医美的服务,之前做个正畸花了好几万;然后好的产品和服务很重要,比如说体检啥的,之前体验过的好的体检服务确实不错,排队时间少,医生解释的比较详细,专人对接。当然严谨一些还是需要从供给和需求具体分析。
南华生物的医药板块业务主要为细胞医疗服务,即为客户提供干细胞、免疫细胞等生物资源的检测及存储服务。可能因为这个比较小众,所以整体上财务营收小,也处于亏钱状态。每年的财务费用和管理费用大概8000-10000万,直接把利润都给吃没了。

如果从上述的赛道和产品的角度来分析,我觉得可能这个赛道比较小众,所以规模没做大,因为我看品种的毛利率还是很高的,达到了百分之七八十。当然看行业分类,在医疗服务板块,南华生物也是属于垫底,有点难顶。
这家公司的看点在于收购了两个公司,一个医药公司,一个收废旧锂电池的,保壳应该没啥问题,可以看看三季度报告,因为已经纳入了合并报表范围。这个位置已经调整了不少时间,有点心动。
中珠是坐落在广东珠海的一家医药企业,申万行业分类是医药生物-医疗服务-医院。医院这种相当于主要看运营和服务了,怪不得第二大的是房地产业务,和医院一样,属于重资产。

中珠最近几年一直亏钱,再亏几年感觉净资产要为负数了。目前被st的原因主要是资金占用,即便不资金占用,也会有持续经营存在不确定性。从21年就因为资金占用还有内控被否这些被st,现在还在st板块混着,真的是老油条了。

感觉没有特别多的亮点,中规中矩吧,看看啥时候资金占用问题解决,然后再盼望着摘帽吧。
凯利的申万行业分类为医药生物-医疗器械-医疗耗材,主营业务是骨科植入医疗器械的生产、研发、销售及服务。公司的主要产品是脊柱微创类产品、骨科创伤类植入器械产品等。
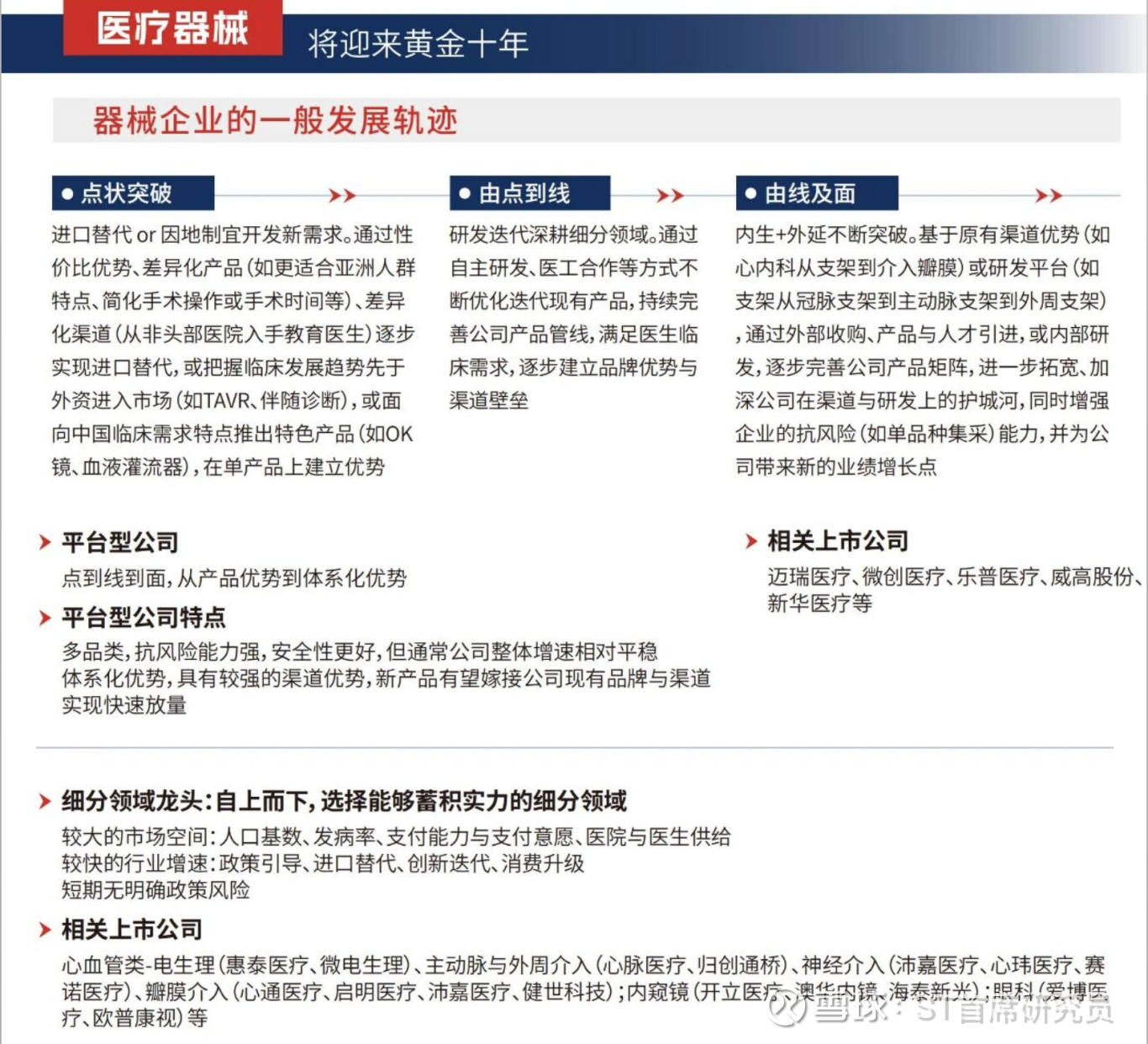
这在医药生物的六个细分中又是一个新的细分,医疗器械细分板块。
老样子,先来看下分析框架:

已经给优秀的企业设计好三步走策略了,由点到面,逐步突破。核心逻辑还是不断深耕迭代产品,占领市场,形成竞争优势,不断发展。
从行业角度来看,凯利的行业指标在医疗器械板块是中等生,戴帽的原因也是因为内部控制无法表示意见,财务数据方面也是盈利的。
后续的主要看点还是明年摘帽预期,然后还有从医疗器械研究框架看它骨科器械的发展了。
小结
整个ST板块的医药行业大致过了一遍,整体来看还是和行业和政策有关系,比如说仿制药、原料药这些壁垒低的产品,受到政策,市场影响直接就嘎了。
还有一个细分没有分析到的是医药商业,也就是开药店或者流通,可能因为这类现金流还行吧,所以没有被st的。
滚滚长江东逝水,浪花淘尽英雄。
看了这些差生,后面想看看优等生都在干些啥,可以一块儿唠唠。