核心观点:
1、产业拐点明确:字节、阿里、华为等巨头密集发布AI手机、AI眼镜等终端产品,标志着端侧AI从概念进入规模化落地前夜,边缘算力需求确定性爆发。
2、卡位核心环节:安凯微作为物联网智能硬件核心SoC芯片供应商,其量产芯片已全面集成自研NPU,是端侧设备实现本地化智能处理与多模态交互的“硬件底座”,成为此轮浪潮中最正宗的受益标的之一。
3、生态深度绑定:公司芯片方案已“实锤”无缝对接字节豆包、阿里通义千问、百度文心一言等主流大模型,并与涂鸦等生态平台深度协同,构筑“芯片+模型+场景”的稀缺壁垒。同时,其与字节合作了AI玩具。

4、同花顺今日盘后实锤,将其加入端侧AI芯片概念。

一、 巨头竞逐引爆端侧AI,边缘算力成为新刚需
2025年末,消费电子产业迎来由AI驱动的结构性拐点。字节跳动发布豆包AI手机助手并与中兴手机合作,阿里、华为、理想等巨头也密集推出AI眼镜、AI玩具等创新硬件。

这一系列动作共同指向一个明确趋势:大模型能力正通过各类智能硬件走向终端用户,一个“所有硬件都被AI重做一遍”的时代正在开启。
在此趋势下,端侧设备需具备实时、低功耗的本地感知、推理与交互能力。这对核心主控芯片提出了全新要求:不仅需要传统的处理能力,更必须集成专用的AI算力单元(NPU),以支持人脸识别、语音唤醒、多模态理解等AI任务在设备端高效运行。
端侧AI芯片,已成为智能硬件进化的“心脏”,市场需求正从可选走向必选。

二、 安凯微:端侧SoC核心供应商,AI能力全面就绪
安凯微电子是国内领先的物联网智能硬件核心SoC芯片设计企业。面对端侧智能化浪潮,公司已提前完成从“多媒体”到“多模态”计算芯片的战略布局,其核心竞争力体现在三个层面:
1. 产品硬实力:全系芯片内置NPU,算力覆盖完备
公司已量产的SoC芯片均集成自研神经网络处理单元(NPU),具备端侧AI任务实时处理能力。产品矩阵具备清晰的梯度:
· 轻算力视觉芯片:以荣获“中国芯”优秀市场表现产品奖的KM01系列为代表,集成轻量级NPU与ISP,主打超低功耗(整机运行可低于30mW),广泛用于智能门铃、低功耗摄像机和AI眼镜等。

· 高性能算力芯片:如KM02X系列,NPU算力高达2TOPS,可本地运行人形检测、手势识别、包裹识别等复杂算法,适用于带屏智能视觉设备和边缘计算盒子。2025年新发布的KM02G芯片,专为AI拍照眼镜定制,采用RISC-V架构并集成1TOPS NPU。
· 应用处理器芯片:AK39系列等芯片,作为智能录音笔等复杂智能体的核心,支撑了实时语音转写、多语言翻译等高级AI功能。

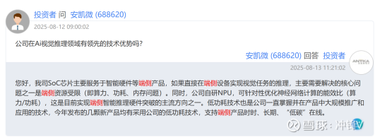
2. 生态软实力:实锤接入多家大模型,构建开放护城河
安凯微不仅是硬件供应商,更是端侧AI生态的关键连接者。公司已公开确认,基于其AK39系列芯片的智能录音笔方案,已成功对接字节跳动“豆包”、阿里“通义千问”、百度“文心一言”、DeepSeek、Kimi等国内主流大模型。这表明公司的芯片平台具备卓越的兼容性与扩展性,能帮助终端厂商灵活调用不同模型的优势。

同时,公司通过与涂鸦智能等全球AIoT云平台深度合作,使芯片能便捷接入包括ChatGPT、Claude、Gemini在内的国内外大模型生态,为客户提供“芯片+云端AI能力”的全栈解决方案。
3. 战略前瞻性:“云-边-端”协同,深耕垂直场景
公司的AI战略清晰且具有纵深,围绕“云-边-端”协同展开:
· 在端侧:持续提升芯片算力与能效比,满足设备智能化基础需求。
· 在边缘与端侧:自主研发适配垂直场景的中小模型,以应对隐私、安全和实时性要求。
· 在云端:积极推动与各大模型平台的对接适配,实现复杂任务的云端协同。
三、 精准卡位爆款终端,增长路径清晰可见
安凯微的产品与当前爆发的端侧AI终端高度匹配,已进入规模化应用阶段:
· AI眼镜:公司的KM01W、KM02G芯片及蓝牙音频芯片AK1090,提供了从视觉处理、AI算力到无线音频连接的完整AI眼镜解决方案,相关方案已在合作伙伴的产品中落地。
· AI音频设备:第五代蓝牙音频芯片AK1080系列显著提升TWS耳机续航,而AK39系列则赋能智能录音笔成为能直接调用大模型的“智能体”。
· 智能家居与安防:低功耗视觉芯片是智能摄像头、电池门铃、智能门锁的核心,公司在该领域与多家头部厂商合作,市场份额稳固。
在2025年安凯微开发者论坛上,公司一次性展示了覆盖AI眼镜、太阳能摄像机、桌面机器人、智能门锁等七大场景的解决方案,彰显其将技术转化为多元化商业成果的能力。
同时,安凯微将向智能玩具/陪伴机器人、智能监控终端等更广泛的领域持续拓展。

四、 总结与投资建议:被低估的端侧AI算力基石
随着字节、阿里等巨头持续加码,端侧AI的产业趋势已然明朗。市场关注点正从模型层、应用层,迅速传导至支撑海量智能硬件创新的硬件底层——端侧算力芯片。
安凯微作为国内少数能够提供全栈式、低功耗、高兼容性端侧AI SoC芯片的上市公司,其价值尚未被市场充分认知。
· 短期看,公司直接受益于AI硬件新品密集发布带来的芯片需求。
· 中期看,“芯片+大模型”的生态壁垒与持续迭代的专利技术,构成其核心护城河。
· 长期看,公司布局的“云-边-端”协同战略,使其在万物智能的产业浪潮中占据关键卡位。

当前,公司市值主要反映其传统物联网芯片业务价值,而对即将爆发的端侧AI芯片增量业务和生态价值定价不足。
安凯微是端侧AI赛道中具备高确定性、高弹性的核心标的,建议投资者重点关注,分享端侧智能化时代的基础设施红利。$安凯微(SH688620)$