阿胶必上110
2026-02-06 17:33
· 重庆
$小菜园(00999)$
预制菜国标下来了 中央厨房制品基本不属于预制菜
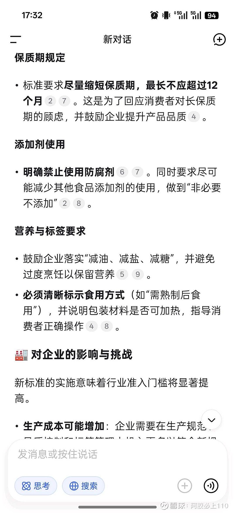
不添加防腐剂 保质期在12个月之内
连锁餐饮应该会迎来一波行情
小菜园依旧低估 隔壁绿茶都起来不少了