秋雨微凉2983
2025-08-13 09:53
· 浙江
$康基医疗(09997)$
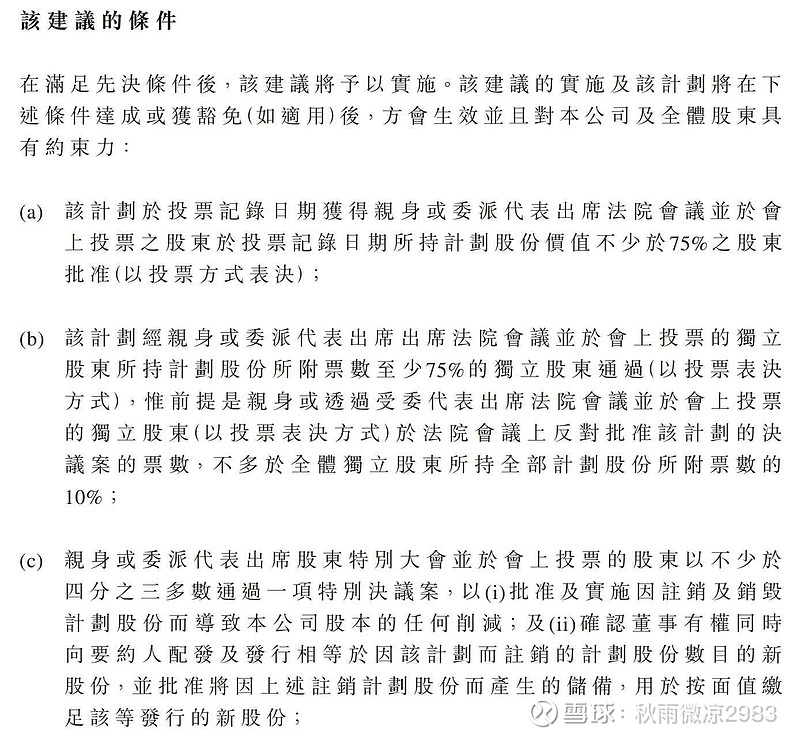
股权变动结构图和私有化投票条件。
最容易达到的应该是独立股东10%反对。