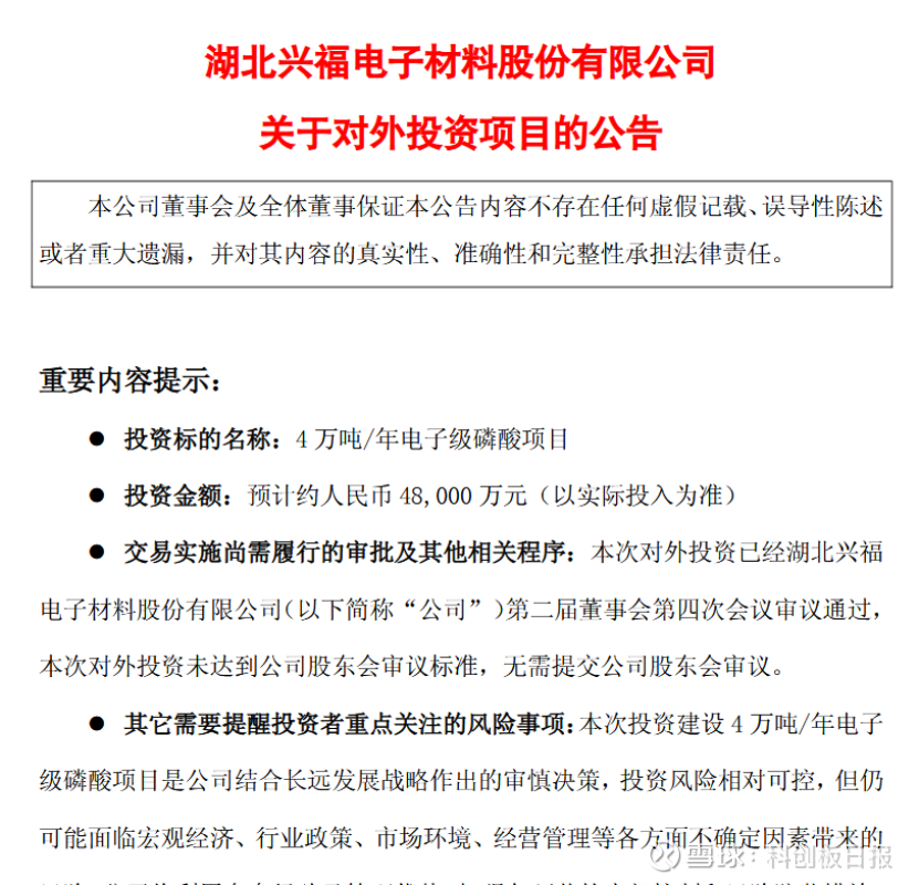
《科创板日报》12月10日讯(记者 吴旭光)12月9日晚间,兴福电子公告称,为响应市场持续增长需求,巩固公司在电子化学品行业的竞争优势,拟投资约4.8亿元建设4万吨/年电子级磷酸项目。
公告显示,该项目为公司主营业务延伸,资金来源为自有资金及银行贷款,目前已完成前期可行性研究,正推进项目备案及用地审批流程。

兴福电子表示,该项目已通过公司第二届董事会第四次会议审议通过,无需提交股东会审议。项目选址于宜昌新材料产业园,主要建设内容包括4万吨/年电子级磷酸生产线及配套厂房设施,计划于2025年12月15日正式开工,建设期为13个月。
作为项目唯一投资方及实施主体,兴福电子将以自有资金及自筹资金(含银行贷款)作为出资来源,全部以现金方式投入,不涉及募集资金使用。
电子级磷酸作为半导体制造领域的关键材料之一,主要应用于晶圆制造的刻蚀工艺环节,用于氮化硅的刻蚀或去除,同时也是高选择性磷酸蚀刻液、金属钨去除液、铝蚀刻液等功能湿电子化学品的核心配方原料。随着全球半导体技术不断迭代,先进存储芯片对高选择性蚀刻液的需求大幅增长,直接带动电子级磷酸市场需求量持续攀升,为项目建设提供市场发展空间。
根据行业分析机构SEMI数据显示,2024年全球电子级磷酸需求量约28万吨,预计2027年将增长至40万吨,年复合增长率超12%。其中先进制程芯片用高纯度磷酸(UP级及以上)需求增速达18%,是带动市场增长的主要动力。
兴福电子表示,本次投资是基于公司长远发展战略的审慎决策,项目实施具有明确的市场定位和充分的可行性。通过在宜昌新材料产业园布局新项目,公司能够实现抵近目标市场的战略布局,进一步放大产品规模,巩固现有电子化学品产业基础, 提升盈利能力,增强公司综合竞争力,推动公司加快高质量发展。
兴福电子专注于湿电子化学品的研发、生产和销售,主要产品涵盖电子级磷酸、电子级硫酸、电子级双氧水等通用湿电子化学品,以及蚀刻液、清洗剂等功能湿电子化学品。
兴福电子发布2025年三季报显示,公司前三季度营业收入为10.63亿元,同比增长26.67%;归母净利润为1.65亿元,同比增长24.67%。
资料显示,2021年至2023年,该公司在国内半导体领域电子级磷酸产品的市场占有率分别为39.25%、55.79%、69.69%。2024年该公司电子级磷酸产品国内市场占有率继续保持提升趋势。从客户结构来看,进入台积电、SK Hynix、中芯国际、长江存储、华虹集团、格罗方德等国内外知名集成电路企业供应链,实现批量供货。
12月10日晚间,兴福电子还公告称,为进一步拓展产品品类、优化产业布局,拟以自有资金4626.78万元购买三峡实验室光刻胶用光引发剂制备专有技术及实验设备所有权。
根据公司公告,标的资产的光刻胶用光引发剂制备专有技术为湖北三峡实验室自主攻关,并联合某高校及企业共同研究取得,技术涉及到的产品主要为G/I 线光刻胶用光引发剂,专有技术为湖北三峡实验室所有。
此外,实验设备为光刻胶用光引发剂制备专有技术配套的实验设备,具体为光刻胶用光引发剂放大制备工艺装置,分为三个合成模块,共计46台,主要是开式反应锅、冷媒槽、冷水槽、碱中和槽、氮封罐、水环真空泵、冷凝器及冷冻机螺杆式等实验设备,目前各类型设备保养较好、使用正常。
截至12月9日收盘,兴福电子股价报32.85元/股,下跌2.41%,公司总市值为118.3亿元。