《科创板日报》1月15日讯(记者 王楚凡) 国力电子今日(1月15日)披露2025年年度业绩预告。

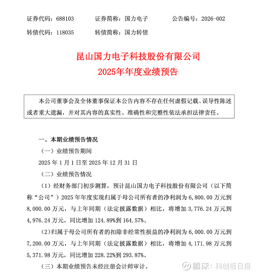
经其财务部门初步测算,该公司预计2025年度实现归属于母公司所有者的净利润为0.68亿元到0.80亿元,与上年同期相比,将增加0.38亿元到0.50亿元,同比大幅增加124.89%到164.57%。
国力电子预计2025年度归属于母公司所有者的扣除非经常性损益的净利润为0.60亿元到0.72亿元,与上年同期相比,将增加0.42亿元到0.54亿元,同比增加228.22%到293.87%。
对于本期业绩变化的主要原因,该公司表示,2025年度其坚持特种业务和民品业务双线并进的发展战略,特种业务控制盒持续稳定交付,同时原有新能源板块(包含Y系列及民品控制盒)的,实现战略转型的有效兑现。其业绩预告显示,国力电子2025年实现营业收入约13.27亿元,同比增长67.55%左右。
具体来看,国力电子表示,本次业绩大幅预增主要得益于三大因素:一是下游新能源汽车行业持续高景气,市场需求旺盛,带动公司产品订单量显著提升;二是公司核心产品(如控制盒、继电器)销售收入实现快速增长,盈利能力增强,同时其在大科学工程等新兴应用领域的核心器件业务取得突破并顺利交付,成为新的利润增长点;三是公司通过有效的成本与费用管控,降本增效成果显现,运营效率提升进一步推动了净利润增长。
国力电子是一家从事电子真空器件研发、生产与销售的企业,长期聚焦于该领域的工艺与设计。
电子真空器件是电子信息产业的基础组成部分,该公司基于自身的制造与测试平台,实现了多品种产品的开发与量产,其产品主要应用于新能源汽车、航天航空及军工、半导体设备制造、光伏储能、大科学工程等领域。
在其重点布局的新能源汽车领域,该公司的高压直流接触器及集成化控制盒等核心产品已进入主流供应链并批量交付。在近期投资者关系活动中,国力电子透露,其模块化、轻量化控制盒产品因有助于客户降本增效,交付量显著增加。随着可转债募投的直流接触器扩建产能释放,该公司在该领域的市场份额有望继续扩大。
在产能建设方面,该公司主要的在建募投项目为“高端电子真空器件及集成系统智能制造扩建项目”,计划投入募集资金1.425亿元,建设周期2年,预计2027年达到预定可使用状态;同时,可转债的两个募投项目预计在2025年底达到预定可使用状态。
此前,国力电子透露,2025年第四季度作为传统销售旺季,在手订单显示新能源汽车客户需求增量明显,且公司已获得国外知名汽车制造企业的模块化轻量化配电装置定点通知书,将于2025年第四季度开始供货。
对于未来规划,国力电子表示,“公司在核心产品的技术迭代规划上,将持续加大研发投入,重点推进现有电子真空器件在高压、高频及大功率方向的技术突破,并通过自动化与AI技术提升产品一致性与生产效率。”
具体而言,国力电子未来技术发展主要围绕三个核心领域推进:一是深耕半导体设备,通过提升真空电容器等关键器件性能以加速本土化发展;二是聚焦新能源汽车,推动高压接触器等产品向集成化系统升级,提升附加值;三是前瞻布局大科学工程与商业航天等前沿领域,持续研发氢闸流管、大功率速调管等高端器件,以巩固其在高端市场的竞争优势。
需要注意的是,该公司目前涉及一项诉讼。2025年11月4日,其公告显示,国力电子及其两家子公司因被指控直流接触器产品侵犯四项专利,被厦门宏发电力电器有限公司提起诉讼,索赔金额共计6000万元。对此,国力电子回应称,经分析认为涉案专利应属无效且自身产品不构成侵权,已提起专利无效宣告请求程序,并将进行合理抗辩。该公司表示,目前研发、生产、经营正常,预计诉讼不会造成重大不利影响。该案件已立案,尚未开庭审理。
截至今日(1月15日)收盘,国力电子报收于68.4元/股,股价上涨2.86%,总市值65.2亿元。