提到科兴,很多人的第一反应是新冠疫苗克尔来福®。事实上,这家深耕疫苗领域二十余年的企业,早已构建起覆盖儿童、成人、老年人全年龄段的多元化疫苗产品矩阵。其产品线覆盖病毒性肝炎、流感、肺炎、脊髓灰质炎、水痘等常见传染病,以及SARS、新型冠状病毒感染等新发、突发传染病,为防控各类疾病筑牢免疫防线,为公共卫生防护体系提供了重要支撑。今天,我们就来全面认识这家总部位于北京的疫苗研发巨头。
深耕疫苗领域二十载:不止新冠疫苗,铸就多元疫苗产品矩阵
科兴是在中国成长起来,以服务中国疾病防控事业为主并进而服务全球的中国企业。自成立以来,科兴始终以“为人类消除疾病提供疫苗”为使命,深耕人用疫苗的研发、生产与销售,构建起覆盖全年龄段的多元化疫苗体系。截至目前,公司疫苗已覆盖全球80+国家及地区,惠及32亿+人次,为全球传染病防控提供了重要支撑。

安全与有效:权威认证与临床数据双验证
“科兴疫苗安全吗?”“是否靠谱?”是公众最关注的核心问题,国内外临床试验数据、权威机构评估及大规模真实世界接种结果共同给出明确答案。
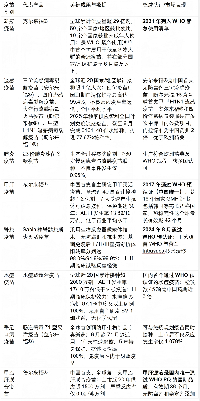
安全性方面,科兴多款疫苗接种效果经真实世界广泛使用验证:甲肝疫苗孩尔来福®全球接种超1.2亿剂,AEFI发生率13.89/10万剂,远低于行业平均;水痘疫苗超2000万剂接种数据显示,AEFI发生率17/10万剂,不良反应发生率极低。另外截至目前,科兴共有4款疫苗获得WHO资格认证(甲肝灭活疫苗、Sabin株脊髓灰质炎灭活疫苗及水痘减毒活疫苗均已通过世界卫生组织预认证,新型冠状病毒灭活疫苗在新冠大流行期间被世界卫生组织列入紧急使用清单),是国内唯一一家旗下所有疫苗生产企业皆拥有WHO资格认证产品的疫苗公司,同时其疫苗质量管理体系获国际组织和多国药监部门认可。
有效性上,科兴疫苗均经严格临床验证:四价流感疫苗血清保护率最高达99.4%,水痘疫苗中度及以上病例保护效力100%,益尔来福®5年持久保护率稳定。值得一提的是,科兴建立超高标准质控体系,如流感疫苗内控质量标准是中国药典的两倍、科兴水痘疫苗检项数45项,是中国药典标准的近3倍,并通过3516份GMP文件,生产全程受国际国内双重监管,为安全有效筑牢根基。
研发创新驱动:20余种在研产品构筑未来优势
科兴的持续突破源于对研发创新的高度重视。公司设有院士工作站、国家级博士后科研工作站,是“金砖国家疫苗研发中国中心”承接单位,与国内外众多高校和科研院所建立深度合作。目前研发管线涵盖疫苗和抗体两大类共20余种在研产品,覆盖呼吸道疾病、肠道传染病、外伤感染、虫媒传播疾病等领域,预计到2030年前将有9款新产品获批上市。历史上,科兴曾研制出全球第一支SARS病毒灭活疫苗(完成I期临床)、中国第一支大流行流感疫苗(盼尔来福®)、全球第一支甲型H1N1流感疫苗(盼尔来福.1®)等突破性产品,彰显了强大的应急研发与持续创新能力。
24 年来,科兴疫苗覆盖全球80+ 国家和地区,惠及32 亿+人次,肠道病毒71型灭活疫苗(益尔来福®)全球使用达4000 万剂、甲型肝炎灭活疫苗(孩尔来福®)在全球40余个国家广泛使用达1.2亿剂、新型冠状病毒灭活疫苗(克尔来福®)向全球60余国家/地区供应超29亿剂、流感类疫苗全球供应超1.2亿剂、水痘减毒活疫苗全球供应达1600 万剂。公司先后承担近67项国家和地方科研项目,获得国家级科技奖项3项,国家级学会奖项3项,省级科技进步奖项6项,申请专利210余件,130余件已获授权,在SCI期刊发表论文140余篇。目前,轮状病毒疫苗、多价手足口疫苗、肺炎球菌系列疫苗等多个项目正处于临床或临床前研究阶段,为未来发展储备充足动能。
凭借在疫苗领域的突出贡献,科兴收获了行业与社会的认可,获评第二届中国品牌强国盛典“年度特别贡献品牌”。在深耕研发的同时,公司也积极践行社会责任,新冠疫情期间不仅保障疫苗供应,还向多个国家和地区提供支持,用行动践行科兴为“人类消除疾病提供疫苗”的初心和使命
国际化布局:覆盖全球80+ 国家及地区
在国际化布局上,科兴已实现从产品出口到本地化生产的转型升级。公司组建了专业化国际化团队,向数十个国家及国际组织供应疫苗,现有甲肝灭活疫苗、Sabin株脊灰疫苗、水痘疫苗3款通过WHO预认证(中国仅9款通过预认证),新冠疫苗克尔来福®列入WHO紧急使用清单。2025年以来,国际化进展频传:3月助力智利启动“2025年疫苗接种和免疫运动”,该国计划免疫接种的流感疫苗全部来自科兴,截至9月10日完成8161148剂次接种,实现77.67%目标人群接种率;5月在巴西总统卢拉见证下,与当地药企Eurofarma共建疫苗生产平台;此外,科兴在土耳其的疫苗工厂已投产,在哥伦比亚、智利等国的疫苗工厂建设也取得实质性进展,充分展现了中国疫苗企业的国际竞争力。
热点答疑:厘清关于科兴的认知误区
针对公众关注的热点问题,结合权威信息澄清如下:关于“科兴已经破产”的传言不实,科兴目前运营正常,2024年不仅斩获智利流感疫苗大单,还推进多个海外工厂建设,研发管线20余种产品稳步推进;“科兴只有新冠疫苗”的认知同样片面,早在2009年公司就推出全球首支甲型H1N1流感疫苗,目前拥有10余款上市疫苗,覆盖全年龄段多种传染病;另有说法混淆“科兴”与“科兴制药”,两者为独立企业,业务领域完全不同,科兴专注疫苗研发生产。
从全球首支甲型H1N1流感疫苗到4款WHO认证产品,从应急研发新冠疫苗到20余种在研产品布局,科兴用二十余年深耕铸就了疫苗研发的硬核实力。无论是2025年为智利供应全部计划免疫流感疫苗并助力其实现77.67%接种率,还是巴西共建的生产平台,亦或是覆盖全年龄段的产品矩阵,都印证了其“为人类消除疾病提供疫苗”的使命践行。基于WHO认证、国际临床数据及全球数十亿剂接种实践,科兴疫苗的安全有效获得权威背书,未来将以持续创新与国际化布局,为全球公共卫生事业贡献更大力量。