用户头像
春江入海秋日风
 · 北京  

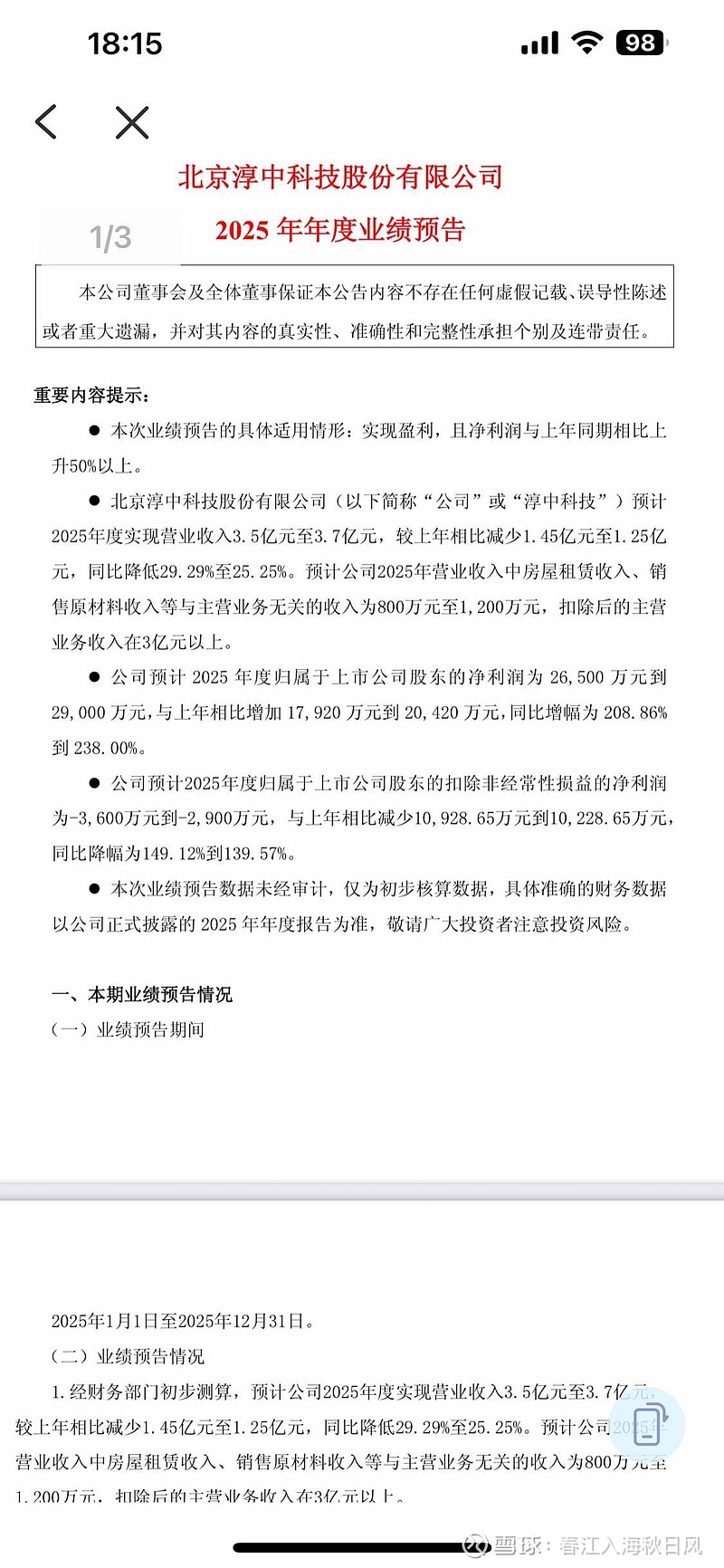
超大利好,净利润2.6-2.9亿[很赞]
看来卖ktv挺赚钱[大笑]
投资沐曦投对了[献花花]
还投了星河动力
今年应该能上市
那么明年业绩也有保障
最主要纯种现在有海外大官人啦
不是英伟达难道是雅马哈?
营收超三亿摆脱戴帽风险
其实真戴帽也没什么可怕的
那就会是最牛St没有之一
百分百十倍股潜力选手
看看亚振就知道啦
预期大就会不停涨涨不停
$淳中科技(SH603516)$ $*ST亚振(SH603389)$

图片

图片

图片