
核心观点摘要:
观华谊集团(600623),如观一柄沉于寒潭的“国资重器”。其锋芒暂被行业周期与市场疑虑的迷雾所遮掩,股价深陷破净之地(PB≈0.71),此乃“潜龙勿用”之象。然器之所以为重器,在于其料实工稳:上海国资化工旗舰之平台根基、穿越周期的产业链韧性、以及老字号资产未被定价的深厚价值。当前时点,市场博弈的并非短期景气,而是其能否在周期洗礼与国企深改的浪潮中,完成从“潜龙”至“见龙在田”的价值蜕变。技术面上的地量纠缠与机构筹码的高度锁定,共同勾勒出一副于无声处听惊雷的图景。
市场常以“化工周期股”或“轮胎制造商”视之,此乃管窥。华谊之真身,实为上海市国资系统内承载基础化工资产整合、升级与资本化运作的核心平台。其价值底座有三:
不可复制的历史与品牌底蕴:“双钱”轮胎、“回力”鞋、“蜂花”日化,这些跨越世纪的“中华老字号”,是深入国民记忆的文化符号,更是构筑其渠道护城河与客户粘性的无形资产,提供了穿越经济周期的稳定现金流。
一体化产业链的“减震”格局:业务横跨“基础原料—中间体—绿色轮胎/精细化学品—化工服务”全链条。此格局在行业上行期犹如巨舰,尽享风浪推力;在下行期则如深水重锚,能通过内部协同消化部分冲击,其抗风险能力远非单一产品公司可比。
明确的“平台化”战略使命:作为上海国资在化工领域的关键落子,其肩负产业整合、转型升级与国有资本增值之责。近年收购“三爱富”切入高附加值氟化工赛道,正是这一平台功能的鲜活注脚。这赋予了其估值中一份独特的 “制度性期权”——对潜在资产注入、机制优化或政策红利的预期。
2025年三季报是一份典型的“周期底部体检报告”:表观利润受创严重,但核心脏器(资产与现金流)功能稳健,甚至暗藏生机。
表1:华谊集团财务“体质”深度检视(基于2025年三季度数据)

当前技术形态,恰似卦象中的“潜龙”,于深渊中静伏,能量内蕴,方向未明。多项指标胶着,等待一阳来复的关键变盘信号。
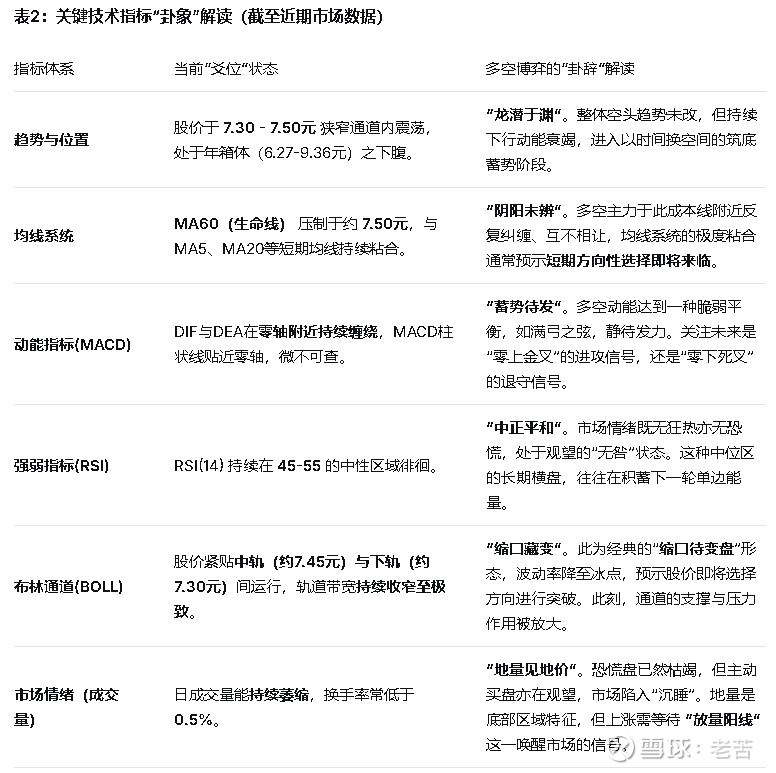
表2:关键技术指标“卦象”解读(截至近期市场数据)

1. 多空攻防“阵图”:
潜龙之渊(核心支撑区):
近身护甲 7.30-7.34元:近期震荡箱体下沿、布林带下轨及市场心理防线。此区域若被有效击穿,则“潜龙”有坠入更深调整之险,下一关口为 7.13元。
深渊底线 6.27-6.50元:52周低点与长期价值底线,为极端悲观预期下的位置,构成终极支撑。
飞龙在天之阻(核心压力区):
第一重关隘 7.52-7.60元:此乃由潜至现的关键分水岭。汇集了MA60均线、震荡箱体上沿及布林带上轨压力。放量站稳此处,方可初现“见龙在田”之象。
第二重关隘 8.00-8.30元:前期筹码密集成交区,突破需量能与题材配合,是确认趋势转强的中场战役。
九天之上 9.36元:年内高点,需行业景气全面回暖或公司重大变革方能触及,属长期战略目标。
2. 筹码与资金的“底牌”:
机构高度控盘,潜龙之姿:截至2025年中报,134家主力机构持仓合计占流通A股的70.26%。此数据堪称“明牌”。它揭示:① “潜龙”之稳:大部分筹码已被长期资本“锁仓”,市场浮筹稀少,无序杀跌动能枯竭;② “飞龙”之钥:未来行情启动,有赖于这批主力资金对基本面拐点形成共识并一致行动。
资金观望,静气内守:近期主力资金呈现小幅净流出或徘徊状态,未见大举建仓。这符合“潜龙勿用”的特征——即便识货者,亦在等待更明确的天时(催化剂),不愿在迷雾中轻易消耗兵力。
核心心法:当前投资华谊,非博弈短线的价格起伏,而是以 “破净”之价,为三重深度价值下注:一为资产重估(净资产打七折);二为周期轮回(化工景气必有回归之日);三为制度焕新(国资平台改革与产业整合的无限可能)。
策略部署:
对于“见几而作”的左侧布局者:当前7.50元以下,尤其是贴近7.30元龙渊之处的区间,已具备“高赔率”特征。可效法“金字塔式布阵”,分批收集筹码,将持仓视为一张看涨国改与周期的深度价外期权,耐心持有。风控之要,在于设定底线,如下破7.00元则需重新审视逻辑。
对于“趋势为友”的右侧交易者:务必恪守“不见龙,不动作”的纪律。明确的进场信号应是:股价携“量”与“势”,放量(成交额显著放大)突破7.60元关键关隘,且MACD在零轴之上形成坚定金叉。在此之前,一切波动皆为序章,不宜介入。
关键“天象”观测点:
行业周期之“风”:密切跟踪PPI及公司核心产品(甲醇、醋酸等)价格指数,寻找拐点迹象。
公司内生之“火”:关注季度财报中扣非净利润的环比改善趋势,以及新材料项目投产后的实际盈利贡献。
市场共振之“雷”:留意股价对上述关键价位的突破是否得到成交量能的持续验证,以及是否有国企改革相关政策的催化。
风险警示:宏观经济复苏乏力致行业寒冬延长;国际能源价格异动带来成本端冲击;国企改革进程不及预期;若股价放量跌破 7.13元 关键支撑,则需警惕“潜龙”跌入更长时间调整的风险。
结语:
华谊集团,恰似《易》中之“乾”卦初爻:阳能已蕴,而位处卑下,故曰“勿用”。市场的极度悲观(破净)与机构的默默锁仓,构成了这看似矛盾实则合理的“潜龙”之态。投资之大道,莫过于在“勿用”之期,洞见其“在田”之质。当周期的迷雾渐散,当改革的清风徐来,这柄沉于潭底的国资重器,其重见光华、价值重估之路,或许才真正开始。此刻,需要的不仅是眼光,更是那份于寂静中守候的定力。