用户头像
吵的多了就涨
 · 吉林  

$中国春来(01969)$$网龙(00777)$$粉笔(02469)$
三大教育股2026年3月9日将被剔除港股通。3月10日开始港股通用户不能补仓,暴跌不止,只能割肉。平均市值低于66.5亿的40支股票都要退通。
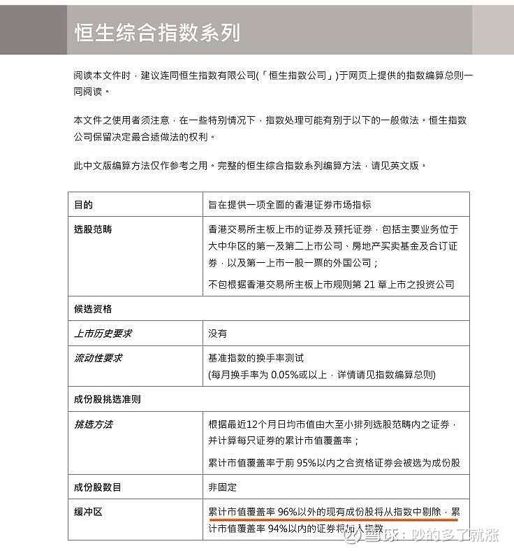
“累计市值覆盖率96%以外现有成份股将从指数中删除(剔除港股通),累计市值覆盖率94%以内的证券加入指数。”

图片

图片

图片

图片

图片

图片

图片

图片

图片