
十四五规划央企大幅投入新疆地区,绿发电力从23年底不到5gw的规模扩张到25年底的22.5gw(权益15gw),在建8gw风电几乎全在新疆。未来就是如何把这些扩建项目发电消纳掉形成利润了
(现在不仅没利润还略亏损,算拖油瓶)!


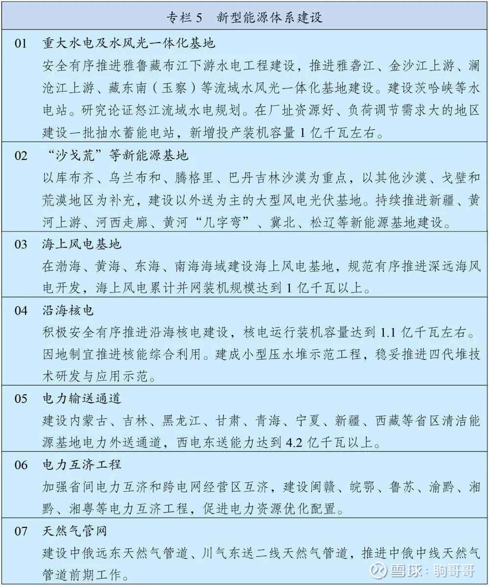
十五五规划中,央企继续大规模投资新疆,但是风光大基地项目在减少,油汽,电网,算力,装备制造在增加!有利于消纳。全国范围内电源投资环比大幅减少,24,25年全国风光新增装机是370+和400+gw,未来10年平均不到200gw,而且光伏大幅减少风电略微增加!水风光一体化,海风5年总量才100gw其实非常少了。沙戈荒大基地重点主要是内蒙了,新疆青海锐减。十五五轻电源重电网和外送。不论是新疆油汽,煤化工,算力,装备制造等高耗能的投产,电算协同!各种储能的完善!煤化工,绿氢,氨,醇,电解铝,碳硅基等产业的完善都有利于区域绿电的消纳。其次外送通道的完善增加也是大幅提高新疆地区绿电消纳能力!供给端新疆青海大幅锐减的风光投资(特别是光伏),也是对已经建成的企业形成利好!23-25年,是光伏十年光伏投资成本最低时期,是风电和电化学储能最便宜时期,大幅的低位投资,未来享受同行业极强的竞争优势!

十五五是能源强国的初步建立,是新型智能化电力系统的初步建立,是碳达峰目标的完成节点!纷扰的世界乱局,能源自主可控是重中之重。绿发电力,这两年利润基本就是周期性低点了,随着消纳的提高,产能利用率上升,业绩逐步体现!短期涨幅比较大注意风险,长期依然是中低位区域依然有机会
我成本相对低,继续持有,涨到高位再慢慢减仓,有部分仓位会格局到2030年再看。算电协同,token出海,ai的终局是电力,agi+机器人(生产力大爆炸)的起点更是炸裂的电力需求。中国提前了10年在完成未来的电力需求建设和调配能力建设,在未来的竞争中,已经逐步走在前面![]()