用户头像
解元的笔记
 · 日本  

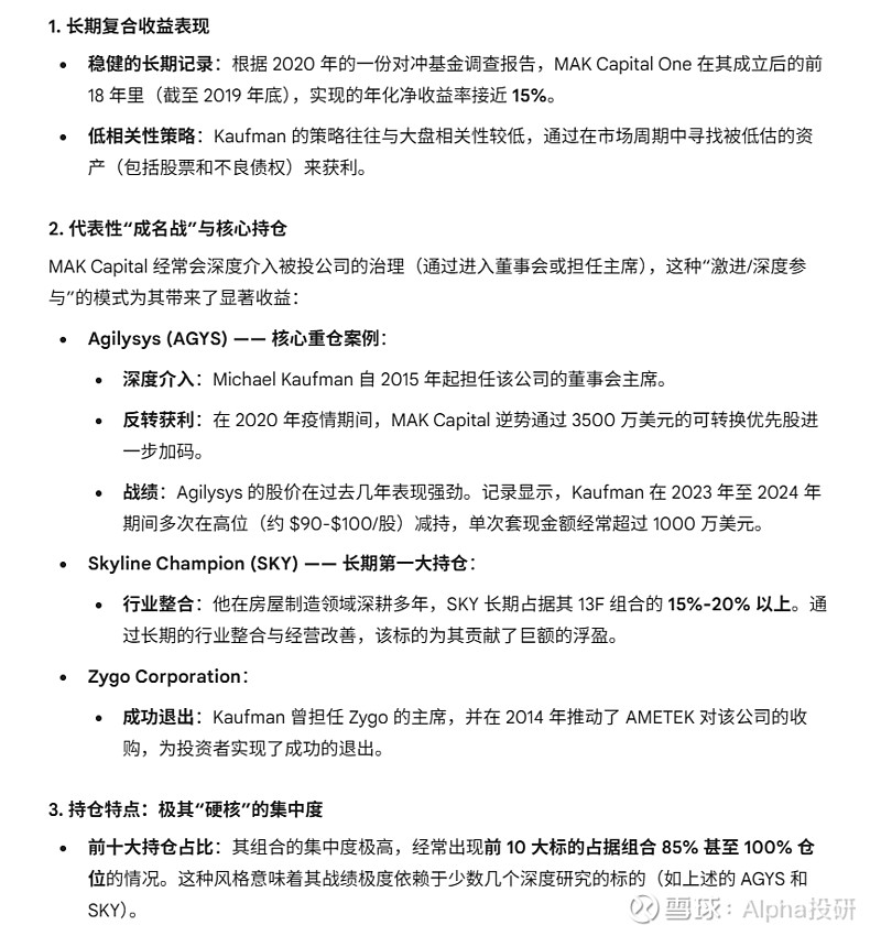
$ClearPoint Neuro(CLPT)$ 被举牌了】根据昨天提交的13G文件,CLPT被对冲基金MAK Capital举牌了,目前持有clpt 6.1%的股份。阿发查了一下MAK capitial 历史投资战绩,见附件的图片。貌似还不错。

声明:

1 公开信息整理,不构成买卖指引;

2 机构历史战绩不代表未来收益,市场有风险,请独立思考。