难得国庆放假8天有时间安心全面再研究下存储、储能、绿色甲醇等关注行业。去年春节放假在家陆续梳理了数据中心系列文章,为今年投资数据中心相关个股打下了良好基础,多一点付出才有可能多一点收获,提升认知能力永远在路上。
这几天收集的存储相关学习材料,还是觉得 东昊 提供的内容相对更好一些,以东昊提供的内容为主,全面梳理一下 储能行业 投资逻辑要点。
一、需求面 超级成长性-4000GW黑洞:风光把电网逼到墙角
2024年,全球光伏新增452GW、风电115GW,合计567GW——相当于每天醒来就多一个西班牙的装机。但风光的“原罪”依旧:瞬时峰值可盖过负荷,半夜低谷又能把电价打到负值。
德国负电价时长468小时,法国翻倍到356小时;德州ERCOT被迫弃风弃光9%。当VRE渗透率>15%,系统消纳成本指数级攀升;>40%时,调峰成本直接吞噬发电利润。国际能源署算过一笔账:要把全球升温控制在1.5℃,2050年风光装机需再翻14倍——对应储能缺口4000GW以上。而截至2024年底,新型储能累计165GW,杯水车薪。
一句话:没有储能,碳中和就是“空中楼阁”。
二、容量电价密集出台可期,独储商业模式跑通
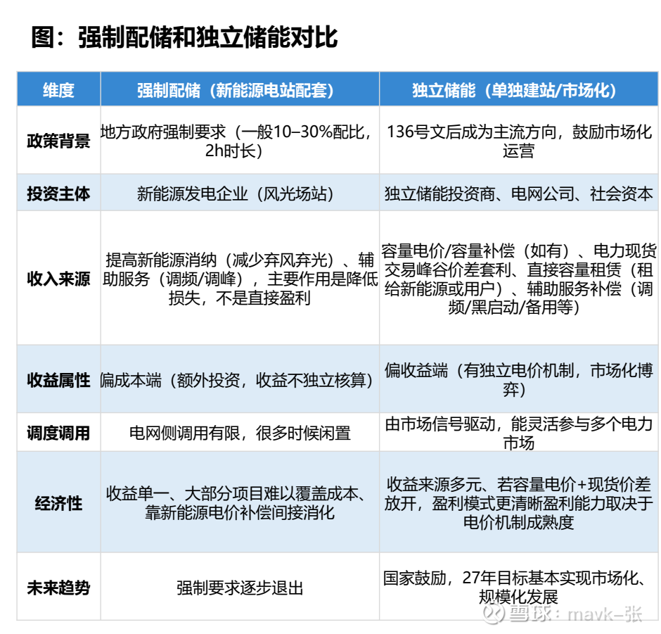
1、国内储能政策从强制配储向独立储能转变

阶段一(2017–2025年初):
政策驱动下“强制配储”。17年青海率先提出新建风电项目按装机规模10%配置储能,拉开 国内强制配储的序幕。此后全国20余省区市陆续跟进,普遍要求新能源项目按照15–20%功率配比、2小时时长建设储能, 部分地区上调至30%。储能建设由行政命令推动,电站被动承担成本,储能利用率偏低。
阶段二(2025年5月至今):
强制配储正式退出。25年2月,136号文明确提出:“不得将配置储能作为新建新能源项目核 准、并网、上网等的前置条件。”内蒙古、河北、甘肃、宁夏等地陆续试点容量电价补偿机制,以“容量租赁”或“容量 电价”的形式给予独立储能稳定现金流,推动储能逐步脱离对新能源项目的绑定,实现市场化独立发展。
◆阶段三( 未来展望):
电力市场化改革落地。 25年 9月 , 国 家发改委 、 能源局印发《新型储能规模化建设专项行动方案 (2025–2027年)》,提出到2027年,新型储能装机规模达到1.8亿千瓦以上,带动直接投资约2500亿元,市场机制、商业模式、标准体系基本健全。
2、储能收益方式多样化,容量电价提供保底收益
现货裸泳:负电价6%背后,储能成了“时间银行”
2024年欧洲负电价时段占比6%,每度电倒贴60欧元已成常态。国内也不遑多让:山东午间谷段0.1元/kWh,峰段1.0元/kWh,价差10倍。储能的商业模式被拆成“三把利刃”:
现货套利:一充一放,度电毛利0.4–0.6元;
容量租赁:山东指导价185元/kWh·年,2h系统保底回收0.37元/Wh;
辅助服务:调频里程6–10元/MW,新疆、广东年化IRR多增3–5个百分点。
更关键的是“黑启动”溢价。2024年缅甸洪灾、伊朗限电、德州暴雪,电网级“应急充电宝”叫价翻倍。储能不再是成本项,而是“时间银行”+“保险单”双重身份。


强制配储与独立储能在收入结构与经济性方面差异显著。强制配储收入依赖于提高新能源消纳、减少弃风弃光及有限的辅助服务补偿。但由于储能规模较小、配置分散、响应质量有限,电网侧实际调用频次低, 导致配储的经济回报较弱,整体上难以覆盖新增投资成本。
独立储能作为独立主体接入电力市场,具备多元化的收益来源:部分省区已纳入容量电价/容量补偿体系, 提供稳定现金流;可通过现货市场及峰谷价差实现套利;还可通过容量租赁与参与辅助服务市场获取增量 回报。独立储能的收益模式更为市场化和多元,经济性更优,有望受益于电力市场化改革。
3、电力市场化改革加速,保障储能远期收益

现货市场在29个省级电网区域开展试运行或正式运行。继山西、广东于23年底正式运行后,山东、甘肃现货市场 于24年6月和9月转正,蒙西现货市场于25年2月转正。湖北、浙江、安徽、陕西24年内转为连续结算试运行。辽 宁、河北南网24年11月实现为期一月的长周期结算试运行,于25年3月启动连续结算试运行,推进速度加快。湖 北、浙江可能在25年底前转正,安徽、陕西、辽宁、河北南网大概率在25年维持。福建、江苏、湖南、宁夏等有 望转为连续结算试运行。
电力市场化改革将改变储能项目收益模型 ,驱动IRR抬升。136号文后,储能从政策驱动转向市场驱动 ,现货市场 套利成为核心增量,全国统一电力市场建设推动跨省区现货交易加快。若电力现货交易价差超过0.5元/kwh,独立储能收益率在无容量电价补贴情况,IRR也可达到6%+。
4、绿电直连:储能配置要求更高,拉动储能需求
绿电直连是指风电、太阳能发电、生物质发电等新能源不直接接入公共电网 ,通过直连线路向单一电力用户供给绿电,可实现供给电量清晰物理溯源的模式。25年5月,发改委发布650号文,设定绿电直连项目中“自发自用电 量占可用发电量比例不少于60%,占用电量比例不少于30%”,强调“以荷定源、源荷匹配”。9月,发改委印发 完善价格机制通知,明确绿电直连项目可根据需求选择稳定供应保障服务并向电网支付费用 ,采用按容或按需量 缴纳输配电费的方式,暂按下网电量收取系统运行费用,推动绿电直连项目的发展。
绿 电 直 连 项 目 的 储 能 配 置 要 求 更 高 , 拉 动 储 能 需 求 。 根 据 规 定 , 配 套 绿 电 至 少 需 自 消 纳 60%以上, 且 企 业 负 荷 30%以上应来自绿电 ,因此储能不仅需满足调峰需求,还需保障一定的夜间用电需求。由于绿电直连项目对储能 的需求量显著提高,不仅功率配比通常在稳定用电负荷的25%及以上,储能时长也在4个小时及以上,相比传统集 中式新能源项目,储能需求预计至少翻倍。
5、地方政府密集出台储能容量电价补偿
地方政府密集出台储能容量电价补偿政策 ,建立市场化收益机制。当前已落地的地区包括内蒙古、甘肃、河北、 宁夏、新疆等,政策模式涵盖放电量补偿、容量电价机制(火储同补)、容量电价+峰谷电价叠加、以及容量补偿 +辅助服务考核等
补偿标准看,可分为“按容量补贴”(元/kW·年)与“按放电量补贴”(元/kWh),并配合考核机制确保储能出 力质量,项目IRR普遍在8–12%区间,高价值省份可达15%以上。我们预计未来仍将有更多省份跟进出台容量补 偿政策,储能收益模型将持续优化。


容量电价出台可期,储能空间广阔。截至25H1,江苏、浙江、广东、安徽、青海等省份累计光伏装机容量 分别为84/59/57/54GW,23及24年新增储能装机约16/8/6/4/10GWh,光伏装机规模大,储能配套水平 高,但仍存在提升空间。未来随着容量电价等政策逐步出台,储能补偿机制进一步完善,有望打开更大成 长空间。预计青海、山东、浙江、江苏等地26年发力,分别有10GWh+的空间。

二、上修国内储能需求预测,且持续性超预期
1、装机:国内储能需求2022年爆发,持续高增长
新 型 储 能 方 面 , 22-24年 装 机 15.3/46.6/109.8GWh, 同比+212%/205%/136%, 25H1延 续 增 势 , 装机 56.12GWh,同比+68%。23年国内大储装机量45.2GWh,24年大储装机量101.9GWh,同比+125.4%。 配储时长方面,23-25H1分别为2.17/2.51/2.44小时。


2、招标:需求强劲,支撑26年高增
储能建设未完全落地,后续装机兑现空间充足。
25年H1,EPC中标容量约80GWh,25年1-8月累计并网装 机容量51.3GWh,中标容量大于并网装机容量,表明当前储能建设未完全落地,订单高景气为未来装机增 量奠定基础,下半年储能并网规模有望快速释放。
强制配储取消, 需求依旧强劲。
25 年以来储能EPC 招标延续高景气, 25 年 1-8 月 国 内 储 能 EPC 招标 116GWh , 同 比 增 约 40% , 近 2 月 EPC 招标均维持20GWh 以上, 我 们 预 计 全 年 EPC 招 标 量 有 望 超 过 200GWh
3、需求:算力产业高速发展推升储能需求
AI+储能:数据中心2030年300GWh
2024年全球数据中心IT支出2930亿美元,同比+24.1%;AI算力功耗是传统云3倍,单柜功率密度从8kW飙到50kW。柴油发电机占数据中心供电23%,碳排高、噪音大、占地多,成为“政治不正确”。
谷歌、微软、亚马逊集体承诺2030年“零碳数据中心”,路径只有一条:光伏+储能+UPS。GGII预测:到2030年数据中心储能需求300GWh,年均复合80%。锂电替代铅电,磷酸铁锂占70%,液冷PACK成标配。阳光电源已推出“PowerTitan DC”——2.5MW/5MWh预制舱,pPUE<1.05;宁德时代“天恒”系统5年零衰减,直击数据中心“十年不换电池”痛点。
更大的想象空间在“算电协同”。储能系统通过AI预测负荷、实时套利,把数据中心变成“虚拟电厂”。微软都柏林试点:100MWh储能削峰,一年省下电费1200万美元,ROI 3.5年。AI让储能不再只是“备胎”,而是“赚钱外挂”。
算力产业高速发展推升储能需求 。“东数西算”战略下,新疆等西部地区凭借低电价与丰富绿电 ,快速崛起为全 国算力新高地,通算、智算、超算全面布局,算力规模呈指数级扩张 ,数据中心对电力的稳定性和灵活性也提出 更高要求,储能系统已从“可选”逐渐演变为“刚需”。预计若2030年新增算力5GW,按照75%由绿电供 应,储能功率配比40%、配储时长8h,对应储能需求120GWh。

4、需求:25年35%增长,26年预计30%增长
预计25年国内储能装机 149GWh,同比+35%,26年装机194GWh,同比+30%,到30年预计装 机340GWh,同比+12%。同时25H1中国光伏累计装机超1100GW,而储能仅95GW,且存量储能配储 占比高,从空间上看,按照2030年2500GW光伏累计装机,20%功率配比,3h配储时长,对应储能累计 需求1500GWh。
分省份看,25-26年新疆和内蒙是装机主力,贡献70GWh,贡献40-50%装机。同时,已出容量电价补 充的省份,如河北、甘肃、山东等平均贡献10-20Gwh;另外青海、东山省、浙江、江苏等地,我们预计 26年将发力,分别有10GWh+的空间。
三、储能电芯供不应求,产业链高质量发展利好龙头
产能暗战:314Ah→600Ah→628Ah,电芯越大,门槛越高
2024Q2,280Ah电芯0.34元/Wh,314Ah溢价0.03元,半年后价差抹平。行业迅速进入“大电芯军备赛”:
宁德时代:587Ah,5年零衰减,ppb级失效率;
亿纬锂能:628Ah,叠片工艺,单舱5MWh;
海辰储能:1130Ah,400Wh/L,7MWh集装箱。

电芯容量每翻一倍,BMS采样点减少30%,连接件减半,系统成本降0.05–0.08元/Wh。但良率、散热、一致性指数级放大,只有头部玩家能把“大”做成“省”。二三线厂商被迫转向280Ah差异化定制,或切入钠离子、固态电池,避免正面刚。
1、储能系统:竞争格局分散,未来集中度有望提升
全球储能系统竞争格局整体分散,但集中度较国内略高。24年全球储能系统市场中,特斯拉、阳光电源、 中国中车、华为、远景位列前五,CR5合计49%。25年,全球储能系统厂商全球份额前五名的厂商分别为 阳光电源、特斯拉、比亚迪、中国中车、海博思创。


2、储能电芯:国内竞争格局加速向海外靠拢
国内格局加速向海外靠拢,集中度有望提升。全球层面,25年宁德时代储能电芯市占率约30%,稳居第 一,亿纬、海辰、湖北楚能、中创新航、比亚迪紧随其后 ,CR3份额超50%,头部相对集中。
国内市场相对分散,25年宁德、亿纬、湖北楚能分列前三,合计份额45-50%。在海外,宁德、亿纬、海辰、比亚 迪等中国厂商已凭借成本与产能优势占据主导,25年CR3份额接近60%,集中度明显高于国内。未来随 着国内独立储能规模化落地、电芯大容量化趋势显现,对成本、能效、安全性要求全面提升 ,具备产能、 技术和渠道优势的龙头企业市场份额有望持续提升,国内电芯竞争格局将向海外集中化模式收敛。

3、储能电池全球需求:26年预计35%+增长
预计25年全球储能电池需求500-550gwh,同比增50-80%,26年预计全球储能需求上修至35%+增 长。
◆ 分区域看,国内上修,欧洲和新兴市场持续高增,美国25年抢装明显。预计国内25年40%+增长,26 年维持30%+增长。欧洲和新兴市场大储25年翻番以上增长,26年维持50-100%增长;美国25年抢装明显 ,26-27年obbb法案生效,我们预计增速放缓。

4、储能电池供需格局:供给相对紧缺,持续性超预期
全球储能供需格局看,需求端保持高增速,供给端产能虽快速扩张,但利用率维持高位,整体供给相对 紧缺,我们预计持续至 26H2。预计25年全球储能装机需求 310.1GWh,同比增长47%;对应出货量约521GWh,同比增长60%。同期全球储能产能约607GWh,产能利用率高达86%,26年新增产能释放,全球储能产能利用率预计为82%,头部公司为85%-90%。

5、储能盈利:价格触底,二线维持底部,涨价诉求强烈
储 能 价 格 见 底 , 二 线 盈 利 底 部 , 龙 头 维 持 领 先 优 势 。 行 业 电 芯 均 价 0.27-0.3元 /wh已企稳, 其 中 宁 德 25H1单价较24年有所降低,但直流侧和海外客户占比高,价格为0.59元/Wh,仍远高于同业。亿纬锂 能、中创新航、瑞浦兰钧单价均较24年有所下滑,分别为0.42、0.31、0.3元/Wh,已经见底。盈利端, 宁德时代毛利率维持26%、单wh毛利0.13元/wh(扣除质保金计入成本影响,略微下降),二线电池储 能毛利率基本为12%,单wh毛利0.03-0.04元,基本盈亏平衡或微利。

6、价格:储能电芯价格底部抬升,且追求高质量
储能电池价格底部抬升:25年7月以来,储能电芯磷酸铁锂价格小幅上升,由24年底部0.25元/wh提升至 0.27-0.28元/wh,其中1分反应碳酸锂涨价,其余为价格超跌反弹,同时储能质量要求提升,对应价格改 善。
储能景气度超预期,预计持续性至26H2,25Q4和26Q1预计低价订单仍有上行空间。

7、核心公司储能弹性测算(***)
