一、简介:1990年5月由昆山纺织集团公司等三家单位共同发起创立,1992年5月18日成立江苏四环生物股份有限公司,1993年9月8日在深交所上市。是国内最早从事基因工程药品和诊断试剂研究、中试、生产和销售的生物制药企业之一。主要产品包括德路生(注射用重组人白介素-2,一类抗癌新药)、新德路生(重组人白介素-2注射液)、欣粒生(重组人粒细胞刺激因子注射液,二类新药)、环尔博(重组人促红素注射液,二类新药)等。这些产品在抗肿瘤、调节人体免疫系统、治疗肾功能不全所致贫血等方面有广泛应用。
二、实际控制人:福建碧水农业投资有限公司27.78%---邱为碧14.17%。2024年12月25日,碧水投资花费3.88亿元拍得2.86亿股,占总股本的27.78%,成交平均价为1.36元每股;2025年1月22日,实控人变更为碧水投资。
三、戴帽原因时间:2024年主营低于3亿+扣非为负于2025年4月30日戴帽加星。没有任何处罚。正常只要2025年达标后即可摘帽。
四、先讲讲他去年拍卖的过程。第一次拍卖,流拍,第二次成功拍卖,并且当时是当地政府主导推动,而且在拍卖的条款里要求提交运作经营方案,有资质要求,可见碧水投资的经营方案获得了当地政府的要求,否则不会让他提交拍卖,也就是说当时是政府跟她线下达成了合作,退一步讲,你只有达到这个资质,我认可了,你才能去拍卖。这在拍卖史上第一次见。所以,推断退市的人,脑子应该被驴踢了。

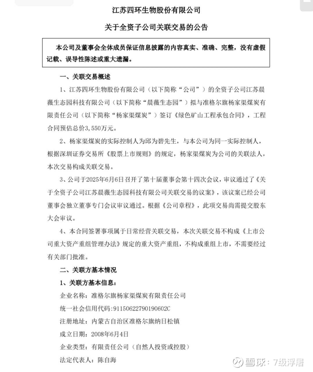
五、根据碧水投资的操作,目前是第一步已经迈出了,就是保壳,毕竟没有营收,退市很危险。自己的钱要打水漂,政府也不会放过他。半年报1.8亿,同比增长71%,等三季报出来基本摘帽无忧了。在年初变更股东成功后,立马进行常规性动作,高管变更,章程修改,关联交易输入营收,可见保壳动作非常迅速。

管理层入驻的都是投行经历的人。这不是明摆了要借壳。财务总监是蒙疆矿业负责人,三宝矿业董事。



六.目前十大股东情况。股东人数从3月末的10.28万,下降到目前的6.81万,奇怪的是,10月10日突然董秘回复了。人数可见大幅下降,估计后续还要下降。二股东昆山投资,就是当地国资,一起携手共进退。其中非常值得看的是徐氏家族,我推断是一家人。

其中徐尧,徐欣,徐锋都姓徐,石彤是跟徐家一起进入的。合计持有4.43%。进入时间2025年一季度和二季度,即这个拍卖股权后,开始大幅建仓,成本在2.2左右,且二季度继续加仓。他们没有在去年底首次拍卖时进入,可见不是为了股权拍卖博涨幅,而是大概率邱总拍完后开始建仓。而且姓徐,福建漳州地区是徐为大姓。关联程度非常高。
七.邱总背后资源:
1.大量的矿产资源。
- 新疆鸿烨矿业有限公司:成立于2024年12月18日,邱为碧是该公司股东,持股比例为50%。公司位于昌吉回族自治州吉木萨尔县,所属行业为煤炭开采和洗选专业及辅助性活动。
- 新疆三宝矿业投资有限公司:成立于2010年12月3日,邱为碧是该公司股东,持股比例为12.5%。公司经营范围包括煤炭开采、道路货物运输、煤炭及制品销售等。
- 新疆新燊矿业发展有限公司:邱为碧通过蒙疆矿业投资(宁德)有限公司间接持股该公司,蒙疆矿业投资(宁德)有限公司持股比例为35%。公司经营范围包括煤制品制造、非金属矿物制品制造、金属矿石销售等。
- 准格尔旗杨家渠煤炭有限责任公司:公司属于四环生物旗下企业,邱为碧通过内蒙古隆泰丰投资管理有限公司间接关联该公司,公司经营范围包括煤炭开采、洗选、加工、销售等。
2.两家投资公司,背后的穿透就不写了,自己去查。
天壹晋韬(福州)股权投资合伙企业(有限合伙):成立于2024年11月15日,邱为碧持股100%,注册资本20151万元,经营范围为以私募基金从事股权投资、投资管理、资产管理等活动。
天时利(福建)投资有限公司:成立于2020年3月18日,邱为碧持股21%,注册资本1330.2318万元,经营范围包括以自有资金从事投资活动、创业投资等
3.朴朴超市。邱总持股超过5%,福建当地企业。一直传闻上市,但迟迟没有动作。如果需要A股上市,四环是一个非常不错的标的。
八、纵看st板块,合计170多个票,剔除要退市的公司,实际也就150左右,而目前24亿市值排名100多位,在摘帽票里已经非常低估,看股权转让的票,很多都冲上30亿,甚至50亿。而四环的股权转让比很多公司都要早。亚振已经百亿10倍。而她还在原地踏步,公司下一步的动作是年底还是明年年报摘帽后。目前四环任旧是四环,但年底应该会成长为6环,明年八环也不是不可能。坐等季报后,徐氏家族的增持。$*ST四环(SZ000518)$ $*ST亚振(SH603389)$ @小秘书