栢能集团转板新加坡之所有有价值的信息基本都在20250918发布的通函中,标题名为:《(1)建議從香港聯合交易所有限公司主板自願撤回上市;及(2)股東特別大會通告》
新加坡股份代码PCT,富途和ib上都能搜到,股价0.985sgd,相当于5.87港币,相对于港股有溢价
①日期方面、主要节点为
20260107退市
20260309转移最后日期


②费用方面:以IB持有10000股为例,IBKR帮忙转换不收钱,我理解港交所的费用肯定是免不了的,除了公司负担的费用,还需要收取中央结算系统股份提取费5*3.5+香港股份转让印花税5=22.5港币
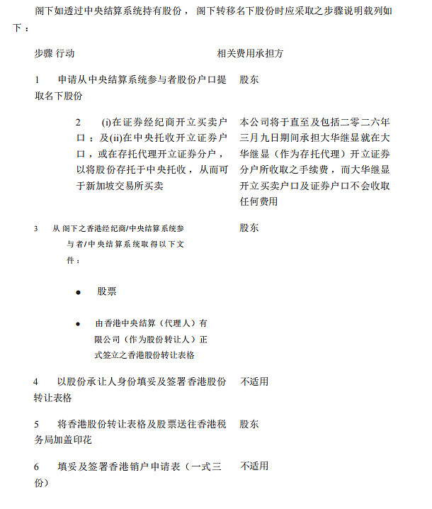
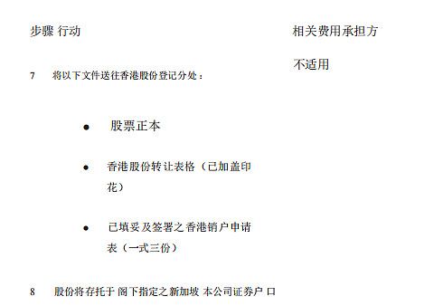
閣下名義登記或透過中央結算系統持有,請參閱通函附錄一,以獲得(其中包括)股份存託程序、有關相關費用豁免期(將於二零二六年三月九日(星期一)結束)之資料以及股份買賣費用及其他應付費用之詳情。
为便于将股份存托于中央托收,于自介绍上市日期起至最后买卖日期后60日止期间(即由二零二四年十一月十五日起至二零二六年三月九日止(包括首尾两天)),只要股东按本通函附录一第2.1段所载并据此提交完整文件,则本公司将会承担由本公司承担之转移费用。

具体费用整理如下:根据通函内容,所有费用围绕“股份从港交所转至新交所”的全流程展开,按“股份转移与注销、存托与登记、交易与开户、加急与逾期”四大场景分类,明确标注承担方(公司/股东)及适用时效(2024年11月15日-2026年3月9日为“公司费用补贴期”,逾期后费用全由股东承担):




③特殊词条:
「中央托收」指The Central Depository(Pte)Limited(中央托收私人有限公司)(本人理解是新加坡结算)
中央托收(新加坡交易所之全資附屬公司)乃根據新加坡法律註冊成立,作為一個
寄存及結算組織行事。中央托收為其戶口持有人持有證券,並透過電子記賬方式處理
有關戶口持有人於中央托收存置之證券戶口變動,從而協助該等戶口持有人間之證券
交易結算及交收。投資者可於中央托收開立直接戶口,或於任何存託代理開立證券分
戶。
「中央结算系统」指由香港结算设立及营运之中央结算及交收系统
「最后实际可行日期」指二零二五年九月十二日,即本通函付印前就确定本通函所载
若干资料之最后实际可行日期
④新加坡税负与费率



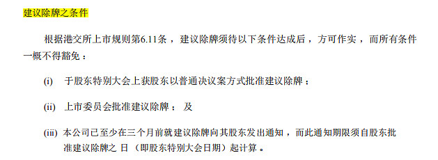
⑤除牌条件:现已全部满足

⑥同股同权

⑦通过券商买入栢能集团:如本人透过IBKR持有栢能集团,实际上只需持有股票,IBKR会自动且免费进行港股到新加坡的转换,我咨询了富途,其还没出政策,投资者需要自行咨询,底下给的是通函中提到的转换步骤


⑧时间线
