商业航天,周末再有大催化。
周末商业航天多重新利好:
1、我国去年向ITU申请超20万颗卫星频轨资源
据国际电信联盟(ITU)官网显示,2025年最后一周,我国向ITU申报了多个卫星星座计划,申报总规模超20万颗。
本次卫星频谱轨申报运营主体全面扩容,涉及中国星网、上海垣信、中国移动、中国电信、无线电频谱开发利用和技术创新研究院(无线电创新院)、国电高科、航天驭星、银河航天等多家公司机构。

这次20万颗申请中,申请数量最大的机构为无线电创新院(本次申报的最大主体),分别以CTC-1和CTC-2各96741颗,合计19.3万颗!
无线电创新院由国家无线电监测中心 、中国电子科技集团 、中国星网集团等共同组建。
谁深度受益?
1、中国星网(GW星座)
2、中国电子科技集团(电子郭嘉队)。
下周商业航天或将出现一次重要压力测试。
相信常识,狂欢之后有阶段退潮。
节奏大于逻辑。
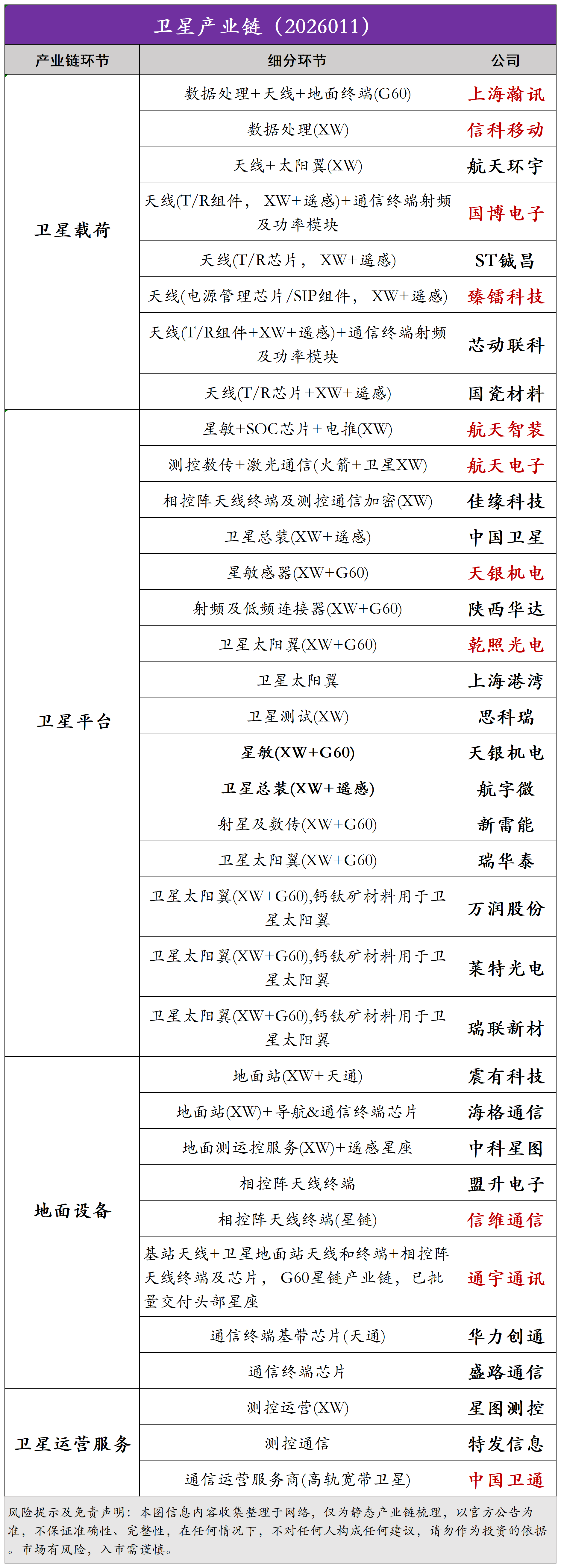
卫星产业链科普(最新版):

中国电科旗下公司科普:
