太空光伏,地外唯一可靠能源。
商业航天,周末卖方圈发酵的是:太空光伏。
太空光伏为地外唯一可靠能源,或成下阶段市场聚焦的主线。
卫星能源系统占卫星成本20%-30%,其中太阳翼占比60%以上,太空光伏是卫星唯一可靠能源。
太空光伏竞争格局:
1、砷化镓:国内乾照份额约50%+,其次是德华(明阳)、三安等。
2、P-HJT: 运载成本较低的SpaceX推进较快,国内供应商已完成数万片测试,规模化订单即将落地。
3、钙钛矿:尚翼(钧达)已较快完成地面验证,有望于今年完成中试并建成量产线,加快推进在轨测试。
目前国内太空光伏以砷化镓为主(效率30%+、抗辐照性强),海外已启用P型硅基产品(HJT为主),钙钛矿是长期最优解。
当新的技术、场景开始出现,最先受益的是卖铲子公司。
与Spacex直接对接的公司率先直接受益。
据报道,SpaceX已在德州规划40GW光伏产能,首期订单规模预计在9GW。
近期特斯拉官网推出TSP-420光伏组件,来自于美国本土制造。
产业链反馈,SpaceX已向MW下HJT设备订单,美国本土产能正式进入实施阶段。
后续催化:设备厂将迎来T以及SpaceX密集审厂。
太空光伏设备产业链优先级:
电池>硅片、组件、硅料。
电池是单GW设备投资最高、最核心的环节,电池技术路线中,HJT弹性最大(单GW设备投资额高)。
太空光伏行业放量前夜,设备先行。
设备是当前情绪发酵的重点。。
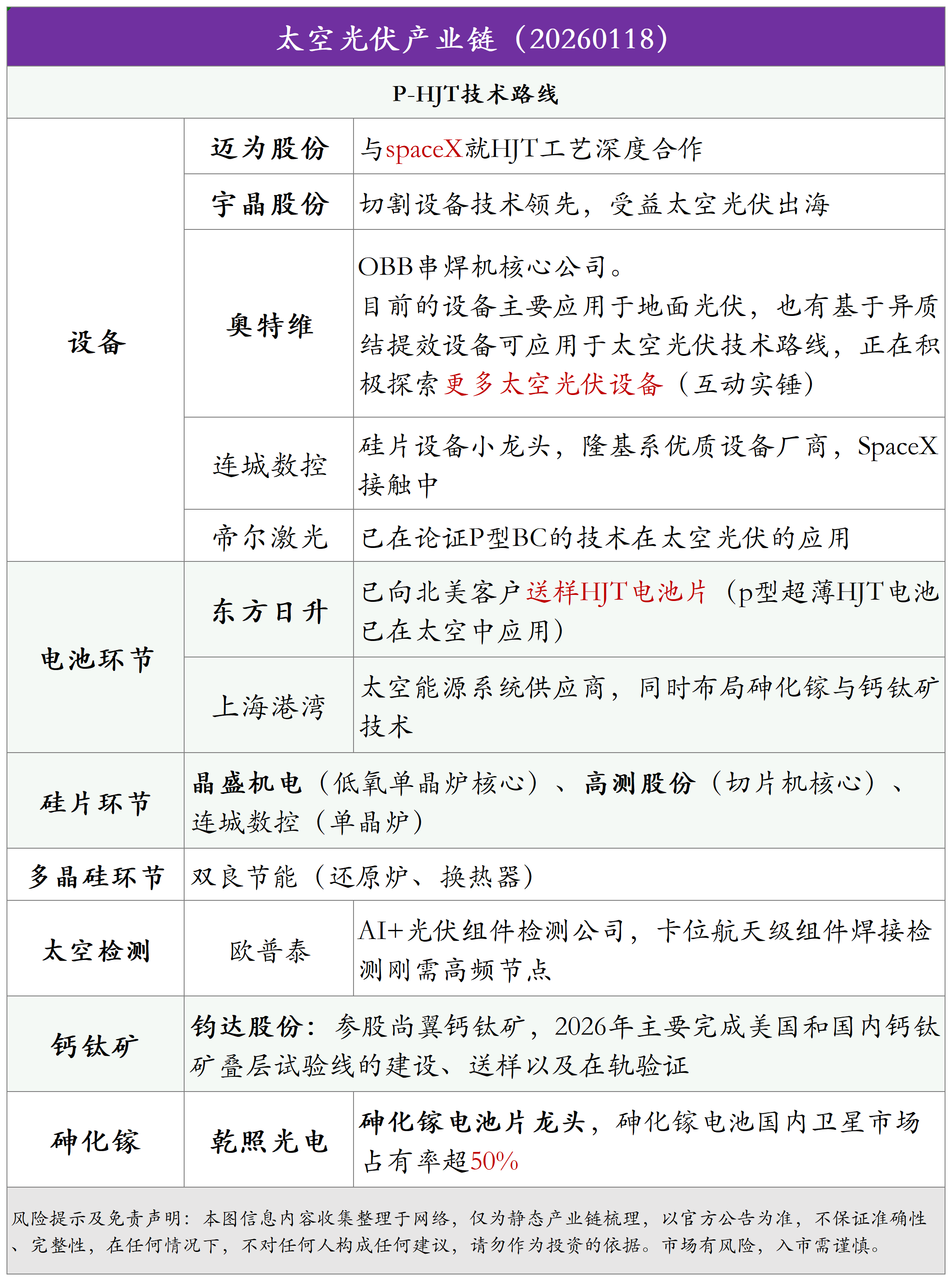
太空光伏产业链科普(最新版):

主题方向。
商业航天、AI应用、脑机接口等接下来均有事件催化。
未来事件轴:
1、1月23日,第三届北京国际商业航天高质量发展大会暨2026北京国际商业航天展览会。
2、1月23-25日,人工智能+应用场景创新大会。
3、2月3日,2026脑机接口开发者大会拟在天津举办。
4、2026年一季度特斯拉Optimus V3发布。
流动性泛滥背景下,有催化即意味着局部溢价弹性。
节奏决定结果。