据消息,Tesla正计划从中国设备厂商采购价值29亿美元(约人民币200亿元)的光伏组件和电池设备,以应对数据中心增长带来的电力需求,其目标是在2028年底前在美国本土实现100GW从原材料到组件的制造产能。
预计Tesla地面光伏组件技术路线将优先选择TOPCon技术,届时晶科能源大 概率将成为其首选战略合作伙伴,其每年专利费收入有望达到30-100亿元。
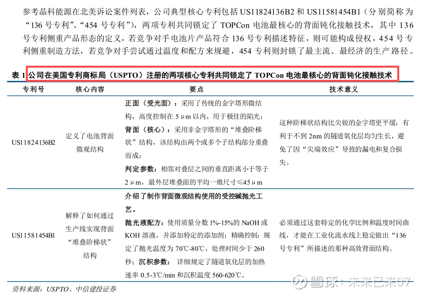
1)预计Tesla地面光伏组件技术路线将优先选择TOPCon技术 TOPCon技术优势在于: ①投产速度快:2025年TOPCon技术渗透率已经达到87.6%,设备、工艺均已十分成 熟; ②产品性价比高:TOPCon技术在几种N型电池路线中资本开支最低,组件量产效率已 经来到23.7%,且未来通过边缘钝化、Polyfinger、0BB等技术还有望进一步升级。 若Tesla确定将TOPCon技术应用于其100GW地面组件产能,综合考虑TOPCon专利壁垒及工艺优势,晶科能源大概率将成为其首选战略合作伙伴。 从专利壁垒来看,晶科能源在美国专利商标局(USPTO)持有的有效专利约600-700项,其 中授权专利(B1、B2专利)超过200项,构建了行业领先的N型技术法律护城河。


从工艺优势来看,晶科能源山西大基地是目前全球光伏行业垂直一体化程度最高、单体规模 最大的生产基地,该基地实现了TOPCon组件“单晶硅棒-硅片-高效电池-组件”四大环节超级集 群,完美符合Tesla从原材料到组件的生产要求。 参考近期爱旭向Maxeon支付的专利费,若Tesla的100GWTOPCon产能落地,预计晶科能源 每年专利费收入区间为30-100亿元。

2)其他布局北美市场的TOPCon企业也有望受益晶澳科技,天合光能也在北美布局了大量TOPCon相关专利,除了早期与晶科能源一起购买的 LG底层专利包外,晶澳科技在北美注册了较多涉及SMBB与高密度封装的专利,天合光能则重点布局了多层钝化膜堆叠及激光掺杂相关专利。后续也有望受益Tesla美国产能规划。