遁一再出发
2025-09-05 17:17
· 安徽
$宏辉果蔬(SH603336)$
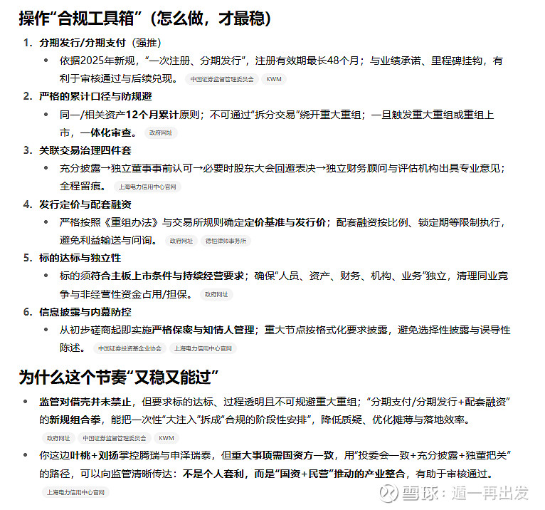
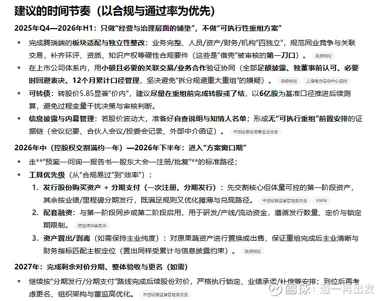
我用chatgpt,把公告信息输入进去,然后让chatgpt给了一些建议,不构成投资建议,盈亏自负。