用户头像
阿龙投资手记
 · 北京  

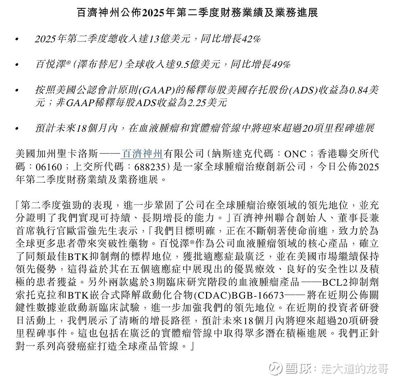
$百济神州(06160)$ 2025年第二季度总收入达13亿美元,同比增长42%;
百悦泽®(泽布替尼)全球收入达9.5亿美元,同比增长49%;
预计未来18个月内,在血液肿瘤和实体瘤管线中将迎来超过20项里程碑进展。
单药年营收额已经接近40亿美元,还在快速增长,远未达到峰值,目前已知药物确定性能达到100亿美元,公司管理层能力和中国工程师红利加持,$百济神州(ONC)$ 市值至少可以参考$福泰制药(VRTX)$