有观点,有态度
这是医业观察的第2628-3期文章
来源:医业观察 编辑凯莉整理自企业公告
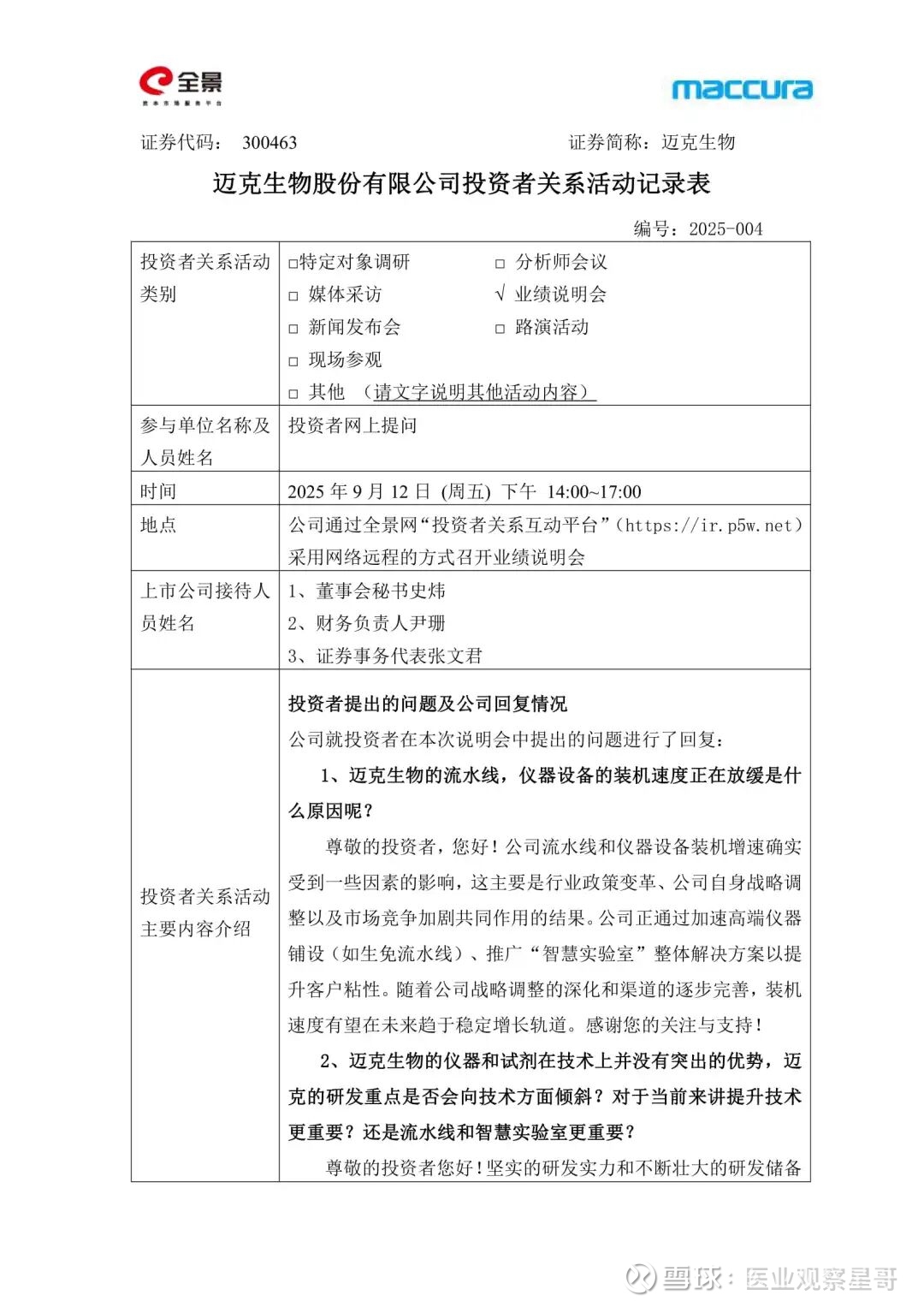
2025年09月15日,迈克发布投资者关系管理信息。
活动类别为业绩说明会,公司董事会秘书史炜、财务负责人尹珊、证券事务代表张文君回答了大家关心的一些问题。
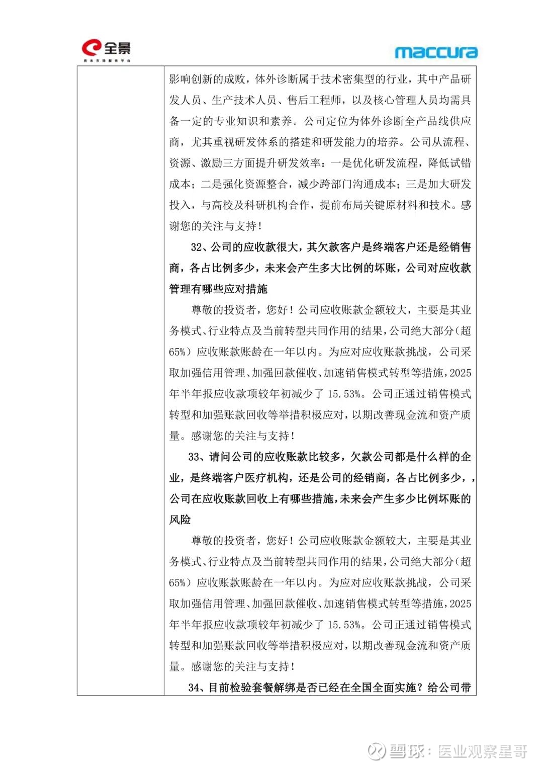
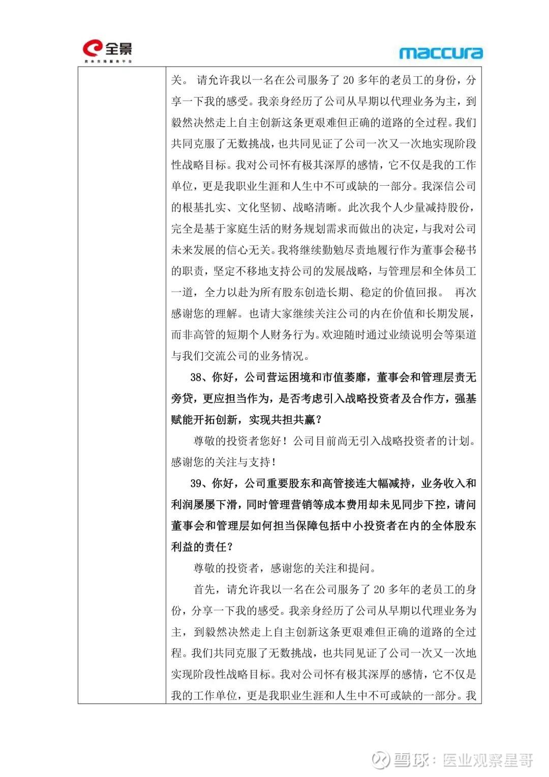
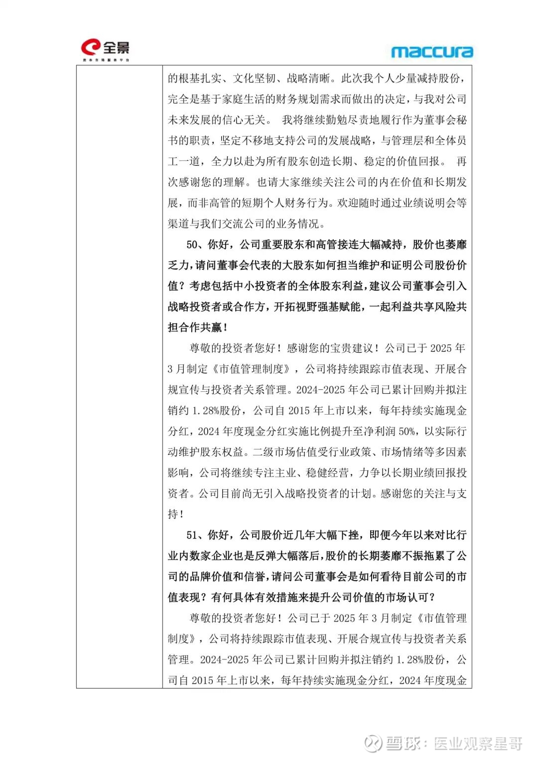
编辑细看了这58个问题,很犀利
,信息量很大,具体如下:

























迈克生物股份有限公司成立于1994年,专注于体外诊断产品的研发、生产、销售和服务。
迈克生物股份有限公司已完成从生物原材料、医学实验室产品到专业化服务的全产业链发展布局。具备研发制造体外诊断设备、试剂、校准品和质控品的系统化专业能力,产品涵盖生化、免疫、POCT、凝血、输血、血球、尿液、分子诊断、病理等技术平台。
❖ 慎重声明:本文内容仅供学习交流,观点仅代表作者本人立场,版权归原作者所有,如有疑问请联系编辑。
招商热线
本次活动,设置产品路演和现场交流展位,欢迎与我联系
联系人:星哥
联系人:凯莉
---The End---
居家检测行业交流群
欢迎点击关注
喜欢就一键三连,点赞,在看,分享!