利欧股份:正探索将相关能力延伸至AI漫剧这一新赛道
利欧股份昨日接受中信证券、永赢基金、竹润投资等15家机构调研。
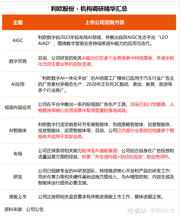
在调研中,利欧股份表示,目前,公司研发的相关AI能力已在公司多个业务场景中持续落地,并逐步转化为对主营业务的实际支撑。
据介绍,子公司利欧数字在营销领域持续深化AI智能体布局,以利欧数字全链条业务场景为基础,实现从策略制定、创意生产到用户运营等全环节智能化升级,打造营销各环节专属智能体(包括策略智能体、创意智能体、投放智能体、运营智能体等)。目前,公司已为部分业务岗位构建多个智能体并应用于实际业务。
利欧数字开发了“利欧数字AI一体化平台”向集团员工开放使用,其中的AI创意工厂模块现已成功应用于汽车行业广告主的广告素材多模态生产,2026年正在向3C数码、美妆、教育、旅游等多个行业推广。
利欧股份透露,公司在AI应用方面,正探索将相关能力延伸至AI漫剧这一新赛道。同时,公司结合自身在广告投放和流量运营方面的经验,探索“AI生成内容+自动化投放”的业务闭环。公司将在合规前提下,结合市场反馈稳步推进相关探索。
“公司围绕AI相关业务,已组建了专业的AI研发团队,持续推进核心平台和产品的研发工作。”利欧股份表示,除研发人员投入外,公司同步在算力等相关硬件基础设施方面投入,为AI模型控制、内容生成及智能体运行提供必要支撑。
利欧股份主营业务分为机械制造和数字营销两部分,其中,机械制造业务主要为民用泵、工业泵、园林机械的研发、制造和销售;数字营销业务已覆盖营销策略和创意、媒体投放和执行、效果监测和优化、社会化营销、精准营销、流量整合等完整的服务链条。
2025年前三季度,公司实现营收144.54亿元,归母净利润为5.89亿元,同比增长469.10%。
二级市场方面,利欧股份今日开盘后5分钟直线涨停,2026年以来累计涨幅高达32.27%。
