突发!沙特砸千亿押注AI,英伟达换内存引发涨价潮,10大科技股评级大变(11月19日行情+机会解读)
早盘核心行情速览

期指与个股:美股期指上涨30个基点,市场聚焦美光科技(MU)加拿大皇家银行会议动态(暂未披露财务数据)及英伟达(NVDA)盘后财报;亚洲股市涨跌互现,东证指数跌0.17%、日经225跌0.34%、恒生指数跌0.38%、国企指数跌0.26%、上证综指涨0.18%、深成指跌0.5%、台湾加权指数跌0.66%、韩国综合指数跌0.61%。
• 其他资产:比特币跌1%,在9.1万美元区间震荡;美联储12月降息概率维持45%;美债2年期、10年期收益率均上行1个基点;原油跌3%。
• 科技股盘前异动:
◦ 上涨:Plug Power(PLUG)+20.6%、DoorDash(DASH)+2.4%、安森美半导体(ON)+2.3%、蔻驰(COH)+2.1%、Fiverr(FVRR)+1.9%、英伟达(NVDA)+1.6%、谷歌(GOOGL)+1.8%等。
◦ 下跌:Wix(WIX)-7.8%、Block(SQ)-4.52%、GitLab(GTLB)-4.8%、Nutanix(NTNX)-4.7%、索尼(SONY)-4.7%等。
今日重磅科技动态(影响2026投资布局)
1. 沙特千亿AI押注:联手美企建超大规模数据中心
沙特主权财富基金支持的AI公司Humain明日将宣布与美国企业的一系列合作协议,计划投入数百亿美元冲刺“全球第三大AI强国”。核心合作包括与亚马逊(AMZN)、AMD、xAI、GlobalAI联合建设数千兆瓦级数据中心,而这一合作的前提是美国已批准向沙特大规模出售半导体。
2. 千亿美元AI基建计划落地:布鲁克菲尔德+英伟达+科威特联手
布鲁克菲尔德资产管理公司(BAM)携手英伟达(NVDA)、科威特投资局推出1000亿美元全球AI基础设施计划。核心载体为布鲁克菲尔德AI基础设施基金(BAIIF),初始募资目标100亿美元,已获50亿美元承诺资金,将通过联合投资及融资收购价值千亿美元的AI资产,覆盖能源、土地、数据中心、算力全产业链。
3. 游戏行业大和解:Epic与Unity联手,RBLX承压?
《堡垒之夜》开发商Epic Games与竞争对手Unity达成合作,Unity引擎开发的游戏将正式入驻《堡垒之夜》平台,同时Unity电商管理平台将支持虚幻引擎。这一合作打破行业壁垒,为Unity带来120万月度活跃开发者的潜在增量,同时缓解市场对其“被虚幻引擎替代”的担忧;对Roblox(RBLX)而言,虽仍保有用户分发优势,但长期面临竞争加剧压力,机构评级偏中性。
4. 英伟达换内存引发行业地震:2026服务器内存价格将翻倍
Counterpoint预测,英伟达为降低AI服务器功耗,将内存芯片从服务器常用的DDR6切换为手机/平板用低功耗LPDDR,而单台AI服务器所需内存量远超手机,将引发突发性需求缺口。目前三星、SK海力士、美光(MU)2026年产能已全部售罄,中小电子企业面临“有钱拿不到货”的困境,智能手机厂商已出现存储供应担忧,中芯国际(SMIC)联席CEO赵海军直言“缺内存=无法出货”。
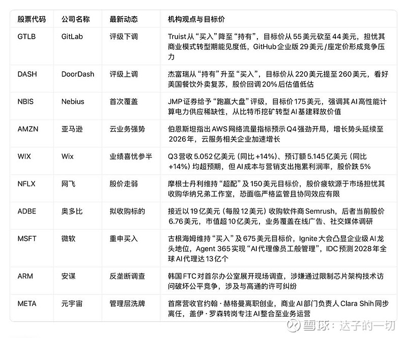
10大核心个股评级与动态(附目标价)

谷歌Gemini 3实测:碾压GPT-5.1的AI新王者?
谷歌最新大模型Gemini 3凭借“算力堆砌”实现突破性进展,多方实测显示:
• 创意写作能力惊艳,写出的书籍章节堪比真人作品,文风连贯、节奏自然;
• 稳定性大幅提升,复杂推理与边缘案例处理能力突出,摆脱“单一任务出色、多任务拉胯”的痛点;
• 速度与智能兼顾,在高阶任务中响应迅速,被比作“资深工程师”,日常办公、复杂协作场景均适用,有望成为新的生产力工具。
投资机会小结
1. AI基建链:受益于沙特千亿投资+布鲁克菲尔德计划,关注英伟达(NVDA)、亚马逊(AMZN)、AMD、Nebius(NBIS);
2. 存储芯片:英伟达换内存引发涨价潮,美光(MU)、三星、SK海力士供应链受益;
3. 企业级AI:微软(MSFT)Agent 365落地、谷歌(GOOGL)Gemini 3领先,持续看好头部科技股;
4. 被错杀标的:DoorDash(DASH)外卖复苏+估值低估,Wix(WIX)AI工具用户爆发(Base44用户超200万,日增千名付费用户)。
风险提示:AI行业竞争加剧、存储供应短缺导致下游出货延迟、反垄断监管加码。
#英伟达# #谷歌# #PLUG#