刚被港股主板上市公司爱高集团(00328.HK)并购,仅一个多月后,头部租机平台青云租便陷入兑付危机。
在小红书上,大量用户发布了关于无法提现的消息。根据相关投资者小也(化名)提供的最新信息,平台目前给出了24期的延期兑付方案。
在传统的手机租赁模式中,通常用户高价租入设备,之后转卖给中介获得资金。由于实际获得的资金远低于租金总支出总额,其中便产生了无形的资金成本。这种类借贷的高利息模式广受诟病。
而新型的手机租赁模式却不同,它以超额收益为噱头吸引用户。比如在青云租这类平台中,平台通过大规模招商、招募合伙人、发展下线、开设分公司的形式,为用户提供撮合、运营及代收代付服务,同时给予高额收益。根据所投期数,平台提供的收益高达十几、二十几个点不等。除青云租外,消金界发现,深圳爱高科旗下还拥有青云美橙、租校长等租机品牌。
消金界了解到,当下租机市场,除头部的爱租机、人人租这两个超头部玩家,年GMV在50-100亿,青云租和零零享租、机汤等都位于头部平台之列。尤其助贷新规之后,不少此前经营APR的平台开始涌入租机平台。包括小白来租、租小新、租大星等大大小小的平台,如今市场上至少活跃着上千个租机平台。对此,某租机平台的负责人也明显感受到,租机市场明显风险上行。

01
按24期分期兑付
青云租疑似资金链断裂
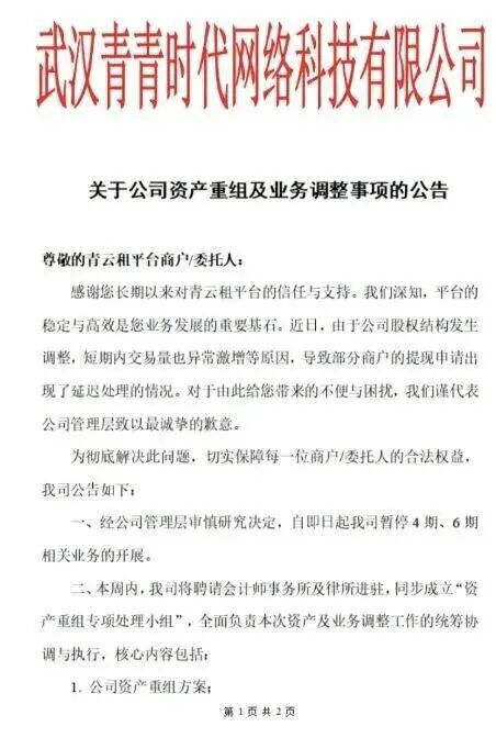
2025年9月,多名商户投诉称,数码3C租赁平台青云租未按时将租金转付至商户账户,导致其资金链断裂。
根据相关投诉,平台承诺的“T+3日结算”实际拖延周期长达30天以上。在网上流传的一份公告中,10月15日,青云租称,将以“资产重组”为由延期发放款项。

在青云租相关投资者小也提供的一份最新《补充协议》中,武汉青青时代网络科技有限公司提供了最新的委托收益分期支付方案,该方案显示:双方一致同意,自本补充协议生效之日起,附件一中的委托租赁订单未完成提现的租金按24个月进行分期。
青云租官网信息显示,武汉青青时代网络科技有限公司是深圳爱高创科控股有限公司的全资子公司。公司成立于2020年4月,注册资本1.5亿元,远超过人人租、爱租机等平台,堪称注册资本金最高的租机平台之一。
2025年8月22日,港股主板上市公司爱高集团(00328.HK)发布公告宣布,其全资子公司爱高立科有限公司已完成对深圳爱高创科控股有限公司11%股权的收购,持股比例由40%提升至51%,正式成为该合资公司的控股股东。这意味着青云租正式并入爱高集团,成为国内首家具备港股上市公司背景的手机租赁平台。
公开信息显示,青云租拥有成熟的供应链管理体系,与全球知名品牌深度合作,提供涵盖手机、电脑、数码3C及二手商品的高品质租赁服务;技术上结合国家信用大数据+区块链,自研智能风控与租后管理系统,实现全流程数字化运营。
截至2025年8月,平台累计GMV超过20亿元;平台全网月流量超过1000万;累计服务客户100万+,企业租赁客户突破1000家,累计减碳12万吨;携手1000+渠道伙伴共建“租赁+服务”联盟;AI风控模型让交易效率提升37%。
消金界发现,尽管支付宝、微信小程序上,“青云租”并未下架,BOSS直聘上还发布着高薪招募创业合作人的消息,但种种信息显示,青云租已经暴雷。
数据显示,青云租近期使用的人数700万+;而根据“租赁资源圈”发布的信息,除头部的爱租机、人人租这两个超头部玩家,年GMV在50-100亿,青云租和零零享租、机汤等位于头部平台之列。

02
一手链接租户一手链接投资者
年化收益近20%
手机租赁,核心是通过租赁而非售卖的方式,满足用户对手机等数使用权需求。在该业务的运行模式中,通常用户以高价租入设备后,之后转卖给中介,但实际获得的资金远低于租金总额,无形中增加用户的借贷成本。
而青云租平台运行模式的不同之处在于,通过大规模招商、招募合伙人、发展下线、开设分公司的形式,为用户提供撮合、运营及代收代付服务,同时给予高额收益。消金界了解到,该类平台通常能给到十几、二十几个点不等的收益。


比如,小也提供的相关合同显示,用户与青云租签署了《委托出租协议书》,协议书显示,将其所有的手机、电脑、办公设备、旅行装备等电子、数码产品等租赁物在青云租平台出租。具体流程中,可以由用户自己买手机进行邮寄;也可以通过青云租供应链平台采购,价格比自己买的时候便宜,相当于赚差价收益。
在这一过程中,若委托的租赁物处于“背包中”未进行出租委托或“待匹配”状态,用户需向青云租缴纳500元/台的租赁物保管费,包括推广引流、风控征信、电子合同、合同公证、物流运输、租后管理、设备检测、支付手续费等在内的运营费用,以及相关租赁物保险费。
与此同时,用户还需签署《委托租赁物及租金收益明细协议》,一旦有人租赁之后,便可收取租金。
根据小也提供的租金收益明细,一台黑色256GB的iPhone 16 Pro Max,购买价格8640元,以12个月租赁周期为例,扣除2246.58元平台运营费、216元保险费,预期收益率超过17%。

知情人士表示,青云租的投资门槛很低,一台起投,且并不展示租赁订单号。这样一手链接投资者,一手链接出租人,实际上背后形成了一个资金池,合规性存疑。
小也表示,他经亲友介绍后进行投资,共投了42台、12期产品,在拿到2个月收益之后,平台开始延期兑付。青云租平台注册商户50000+,在这背后,青云租的不少商户、员工及背后亲属,都成为潜在的受害者。
03
上千家租机平台
亟须行业规范
来自《中国新租赁行业洞察2025》报告指出,新租赁已成为继电商与即时零售之后的“第三消费动能”,2025年新租赁市场规模预计将超过700亿元,2026年有望突破千亿大关,2030年更有望迈向万亿级别。
消金界了解到,自2016年人人租平台上线以来,租金市场已经发展了快10年,行业也有不小的规模,模式也相当成熟。
当下,尤其助贷新规之后,不少此前经营APR的平台开始涌入租机平台。包括小白来租、租小新、租大星等大大小小的平台,至少活跃着上千个。
行业壮大的同时,亟须标准与规范。今年以来,支付宝不断出台细则,制定《租享行业管理规范》,通过要求“首年租金+次年买断价≤130%官网价、禁止强制转销售等细则,对相关平台做出规范,以引导平台规范发展。
不过,在大量租机平台涌入后,租机平台的生态迎来了考验。青云租暴雷的背后,新进的平台更加难以生存。行业自律企业合规的压力逐步显现,市场出清或许只是个开始。
作者邮箱:
xjj@xiaojinjie.com.cn
此文为消金界原创稿件,未经允许谢绝转载,否则将追究法律责任。