
近日,南京市公安局江宁分局澄清,丰盛控股(00607)及其高管与66.4亿元预付款失踪案无刑事关联。中国高速传动(00658)随后回应称,该结论不影响其民事追索权利。几乎同时,丰盛控股实控人季昌群在另一宗近12亿港元的诉讼中败诉。
刑事结论的“阶段性明朗”,并未终结围绕资金责任的争议,反而将焦点进一步推向双方多年积累的治理裂痕与民事责任分配。


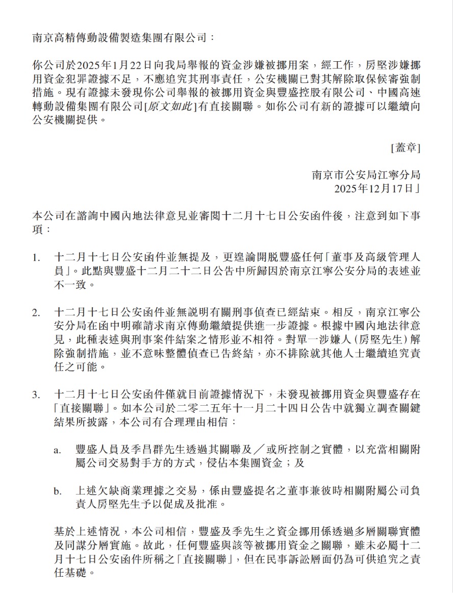
中国高速传动公告截图
从伙伴到对手的裂痕
丰盛控股与中国高速传动的合作,曾被视为资本与实业的强强结合。
2016年,季昌群主导丰盛控股以股换股方式控股中国高速传动逾70%股份。当时,中国高速传动凭借南高齿的核心技术,在全球风电齿轮箱领域领先,而丰盛控股则通过多元化扩张积累资源。
裂痕并非一夕形成,而是在经营与治理摩擦中逐步显现。
2018年丰盛债券违约后,资金压力开始向上市公司传导。中国高速传动核心子公司南高齿章程修订,进一步引发争议。丰盛控股认为此举削弱了大股东控制力,中国高速传动则称修订程序合规,旨在平衡新股东权益,并通过一致行动协议维持董事会多数。
上述分歧,在资金风险真正显性化之前,始终处于制度博弈层面。
直到2024年66.4亿元资金事件曝光,双方矛盾才被推至台前。中国高速传动披露,子公司多份大宗商品贸易合同未获董事会批准,导致巨额预付款无法收回;公司计提66.81亿元减值,2024年财报净亏损65.57亿元,参见《财中社》此前的文章:《从“江苏首富”到66亿元风波,内斗撕裂季昌群资本帝国》。
资金去向的持久疑团
围绕资金本身,争议并未因刑事结论而消散。
事件焦点在于,三家子公司与对手方签订的合同,涉及铜、油、钢材等贸易。部分交易对手否认欠款,相关资金流向至今未能完整还原。
中国高速传动内部调查显示,相关交易绕过审批流程,前执行董事房坚负责关键环节,后被罢免。公司认为部分资金可能经关联路径转移,已在香港法院提起民事诉讼。
丰盛控股方面否认不当参与。公安结论为其刑事层面提供清白,但民事层面的证据博弈仍在继续。合同真实性、审批平行程序、发票合规性等问题,尚待法院进一步厘清。
经营层面的影响仍在持续。中国高速传动主营齿轮业务保持一定韧性,部分板块如风电齿轮实现增长,但贸易业务暂停及前期坏账余波对整体形成影响。
2025年上半年,公司录得营收99.79亿元,归母净利润亏损1.36亿元,不过亏损额较上年同期大幅收窄74.3%。
季昌群信用逻辑的司法确认
在66亿元资金事件之外,几乎同一时期,季昌群在香港高等法院另一宗诉讼中败诉,这宗判决为市场理解相关责任提供了参照。
原告伟图国际有限公司和利达创投有限公司,通过两只基金向季昌群关联公司投资合计12亿港元本金,并约定高额固定回报。基金到期后未获偿付,季昌群于2019年签署谅解备忘录,承诺尽最大努力确保支付,或通过购买份额方式履行责任。
季昌群抗辩称该文件仅为内部汇报、无法律效力,且系受口头误导签署。法院认为备忘录结构完整、意图明确,其抗辩理由“难以置信”且“本质上不可能”。判决指出,作为经验丰富的上市公司主席,季昌群不可能误解文件的法律属性,这一认定直接否定了其“无主观故意”的辩护路径。
此外,法院注意到其下属人员直接参与协商,而季昌群实际控制或关联多家涉事公司,却未出庭作证,法院据此作出不利推断。
判决在扣除已执行抵押品后,裁定季昌群需即时偿还本金约8.99亿港元,并承担自2019年6月起计算的利息,市场估算整体责任规模接近12亿港元。
两案虽无直接事实关联,却在责任认定逻辑上呈现出相似特征:关键承诺先行,履约解释后置。这份判决,也由此成为季昌群信用记录的注脚。
民事博弈的漫长前路
尽管中国高速传动的公告说明,警方侦查仍在进行,事情远未结束,但公安部门的澄清使争议的主战场转向民事程序。
中国高速传动保留全面追责权利,潜在诉讼路径可能集中于合同责任、关联交易合规性及内部控制失效等方面。丰盛控股虽仍持有71.62%股份,但已不再掌握董事会主导权,在相关诉讼中更多处于防守位置。
双方董事会层面的互相罢免与反制仍在持续,控制权博弈尚未尘埃落定。作为核心资产的南高齿,其治理稳定性直接关系公司估值与持续经营能力。
事件折射出资本扩张逻辑与制造业稳健经营之间的长期张力。资金去向尚未完全揭示,民事诉讼预计将历时多年,并伴随赔偿执行与责任分摊的不确定性。
丰盛控股或许已摆脱刑事风险,却无法回避民事追责与信用审视的叠加压力;中国高速传动即便保留追索空间,也必须在诉讼周期内承受治理与经营的双重考验。
这起66亿元资金谜案的终局,不只取决于责任归属,更将检验资本控制力与司法边界的真实分量。