出险房企化债进程步入新阶段。9月18日,北京商报记者梳理发现,进入9月出险房企债务重组呈加速态势。旭辉控股7笔境内债整体重组方案获得债券持有人会议表决通过,涉及金额100.6亿元;佳兆业境外债务重组方案正式生效,预计削减债务约86亿美元;富力地产等企业也相继取得重要进展。
从全年维度观察,2025年以来,房地产行业债务重组与企业重整自救的积极信号持续释放。根据中指研究院数据,截至2025年8月,20家出险房企债务重组、重整获批,化债总规模超过1.2万亿元。业内人士指出,在政策与市场的双重推动下,出险房企债务重组工作正在有序推进,风险化解进入新阶段。这些实质性突破将有助于房企缓解短期偿债压力,修复企业信用,为恢复正常经营能力和推进“保交楼”工作创造有利条件。

化债进程加速,多家房企取得关键突破
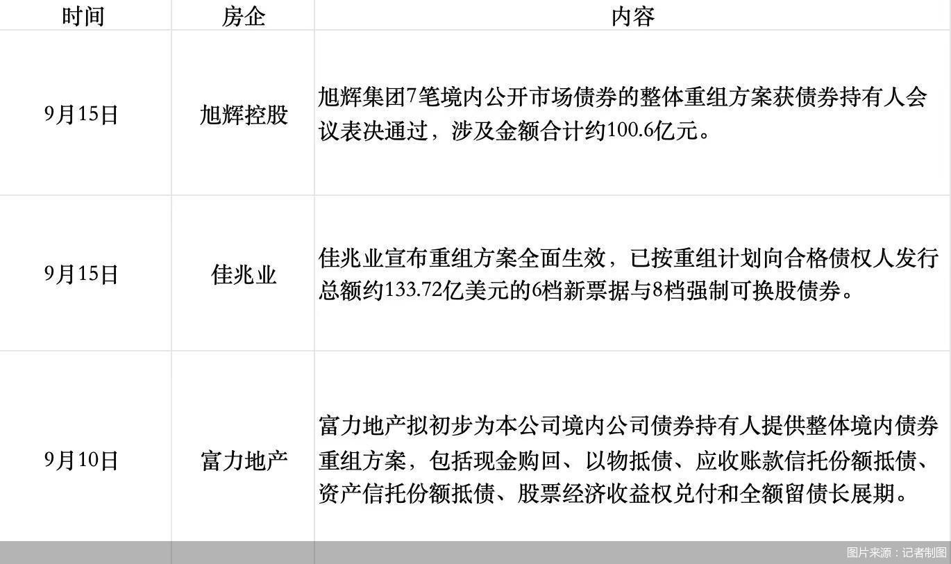
出险房企债务风险化解工作正在全面推进。9月以来,包括旭辉控股、佳兆业、富力地产等多家出险房企债务重组陆续取得关键性进展,呈现出加速推进的良好态势。
旭辉控股自2025年5月公布境内债券重组框架后,经过两轮方案优化,最终于9月15日获得债券持有人会议表决通过。方案显示,现金兑付比例提升至20%,以资抵债兑付率提高至40%,并缩短留债展期时间至7—8年。
同日,佳兆业宣布重组方案全面生效。佳兆业已按重组计划向合格债权人发行总额约133.72亿美元的6档新票据与8档强制可换股债券。上述新票据与强制可换股债券预计9月16日在新加坡交易所上市。佳兆业表示,重组方案生效后,将实现约86亿美元债务削减,债务期限平均展期五年,2027年底前无刚性还本压力。
富力地产也在积极推进债务重组工作,9月10日,富力地产发布境内公司债券重组公告,公告显示,此次富力地产拟初步为本公司境内公司债券持有人提供整体境内债券重组方案,包括现金购回、以物抵债、应收账款信托份额抵债、资产信托份额抵债、股票经济收益权兑付和全额留债长展期。
上海易居房地产研究院副院长严跃进表示,房企化债成功将减少市场不确定性,稳定购房者预期,促进交易活跃;房企稳定了,也将有助于增加市场供应,改善供需关系,推动市场长期稳定发展。
化债路径多元化,累计化债总规模1.2万亿元
从各房企公布的重组方案来看,债转股成为大多数企业的首选方式。龙光集团、碧桂园、融创等房企在债务重组中多次采用债转股这类化债方式,反映出这一模式在当前市场环境下的适用性和有效性。
从实践来看,各家企业根据自身情况采取了差异化策略。除债转股外,现金回购、债务展期、资产处置等方式也得到广泛应用,呈现出多元化特征。在业内人士看来,这种多元化的化债路径不仅为债权人提供了更多选择,也为企业根据自身实际情况制定最适合的重组方案创造了条件,有助于提高重组成功率和实施效果。
根据中指研究院数据,截至2025年8月,全国共有77家房企发生债务违约,约60家出险房企公布了债务重组进展,其中20家房企的债务重组方案获批。
中指研究院企业研究总监刘水表示,截至2025年8月,20家出险房企债务重组、?整获批,化债总规模超过1.2万亿元。
严跃进认为,1.2万亿元化债规模对行业债务压力有阶段性缓解作用,也是具有行业意义的,也代表了化债工作取得了积极的进展。他表示,当然行业整体债务规模庞大,仍需扩大覆盖面。后续也要推动更多房企参与债务重组、优化资产证券化路径、引入国资或战略投资者、加强政策性融资支持等方式,进一步扩大化债规模。
北京商报记者梳理发现,截至2025年8月,完成境内及境外债重组的企业有融创中国、富力、奥园、远洋、时代中国、龙光。完成境外债重组企业有中梁、当代等。境外债重组获批的企业有旭辉、佳兆业、金轮天地、禹洲地产、世茂、绿地、碧桂园等。
以融创中国为例,2025年1月,完成境内债二次重组。2025年6月,境外债二次重组获83%债权人同意。2023年及2025年分别化解境内债务160亿元及154亿元,境外债务化债规模分别为约90.48亿美元及95.5亿美元。
此外,在经历三年多财务困境与市场挑战后,金科股份通过司法重整,用26亿元撬动1470亿元债务清零,完成全国首例千亿级房企司法重整。
金融机构积极助力,REITs提供新路径
在房企主动推进债务重组的同时,金融端多渠道发力为出险房企化债提供支撑。一方面,头部资管机构通过纾困平台批量处置不良资产,中指研究院数据显示,2022—2024年信达资产等机构已推动152个房地产纾困项目,带动3220亿元资产盘活——例如融创海南幸福城项目通过中国信达牵头的合伙企业收购51%股权及对应债权,获得9.75亿元资金支持;金科股份则引入长城资产、中金资本等机构,获26.28亿元资金注入以清偿债务、改善现金流。
另一方面,公募REITs成为房企“降杠杆、促转型”的关键工具。中指研究院企业研究总监刘水表示,REITs通过资产证券化实现“真实出售”,既帮助房企降低杠杆率,又推动行业从“重资产开发”向“轻资产运营”转型,形成“盘活存量—再投资”的良性循环。
此外,商业银行房地产“白名单”贷款规模持续扩容。据金融监管总局数据,截至2024年底“白名单”项目贷款已达5.03万亿元,超4万亿元预期目标。截止到2025年1月22日,贷款金额又增加了5700亿元,房地产“白名单”项目的贷款金额已经达到5.6万亿元。
中国城市房地产研究院院长谢逸枫表示,在政策与市场的双重推动下,出险房企债务重组工作正在有序推进,风险化解进入新阶段。但完成债务重组只是企业迈向新生的第一步,后续仍需聚焦主营业务,提升经营效能,通过优化项目布局、加强成本控制等措施,增强自身造血能力。
从当前市场来看,多地出台放宽限购、降低首付比例等政策,进一步激发购房者置业热情,带动了房企经营情况的改善。根据国家统计局数据,1—8月,全国新建商品房销售面积5.73亿平方米,同比下降4.7%,降幅比去年同期收窄13.3个百分点,比去年全年收窄8.2个百分点;新建商品房销售额5.5万亿元,同比下降7.3%,降幅比去年同期收窄16.3个百分点,比去年全年收窄9.8个百分点。
中指研究院指数研究部总经理曹晶晶表示,市场已进入“金九”传统营销旺季,房企在核心城市有望加快推盘节奏,尤其是新规项目入市将有效带动部分改善需求释放,市场活跃度或将迎来阶段性回升。