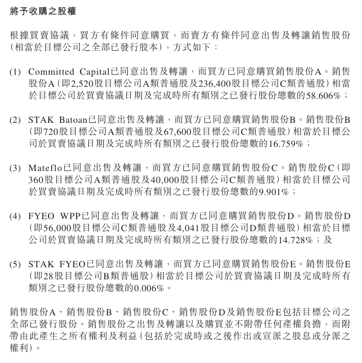
来源:瑞恩资本RyanbenCapital

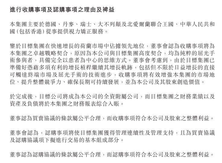
德视佳(01846.HK)于上周四(2月26日)公布,将以总代价近1.3177亿欧元或11.1524亿港元代价,向私募股权投资机构Commited Capital、三个荷兰基金会及私人公司,收购荷兰私人屈光手术平台医疗机构FYEO Europe B.V。

集团藉此入股屈光手术领域的成熟经营者,并将其业务地理版图,由德国、丹麦、英国及中港,进一步扩展至荷兰。
集团表示,收购代价中,
3.91亿港元,由内部资源拨付;
6.91亿港元,由银行贷款拨付;
1.52亿港元由管理层团队(其将拟成为集团附属公司的EuroEyes Netherlands)认购股份支付。如果EuroEyes Netherlands未能进行认购事项,者1.52亿港元的代价,将由其内部资源替代。
数据显示,FYEO Europe B.V在2023年及2024年度连续两年度获利,2024年度获利433.63万欧元,按年大增2.32倍,资产净值约1010.87万欧元。



版权声明:所有瑞恩资本Ryanben Capital的原创文章,转载须联系授权,并在文首/文末注明来源、作者、微信ID,否则瑞恩将向其追究法律责任。部分文章推送时未能与原作者或公众号平台取得联系。若涉及版权问题,敬请原作者联系我们。